• 文献检索
  • 文档翻译
  • 深度研究
  • 学术资讯
  • Suppr Zotero 插件Zotero 插件
  • 邀请有礼
  • 套餐&价格
  • 历史记录
应用&插件
Suppr Zotero 插件Zotero 插件浏览器插件Mac 客户端Windows 客户端微信小程序
定价
高级版会员购买积分包购买API积分包
服务
文献检索文档翻译深度研究API 文档MCP 服务
关于我们
关于 Suppr公司介绍联系我们用户协议隐私条款
关注我们

Suppr 超能文献

核心技术专利:CN118964589B侵权必究
粤ICP备2023148730 号-1Suppr @ 2026

文献检索

告别复杂PubMed语法,用中文像聊天一样搜索,搜遍4000万医学文献。AI智能推荐,让科研检索更轻松。

立即免费搜索

文件翻译

保留排版,准确专业,支持PDF/Word/PPT等文件格式,支持 12+语言互译。

免费翻译文档

深度研究

AI帮你快速写综述,25分钟生成高质量综述,智能提取关键信息,辅助科研写作。

立即免费体验

合成聚合物支架在乳腺癌三维组织培养和动物肿瘤模型中的应用。

Application of Synthetic Polymeric Scaffolds in Breast Cancer 3D Tissue Cultures and Animal Tumor Models.

作者信息

Rijal Girdhari, Bathula Chandra, Li Weimin

机构信息

Department of Biomedical Sciences, Elson S. Floyd College of Medicine, Washington State University, Spokane, WA 99210, USA.

出版信息

Int J Biomater. 2017;2017:8074890. doi: 10.1155/2017/8074890. Epub 2017 Dec 17.

DOI:10.1155/2017/8074890
PMID:29599800
原文链接:https://pmc.ncbi.nlm.nih.gov/articles/PMC5828246/
Abstract

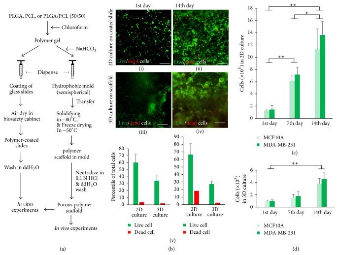
Preparation of three-dimensional (3D) porous scaffolds from synthetic polymers is a challenge to most laboratories conducting biomedical research. Here, we present a handy and cost-effective method to fabricate polymeric hydrogel and porous scaffolds using poly(lactic-co-glycolic) acid (PLGA) or polycaprolactone (PCL). Breast cancer cells grown on 3D polymeric scaffolds exhibited distinct survival, morphology, and proliferation compared to those on 2D polymeric surfaces. Mammary epithelial cells cultured on PLGA- or PCL-coated slides expressed extracellular matrix (ECM) proteins and their receptors. Estrogen receptor- (ER-) positive T47D breast cancer cells are less sensitive to 4-hydroxytamoxifen (4-HT) treatment when cultured on the 3D porous scaffolds than in 2D cultures. Finally, cancer cell-laden polymeric scaffolds support consistent tumor formation in animals and biomarker expression as seen in human native tumors. Our data suggest that the porous synthetic polymer scaffolds satisfy the basic requirements for 3D tissue cultures both and . The scaffolding technology has appealing potentials to be applied in anticancer drug screening for a better control of the progression of human cancers.

摘要

对于大多数从事生物医学研究的实验室而言,用合成聚合物制备三维(3D)多孔支架是一项挑战。在此,我们展示了一种简便且经济高效的方法,可使用聚乳酸 - 乙醇酸共聚物(PLGA)或聚己内酯(PCL)制备聚合物水凝胶和多孔支架。与在二维聚合物表面生长的乳腺癌细胞相比,在3D聚合物支架上生长的乳腺癌细胞表现出不同的存活率、形态和增殖情况。在涂有PLGA或PCL的载玻片上培养的乳腺上皮细胞表达细胞外基质(ECM)蛋白及其受体。雌激素受体(ER)阳性的T47D乳腺癌细胞在3D多孔支架上培养时,对4 - 羟基他莫昔芬(4-HT)治疗的敏感性低于在二维培养条件下。最后,负载癌细胞的聚合物支架在动物体内支持形成与人类原发肿瘤中所见一致的肿瘤并表达生物标志物。我们的数据表明,多孔合成聚合物支架满足了体内和体外3D组织培养的基本要求。这种支架技术在抗癌药物筛选中具有诱人的应用潜力,有助于更好地控制人类癌症的进展。

https://cdn.ncbi.nlm.nih.gov/pmc/blobs/a841/5828246/5c38b9b9df91/IJBM2017-8074890.004.jpg
https://cdn.ncbi.nlm.nih.gov/pmc/blobs/a841/5828246/070517019e50/IJBM2017-8074890.001.jpg
https://cdn.ncbi.nlm.nih.gov/pmc/blobs/a841/5828246/8f79faf69e1f/IJBM2017-8074890.002.jpg
https://cdn.ncbi.nlm.nih.gov/pmc/blobs/a841/5828246/ec874b6aa3da/IJBM2017-8074890.003.jpg
https://cdn.ncbi.nlm.nih.gov/pmc/blobs/a841/5828246/5c38b9b9df91/IJBM2017-8074890.004.jpg
https://cdn.ncbi.nlm.nih.gov/pmc/blobs/a841/5828246/070517019e50/IJBM2017-8074890.001.jpg
https://cdn.ncbi.nlm.nih.gov/pmc/blobs/a841/5828246/8f79faf69e1f/IJBM2017-8074890.002.jpg
https://cdn.ncbi.nlm.nih.gov/pmc/blobs/a841/5828246/ec874b6aa3da/IJBM2017-8074890.003.jpg
https://cdn.ncbi.nlm.nih.gov/pmc/blobs/a841/5828246/5c38b9b9df91/IJBM2017-8074890.004.jpg

相似文献

1
Application of Synthetic Polymeric Scaffolds in Breast Cancer 3D Tissue Cultures and Animal Tumor Models.合成聚合物支架在乳腺癌三维组织培养和动物肿瘤模型中的应用。
Int J Biomater. 2017;2017:8074890. doi: 10.1155/2017/8074890. Epub 2017 Dec 17.
2
Fabrication and characterization of six electrospun poly(alpha-hydroxy ester)-based fibrous scaffolds for tissue engineering applications.用于组织工程应用的六种基于聚(α-羟基酯)的电纺纤维支架的制备与表征
Acta Biomater. 2006 Jul;2(4):377-85. doi: 10.1016/j.actbio.2006.02.005. Epub 2006 May 6.
3
Mass production of nanofibrous extracellular matrix with controlled 3D morphology for large-scale soft tissue regeneration.大规模生产具有受控 3D 形态的纳米纤维细胞外基质,用于大规模软组织再生。
Tissue Eng Part C Methods. 2013 Jun;19(6):458-72. doi: 10.1089/ten.TEC.2012.0417. Epub 2012 Dec 12.
4
Ornamenting 3D printed scaffolds with cell-laid extracellular matrix for bone tissue regeneration.用细胞外基质修饰 3D 打印支架以促进骨组织再生。
Biomaterials. 2015 Jan;37:230-41. doi: 10.1016/j.biomaterials.2014.10.012. Epub 2014 Oct 28.
5
Biomimetic poly(glycerol sebacate)/polycaprolactone blend scaffolds for cartilage tissue engineering.仿生聚(癸二酸丙二醇酯)/聚己内酯共混支架用于软骨组织工程。
J Mater Sci Mater Med. 2019 Apr 29;30(5):53. doi: 10.1007/s10856-019-6257-3.
6
Patterned and functionalized nanofiber scaffolds in three-dimensional hydrogel constructs enhance neurite outgrowth and directional control.三维水凝胶构建体中的图案化和功能化纳米纤维支架可增强神经突生长和方向控制。
J Neural Eng. 2014 Dec;11(6):066009. doi: 10.1088/1741-2560/11/6/066009. Epub 2014 Oct 31.
7
Polycaprolactone- and polycaprolactone/ceramic-based 3D-bioplotted porous scaffolds for bone regeneration: A comparative study.用于骨再生的聚己内酯和聚己内酯/陶瓷基 3D 生物打印多孔支架:一项比较研究。
Mater Sci Eng C Mater Biol Appl. 2017 Oct 1;79:326-335. doi: 10.1016/j.msec.2017.05.003. Epub 2017 May 4.
8
Development and characterization of a porous micro-patterned scaffold for vascular tissue engineering applications.用于血管组织工程应用的多孔微图案支架的开发与表征
Biomaterials. 2006 Sep;27(27):4775-82. doi: 10.1016/j.biomaterials.2006.04.038. Epub 2006 May 24.
9
Extracellular matrix expression of human tenocytes in three-dimensional air-liquid and PLGA cultures compared with tendon tissue: implications for tendon tissue engineering.与肌腱组织相比,人肌腱细胞在三维气液和 PLGA 培养中的细胞外基质表达:对肌腱组织工程的启示。
J Orthop Res. 2010 Sep;28(9):1170-7. doi: 10.1002/jor.21109.
10
Biomimetic Porous PLGA Scaffolds Incorporating Decellularized Extracellular Matrix for Kidney Tissue Regeneration.仿生多孔 PLGA 支架结合去细胞细胞外基质用于肾脏组织再生。
ACS Appl Mater Interfaces. 2016 Aug 24;8(33):21145-54. doi: 10.1021/acsami.6b03771. Epub 2016 Aug 9.

引用本文的文献

1
Exploring Mechanical Features of 3D Head and Neck Cancer Models.探索3D头颈癌模型的力学特征。
J Funct Biomater. 2025 Feb 20;16(3):74. doi: 10.3390/jfb16030074.
2
Knockout cancer by nano-delivered immunotherapy using perfusion-aided scaffold-based tumor-on-a-chip.利用灌注辅助支架基肿瘤芯片上的纳米递送来实现免疫疗法,从而消除癌症。
Nanotheranostics. 2024 Mar 31;8(3):380-400. doi: 10.7150/ntno.87818. eCollection 2024.
3
Programming temporal stiffness cues within extracellular matrix hydrogels for modelling cancer niches.在细胞外基质水凝胶中编程时间刚度线索以模拟癌症微环境。

本文引用的文献

1
A versatile 3D tissue matrix scaffold system for tumor modeling and drug screening.一种多功能 3D 组织基质支架系统,用于肿瘤建模和药物筛选。
Sci Adv. 2017 Sep 13;3(9):e1700764. doi: 10.1126/sciadv.1700764. eCollection 2017 Sep.
2
Chitosan-modified PLGA nanoparticles tagged with 5TR1 aptamer for in vivo tumor-targeted drug delivery.壳聚糖修饰的载阿霉素 PLGA 纳米粒偶联 5TR1 适体用于体内肿瘤靶向递药。
Cancer Lett. 2017 Aug 1;400:1-8. doi: 10.1016/j.canlet.2017.04.008. Epub 2017 Apr 13.
3
PLGA-PEG nano-delivery system for epigenetic therapy.
Mater Today Bio. 2024 Feb 16;25:101004. doi: 10.1016/j.mtbio.2024.101004. eCollection 2024 Apr.
4
Gelatin-containing porous polycaprolactone PolyHIPEs as substrates for 3D breast cancer cell culture and vascular infiltration.含明胶的多孔聚己内酯 PolyHIPEs 作为三维乳腺癌细胞培养和血管浸润的底物
Front Bioeng Biotechnol. 2024 Jan 8;11:1321197. doi: 10.3389/fbioe.2023.1321197. eCollection 2023.
5
Scaffold-based 3D cell culture models in cancer research.基于支架的 3D 细胞培养模型在癌症研究中的应用。
J Biomed Sci. 2024 Jan 14;31(1):7. doi: 10.1186/s12929-024-00994-y.
6
Exploring the interaction between extracellular matrix components in a 3D organoid disease model to replicate the pathophysiology of breast cancer.在 3D 类器官疾病模型中探索细胞外基质成分之间的相互作用,以复制乳腺癌的病理生理学。
J Exp Clin Cancer Res. 2023 Dec 16;42(1):343. doi: 10.1186/s13046-023-02926-4.
7
Development of PCL PolyHIPE Substrates for 3D Breast Cancer Cell Culture.用于三维乳腺癌细胞培养的聚己内酯多孔高内相乳液底物的研发
Bioengineering (Basel). 2023 Apr 26;10(5):522. doi: 10.3390/bioengineering10050522.
8
The Use of Biomaterials in Three-Dimensional Culturing of Cancer Cells.生物材料在癌细胞三维培养中的应用。
Curr Issues Mol Biol. 2023 Jan 30;45(2):1100-1112. doi: 10.3390/cimb45020073.
9
Advances in Tumor Organoids for the Evaluation of Drugs: A Bibliographic Review.用于药物评估的肿瘤类器官研究进展:文献综述
Pharmaceutics. 2022 Dec 3;14(12):2709. doi: 10.3390/pharmaceutics14122709.
10
The Development of a Three-Dimensional Platform for Patient-Derived Ovarian Cancer Tissue Models: A Systematic Literature Review.用于患者来源的卵巢癌组织模型的三维平台的开发:一项系统文献综述
Cancers (Basel). 2022 Nov 16;14(22):5628. doi: 10.3390/cancers14225628.
Biomed Pharmacother. 2017 Jun;90:586-597. doi: 10.1016/j.biopha.2017.03.093. Epub 2017 Apr 11.
4
Robust tissue growth and angiogenesis in large-sized scaffold by reducing HO-mediated oxidative stress.通过减轻HO介导的氧化应激实现大型支架内强大的组织生长和血管生成。
Biofabrication. 2017 Feb 3;9(1):015013. doi: 10.1088/1758-5090/9/1/015013.
5
3D scaffolds in breast cancer research.3D 支架在乳腺癌研究中的应用。
Biomaterials. 2016 Mar;81:135-156. doi: 10.1016/j.biomaterials.2015.12.016. Epub 2015 Dec 20.
6
Epigenetic silencing of ITGA2 by MiR-373 promotes cell migration in breast cancer.MiR-373介导的ITGA2基因表观遗传沉默促进乳腺癌细胞迁移。
PLoS One. 2015 Aug 10;10(8):e0135128. doi: 10.1371/journal.pone.0135128. eCollection 2015.
7
Effects of PEGylated paclitaxel nanocrystals on breast cancer and its lung metastasis.聚乙二醇紫杉醇纳米晶体对乳腺癌及其肺转移的影响。
Nanoscale. 2015 Jun 28;7(24):10790-800. doi: 10.1039/c4nr07450e.
8
Orthotopic injection of breast cancer cells into the mammary fat pad of mice to study tumor growth.将乳腺癌细胞原位注射到小鼠的乳腺脂肪垫中以研究肿瘤生长。
J Vis Exp. 2015 Feb 8(96):51967. doi: 10.3791/51967.
9
Advances in 3D cell culture technologies enabling tissue-like structures to be created in vitro.3D细胞培养技术的进展使体外创建类组织结构成为可能。
J Anat. 2015 Dec;227(6):746-56. doi: 10.1111/joa.12257. Epub 2014 Nov 20.
10
Animal models and therapeutic molecular targets of cancer: utility and limitations.癌症的动物模型与治疗性分子靶点:效用与局限性
Drug Des Devel Ther. 2014 Oct 14;8:1911-21. doi: 10.2147/DDDT.S49584. eCollection 2014.