• 文献检索
  • 文档翻译
  • 深度研究
  • 学术资讯
  • Suppr Zotero 插件Zotero 插件
  • 邀请有礼
  • 套餐&价格
  • 历史记录
应用&插件
Suppr Zotero 插件Zotero 插件浏览器插件Mac 客户端Windows 客户端微信小程序
定价
高级版会员购买积分包购买API积分包
服务
文献检索文档翻译深度研究API 文档MCP 服务
关于我们
关于 Suppr公司介绍联系我们用户协议隐私条款
关注我们

Suppr 超能文献

核心技术专利:CN118964589B侵权必究
粤ICP备2023148730 号-1Suppr @ 2026

文献检索

告别复杂PubMed语法,用中文像聊天一样搜索,搜遍4000万医学文献。AI智能推荐,让科研检索更轻松。

立即免费搜索

文件翻译

保留排版,准确专业,支持PDF/Word/PPT等文件格式,支持 12+语言互译。

免费翻译文档

深度研究

AI帮你快速写综述,25分钟生成高质量综述,智能提取关键信息,辅助科研写作。

立即免费体验

印度次大陆利什曼原虫对锑耐药的分子预适应。

Molecular Preadaptation to Antimony Resistance in Leishmania donovani on the Indian Subcontinent.

机构信息

Molecular Parasitology, Institute of Tropical Medicine, Antwerp, Belgium.

Advanced Database Reasearch and Modelling (ADReM), Department of Mathematics and Computer Science, University of Antwerp, Antwerp, Belgium.

出版信息

mSphere. 2018 Apr 18;3(2). doi: 10.1128/mSphere.00548-17. Print 2018 Apr 25.

DOI:10.1128/mSphere.00548-17
PMID:29669889
原文链接:https://pmc.ncbi.nlm.nih.gov/articles/PMC5907651/
Abstract

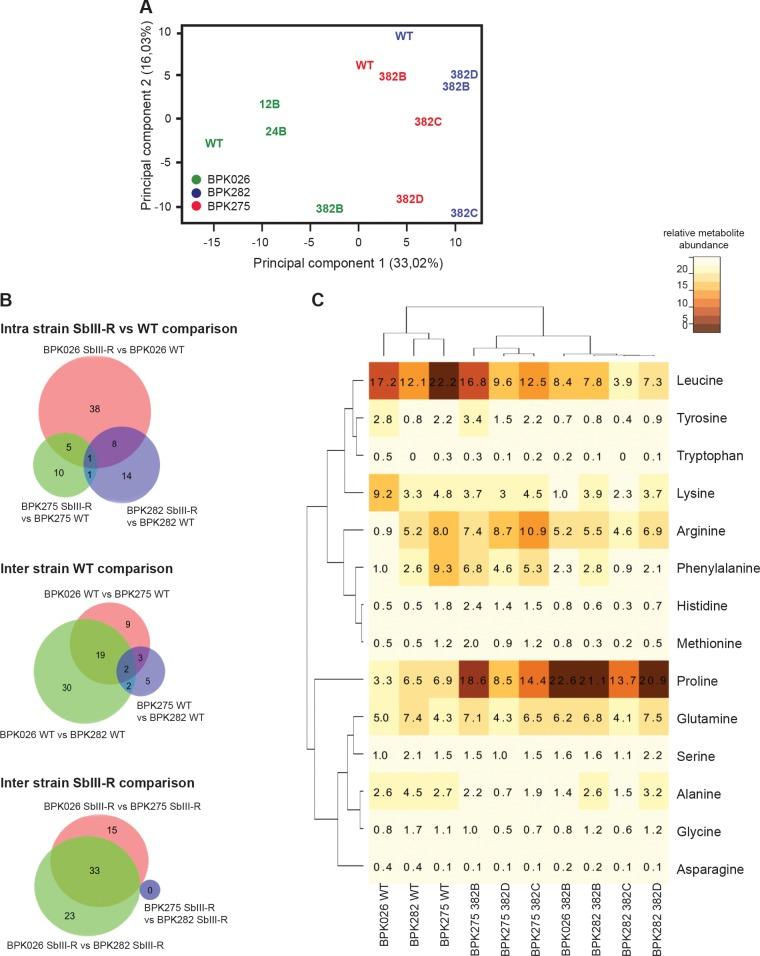
Antimonials (Sb) were used for decades for chemotherapy of visceral leishmaniasis (VL). Now abandoned in the Indian subcontinent (ISC) because of resistance, this drug offers a unique model for understanding drug resistance dynamics. In a previous phylogenomic study, we found two distinct populations of : the core group (CG) in the Gangetic plains and ISC1 in the Nepalese highlands. Sb resistance was only encountered within the CG, and a series of potential markers were identified. Here, we analyzed the development of resistance to trivalent antimonials (Sb) upon experimental selection in ISC1 and CG strains. We observed that (i) baseline Sb susceptibility of parasites was higher in ISC1 than in the CG, (ii) time to Sb resistance was higher for ISC1 parasites than for CG strains, and (iii) untargeted genomic and metabolomic analyses revealed molecular changes along the selection process: these were more numerous in ISC1 than in the CG. Altogether these observations led to the hypothesis that CG parasites are preadapted to Sb resistance. This hypothesis was experimentally confirmed by showing that only wild-type CG strains could survive a direct exposure to the maximal concentration of Sb The main driver of this preadaptation was shown to be , a gene involved in Sb sequestration and amplified in an intrachromosomal amplicon in all CG strains characterized so far. This amplicon emerged around 1850 in the CG, well before the implementation of antimonials for VL chemotherapy, and we discuss here several hypotheses of selective pressure that could have accompanied its emergence. The "antibiotic resistance crisis" is a major challenge for scientists and medical professionals. This steady rise in drug-resistant pathogens also extends to parasitic diseases, with antimony being the first anti- drug that fell in the Indian subcontinent (ISC). Leishmaniasis is a major but neglected infectious disease with limited therapeutic options. Therefore, understanding how parasites became resistant to antimonials is of commanding importance. In this study, we experimentally characterized the dynamics of this resistance acquisition and show for the first time that some populations of the ISC were preadapted to antimony resistance, likely driven by environmental factors or by drugs used in the 19th century.

摘要

抗梅毒剂(Sb)曾被用于治疗内脏利什曼病(VL)数十年。由于耐药性,这种药物现在在印度次大陆(ISC)被弃用,但它为我们理解耐药性动态提供了一个独特的模型。在之前的系统基因组学研究中,我们发现了两种不同的 种群:恒河平原的核心群(CG)和尼泊尔高原的 ISC1。只有在 CG 中才会遇到 Sb 耐药性,并且确定了一系列潜在的标记。在这里,我们分析了在 ISC1 和 CG 菌株中通过实验选择对三价 Sb 产生耐药性的发展情况。我们观察到:(i)ISC1 中的寄生虫对 Sb 的基础敏感性高于 CG,(ii)ISC1 寄生虫产生 Sb 耐药性的时间比 CG 菌株长,以及(iii)非靶向基因组和代谢组学分析显示,随着选择过程的进行,分子发生了变化:ISC1 中的变化比 CG 中更多。所有这些观察结果都表明 CG 寄生虫预先适应了 Sb 耐药性。通过表明只有野生型 CG 菌株才能在直接暴露于 Sb 的最大浓度下存活,这一假设得到了实验验证。这种预适应的主要驱动因素是 ,这是一个参与 Sb 螯合的基因,在迄今为止表征的所有 CG 菌株的染色体内扩增子中都被扩增。这个扩增子大约在 1850 年出现在 CG 中,远早于 Sb 用于 VL 化疗的时间,我们在这里讨论了几种可能伴随其出现的选择压力假说。“抗生素耐药性危机”是科学家和医疗专业人员面临的主要挑战。这种耐药性病原体的稳定上升也扩展到了寄生虫病,而 Sb 是第一种在印度次大陆(ISC)失效的抗寄生虫药物。利什曼病是一种主要但被忽视的传染病,治疗选择有限。因此,了解寄生虫对 Sb 产生耐药性的机制非常重要。在这项研究中,我们通过实验对这种耐药性获得的动力学进行了表征,并首次表明,ISC 的一些 种群预先适应了 Sb 耐药性,这可能是由环境因素或 19 世纪使用的药物驱动的。

https://cdn.ncbi.nlm.nih.gov/pmc/blobs/1527/5907651/68f94bf938b8/sph0021825130006.jpg
https://cdn.ncbi.nlm.nih.gov/pmc/blobs/1527/5907651/039697462352/sph0021825130001.jpg
https://cdn.ncbi.nlm.nih.gov/pmc/blobs/1527/5907651/608b02695a2d/sph0021825130002.jpg
https://cdn.ncbi.nlm.nih.gov/pmc/blobs/1527/5907651/ce8d3dc54736/sph0021825130003.jpg
https://cdn.ncbi.nlm.nih.gov/pmc/blobs/1527/5907651/0096cf2d4ac4/sph0021825130004.jpg
https://cdn.ncbi.nlm.nih.gov/pmc/blobs/1527/5907651/c7777172e676/sph0021825130005.jpg
https://cdn.ncbi.nlm.nih.gov/pmc/blobs/1527/5907651/68f94bf938b8/sph0021825130006.jpg
https://cdn.ncbi.nlm.nih.gov/pmc/blobs/1527/5907651/039697462352/sph0021825130001.jpg
https://cdn.ncbi.nlm.nih.gov/pmc/blobs/1527/5907651/608b02695a2d/sph0021825130002.jpg
https://cdn.ncbi.nlm.nih.gov/pmc/blobs/1527/5907651/ce8d3dc54736/sph0021825130003.jpg
https://cdn.ncbi.nlm.nih.gov/pmc/blobs/1527/5907651/0096cf2d4ac4/sph0021825130004.jpg
https://cdn.ncbi.nlm.nih.gov/pmc/blobs/1527/5907651/c7777172e676/sph0021825130005.jpg
https://cdn.ncbi.nlm.nih.gov/pmc/blobs/1527/5907651/68f94bf938b8/sph0021825130006.jpg

相似文献

1
Molecular Preadaptation to Antimony Resistance in Leishmania donovani on the Indian Subcontinent.印度次大陆利什曼原虫对锑耐药的分子预适应。
mSphere. 2018 Apr 18;3(2). doi: 10.1128/mSphere.00548-17. Print 2018 Apr 25.
2
Evolutionary genomics of epidemic visceral leishmaniasis in the Indian subcontinent.印度次大陆流行性内脏利什曼病的进化基因组学
Elife. 2016 Mar 22;5:e12613. doi: 10.7554/eLife.12613.
3
Integrated genomic and metabolomic profiling of ISC1, an emerging Leishmania donovani population in the Indian subcontinent.印度次大陆新兴利什曼原虫种群 ISC1 的综合基因组和代谢组学分析。
Infect Genet Evol. 2018 Aug;62:170-178. doi: 10.1016/j.meegid.2018.04.021. Epub 2018 Apr 19.
4
Assessing aquaglyceroporin gene status and expression profile in antimony-susceptible and -resistant clinical isolates of Leishmania donovani from India.评估来自印度的对锑敏感和耐药的利什曼原虫临床分离株中的水甘油通道蛋白基因状态和表达谱。
J Antimicrob Chemother. 2010 Mar;65(3):496-507. doi: 10.1093/jac/dkp468. Epub 2010 Jan 12.
5
Possibility of membrane modification as a mechanism of antimony resistance in Leishmania donovani.膜修饰作为杜氏利什曼原虫抗锑机制的可能性。
Parasitol Int. 2007 Mar;56(1):77-80. doi: 10.1016/j.parint.2006.10.005. Epub 2006 Dec 12.
6
Genomic and Metabolomic Polymorphism among Experimentally Selected Paromomycin-Resistant Leishmania donovani Strains.实验筛选的耐巴龙霉素利什曼原虫株的基因组和代谢组多态性。
Antimicrob Agents Chemother. 2019 Dec 20;64(1). doi: 10.1128/AAC.00904-19.
7
Antimony susceptible : evidence from drug susceptibility of parasites isolated from patients of post-kala-azar dermal leishmaniasis in pre- and post-miltefosine era.锑敏感:来自前米替福新时代和后米替福新时代间,从卡拉巴肿后皮肤利什曼病患者分离的寄生虫药物敏感性获得的证据。
Microbiol Spectr. 2024 Jun 4;12(6):e0402623. doi: 10.1128/spectrum.04026-23. Epub 2024 May 7.
8
Downregulation of mitogen-activated protein kinase 1 of Leishmania donovani field isolates is associated with antimony resistance.利什曼原虫野外分离株丝裂原活化蛋白激酶 1 的下调与锑耐药有关。
Antimicrob Agents Chemother. 2012 Jan;56(1):518-25. doi: 10.1128/AAC.00736-11. Epub 2011 Nov 7.
9
The overexpression of genes of thiol metabolism contribute to drug resistance in clinical isolates of visceral leishmaniasis (kala azar) in India.硫醇代谢基因的过表达导致印度内脏利什曼病(黑热病)临床分离株产生耐药性。
Parasit Vectors. 2014 Dec 17;7:596. doi: 10.1186/s13071-014-0596-1.
10
MAPK1 of Leishmania donovani modulates antimony susceptibility by downregulating P-glycoprotein efflux pumps.杜氏利什曼原虫的MAPK1通过下调P-糖蛋白外排泵来调节锑敏感性。
Antimicrob Agents Chemother. 2015 Jul;59(7):3853-63. doi: 10.1128/AAC.04816-14. Epub 2015 Apr 13.

引用本文的文献

1
Spatial prediction of canine visceral leishmaniasis in an endemic urban area of Brazil.巴西一个地方性流行城市地区犬内脏利什曼病的空间预测。
PLoS One. 2025 Aug 29;20(8):e0330730. doi: 10.1371/journal.pone.0330730. eCollection 2025.
2
Scrutinized lipid utilization disrupts Amphotericin-B responsiveness in clinical isolates of .对脂质利用的仔细研究破坏了临床分离株中两性霉素B的反应性。 (注:原文中“of”后面内容缺失)
Elife. 2025 May 27;14:RP102857. doi: 10.7554/eLife.102857.
3
Genome analyses of amphotericin B-susceptible and -resistant strains of () reveal variations potentially related to amphotericin B resistance.

本文引用的文献

1
Malaria and .疟疾与…… (你提供的原文不完整,仅能翻译到这样)
Ind Med Gaz. 1902 Dec;37(12):459-465.
2
Identification of the centromeres of : revealing the hidden pieces.鉴定着丝粒:揭示隐藏的片段。
EMBO Rep. 2017 Nov;18(11):1968-1977. doi: 10.15252/embr.201744216. Epub 2017 Sep 21.
3
Gene Expression in Is Regulated Predominantly by Gene Dosage.基因表达在 中主要受基因剂量调控。
对()的两性霉素B敏感和耐药菌株进行的基因组分析揭示了可能与两性霉素B耐药性相关的变异。
Curr Res Parasitol Vector Borne Dis. 2025 Mar 18;7:100255. doi: 10.1016/j.crpvbd.2025.100255. eCollection 2025.
4
Oxidative stress-driven enhanced iron production and scavenging through Ferroportin reorientation worsens anemia in antimony-resistant Leishmania donovani infection.氧化应激驱动的通过铁转运蛋白重新定位增强铁的产生和清除会加重抗锑杜氏利什曼原虫感染中的贫血。
PLoS Pathog. 2025 Jan 31;21(1):e1012858. doi: 10.1371/journal.ppat.1012858. eCollection 2025 Jan.
5
Molecular Mechanisms of Drug Resistance in spp.[具体物种名称]中的耐药分子机制
Pathogens. 2024 Sep 27;13(10):835. doi: 10.3390/pathogens13100835.
6
Untargeted Liquid Chromatography-High-Resolution Mass Spectrometry Metabolomic Investigation Reveals Altered Lipid Content in Lacking Lipid Droplet Protein Kinase.非靶向液相色谱-高分辨率质谱代谢组学研究揭示缺乏脂滴蛋白激酶时脂质含量的变化
Trop Med Infect Dis. 2024 Sep 10;9(9):208. doi: 10.3390/tropicalmed9090208.
7
Antimony resistance and gene expression in : spotlight on molecular and proteomic aspects.抗锑性与 : 分子和蛋白质组学方面的基因表达研究焦点。
Parasitology. 2024 Jan;151(1):1-14. doi: 10.1017/S0031182023001129. Epub 2023 Nov 28.
8
The adaptive roles of aneuploidy and polyclonality in Leishmania in response to environmental stress.非整倍体和多克隆性在利什曼原虫应对环境压力中的适应作用。
EMBO Rep. 2023 Sep 6;24(9):e57413. doi: 10.15252/embr.202357413. Epub 2023 Jul 20.
9
Translational reprogramming as a driver of antimony-drug resistance in Leishmania.翻译:翻译:转译重编程作为利什曼原虫中锑类药物耐药性的驱动因素。
Nat Commun. 2023 May 5;14(1):2605. doi: 10.1038/s41467-023-38221-1.
10
In Vitro Evaluation of Aerosol Therapy with Pentamidine-Loaded Liposomes Coated with Chondroitin Sulfate or Heparin for the Treatment of Leishmaniasis.硫酸软骨素或肝素包被的载喷他脒脂质体雾化疗法治疗利什曼病的体外评价
Pharmaceutics. 2023 Apr 6;15(4):1163. doi: 10.3390/pharmaceutics15041163.
mBio. 2017 Sep 12;8(5):e01393-17. doi: 10.1128/mBio.01393-17.
4
Modulation of Aneuploidy in during Adaptation to Different and Environments and Its Impact on Gene Expression.适应不同温度和盐度环境过程中染色体数目异常的调控及其对基因表达的影响
mBio. 2017 May 23;8(3):e00599-17. doi: 10.1128/mBio.00599-17.
5
Laboratory confirmed miltefosine resistant cases of visceral leishmaniasis from India.来自印度的实验室确诊的对米替福新耐药的内脏利什曼病病例。
Parasit Vectors. 2017 Jan 31;10(1):49. doi: 10.1186/s13071-017-1969-z.
6
Leishmania, the phagosome, and host responses: The journey of a parasite.利什曼原虫、吞噬体与宿主反应:寄生虫的历程
Cell Immunol. 2016 Nov;309:1-6. doi: 10.1016/j.cellimm.2016.08.004. Epub 2016 Aug 8.
7
Evolutionary genomics of epidemic visceral leishmaniasis in the Indian subcontinent.印度次大陆流行性内脏利什曼病的进化基因组学
Elife. 2016 Mar 22;5:e12613. doi: 10.7554/eLife.12613.
8
In vitro selection of miltefosine resistance in promastigotes of Leishmania donovani from Nepal: genomic and metabolomic characterization.尼泊尔杜氏利什曼原虫前鞭毛体中米替福新耐药性的体外筛选:基因组和代谢组学特征
Mol Microbiol. 2016 Mar;99(6):1134-48. doi: 10.1111/mmi.13291. Epub 2016 Feb 9.
9
Transmission of Leishmania donovani in the Hills of Eastern Nepal, an Outbreak Investigation in Okhaldhunga and Bhojpur Districts.尼泊尔东部山区杜氏利什曼原虫的传播:奥卡尔东加和博杰普尔地区的疫情调查
PLoS Negl Trop Dis. 2015 Aug 7;9(8):e0003966. doi: 10.1371/journal.pntd.0003966. eCollection 2015.
10
Drug resistance analysis by next generation sequencing in Leishmania.利什曼原虫中通过二代测序进行的耐药性分析
Int J Parasitol Drugs Drug Resist. 2014 Sep 22;5(1):26-35. doi: 10.1016/j.ijpddr.2014.09.005. eCollection 2015 Apr.