Suppr超能文献

组蛋白 H2AX 缺乏导致神经行为缺陷和氧化还原稳态受损。

Histone H2AX deficiency causes neurobehavioral deficits and impaired redox homeostasis.

机构信息

The Solomon H. Snyder Department of Neuroscience, Johns Hopkins University School of Medicine, Baltimore, MD, 21205, USA.

Center for Cancer Research Collaborative Bioinformatics Resource, National Cancer Institute, Bethesda, MD, 20892, USA.

出版信息

Nat Commun. 2018 Apr 18;9(1):1526. doi: 10.1038/s41467-018-03948-9.

Abstract

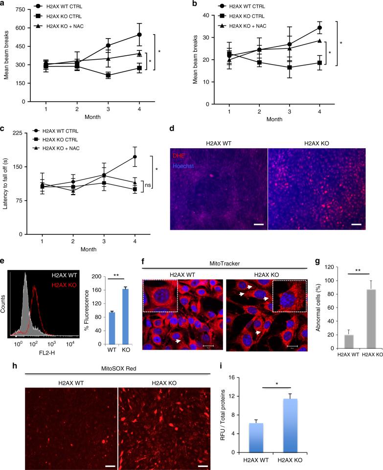
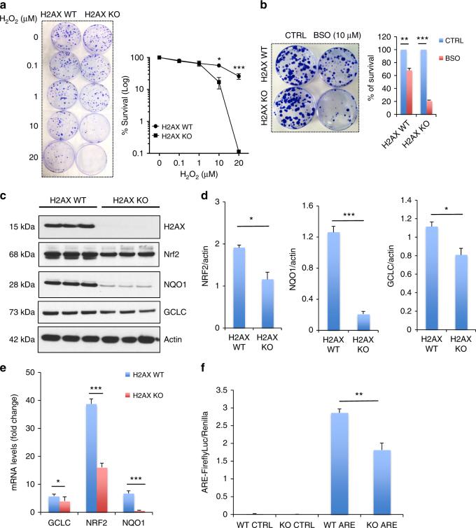
ATM drives DNA repair by phosphorylating the histone variant H2AX. While ATM mutations elicit prominent neurobehavioral phenotypes, neural roles for H2AX have been elusive. We report impaired motor learning and balance in H2AX-deficient mice. Mitigation of reactive oxygen species (ROS) with N-acetylcysteine (NAC) reverses the behavioral deficits. Mouse embryonic fibroblasts deficient for H2AX exhibit increased ROS production and failure to activate the antioxidant response pathway controlled by the transcription factor NRF2. The NRF2 targets GCLC and NQO1 are depleted in the striatum of H2AX knockouts, one of the regions most vulnerable to ROS-mediated damage. These findings establish a role for ROS in the behavioral deficits of H2AX knockout mice and reveal a physiologic function of H2AX in mediating influences of oxidative stress on NRF2-transcriptional targets and behavior.

摘要

ATM 通过磷酸化组蛋白变体 H2AX 来驱动 DNA 修复。虽然 ATM 突变会引起明显的神经行为表型,但 H2AX 在神经中的作用仍不明确。我们报告说 H2AX 缺陷小鼠的运动学习和平衡能力受损。使用 N-乙酰半胱氨酸 (NAC) 减轻活性氧 (ROS) 可以逆转这些行为缺陷。缺乏 H2AX 的小鼠胚胎成纤维细胞会产生更多的 ROS,并且无法激活由转录因子 NRF2 控制的抗氧化反应途径。NRF2 的靶标 GCLC 和 NQO1 在 H2AX 敲除小鼠的纹状体中被耗尽,纹状体是最容易受到 ROS 介导的损伤的区域之一。这些发现确立了 ROS 在 H2AX 敲除小鼠行为缺陷中的作用,并揭示了 H2AX 在介导氧化应激对 NRF2 转录靶标和行为的影响中的生理功能。

https://cdn.ncbi.nlm.nih.gov/pmc/blobs/0c66/5906610/1a279883f5a9/41467_2018_3948_Fig1_HTML.jpg

文献检索

告别复杂PubMed语法,用中文像聊天一样搜索,搜遍4000万医学文献。AI智能推荐,让科研检索更轻松。

立即免费搜索

文件翻译

保留排版,准确专业,支持PDF/Word/PPT等文件格式,支持 12+语言互译。

免费翻译文档

深度研究

AI帮你快速写综述,25分钟生成高质量综述,智能提取关键信息,辅助科研写作。

立即免费体验