Suppr超能文献

整合代谢组学和转录组学揭示临床对间日疟原虫耐受的特征,表明先天细胞免疫和 T 细胞信号的激活。

Integrative metabolomics and transcriptomics signatures of clinical tolerance to Plasmodium vivax reveal activation of innate cell immunity and T cell signaling.

机构信息

Department of Medicine, School of Medicine, Emory University, 615 Michael Street, Atlanta, GA 30322-1047, USA.

Malaria Vaccine and Drug Development Center (MVDC), Cali, Colombia; Faculty of Health, Universidad del Valle, Cali, Colombia.

出版信息

Redox Biol. 2018 Jul;17:158-170. doi: 10.1016/j.redox.2018.04.011. Epub 2018 Apr 11.

Abstract

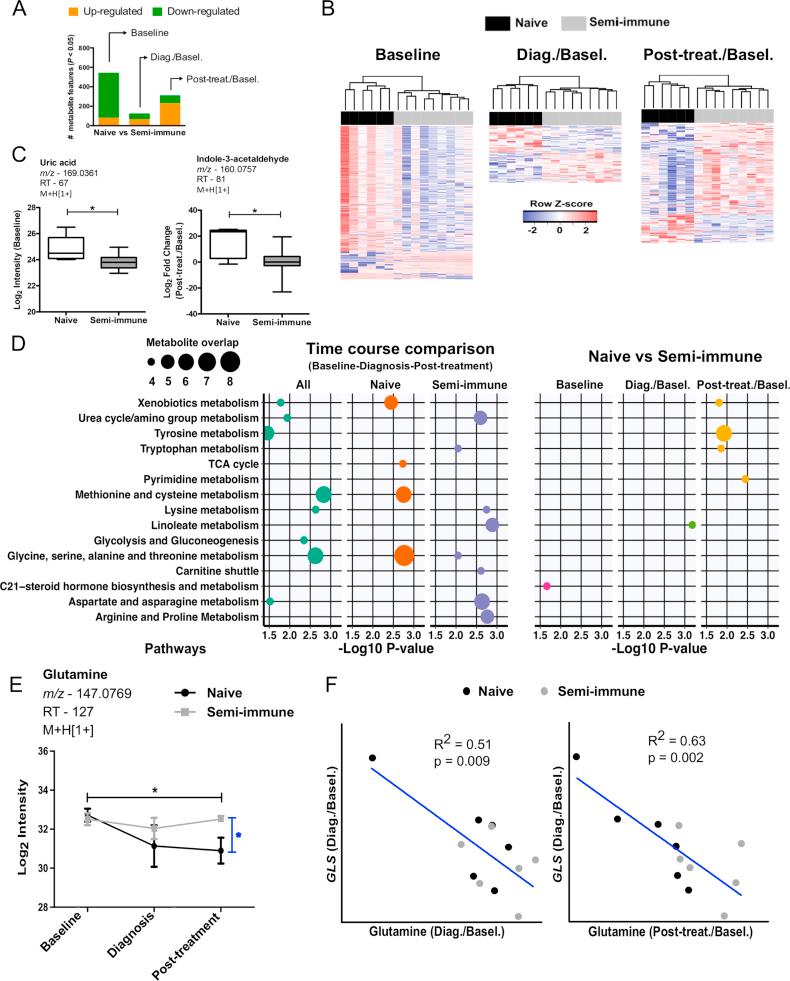
Almost invariably, humans become ill during primary infections with malaria parasites which is a pathology associated with oxidative stress and perturbations in metabolism. Importantly, repetitive exposure to Plasmodium results in asymptomatic infections, which is a condition defined as clinical tolerance. Integration of transcriptomics and metabolomics data provides a powerful way to investigate complex disease processes involving oxidative stress, energy metabolism and immune cell activation. We used metabolomics and transcriptomics to investigate the different clinical outcomes in a P. vivax controlled human malaria infection trial. At baseline, the naïve and semi-immune subjects differed in the expression of interferon related genes, neutrophil and B cell signatures that progressed with distinct kinetics after infection. Metabolomics data indicated differences in amino acid pathways and lipid metabolism between the two groups. Top pathways during the course of infection included methionine and cysteine metabolism, fatty acid metabolism and urea cycle. There is also evidence for the activation of lipoxygenase, cyclooxygenase and non-specific lipid peroxidation products in the semi-immune group. The integration of transcriptomics and metabolomics revealed concerted molecular events triggered by the infection, notably involving platelet activation, innate immunity and T cell signaling. Additional experiment confirmed that the metabolites associated with platelet activation genes were indeed enriched in the platelet metabolome.

摘要

几乎无一例外的是,人类在初次感染疟原虫时会生病,这是一种与氧化应激和代谢紊乱相关的病理学。重要的是,重复暴露于疟原虫会导致无症状感染,这是一种被定义为临床耐受的情况。转录组学和代谢组学数据的整合提供了一种强大的方法来研究涉及氧化应激、能量代谢和免疫细胞激活的复杂疾病过程。我们使用代谢组学和转录组学来研究在间日疟原虫感染的人体受控感染试验中的不同临床结果。在基线时,幼稚和半免疫的受试者在干扰素相关基因、中性粒细胞和 B 细胞特征的表达上存在差异,这些特征在感染后具有不同的动力学进展。代谢组学数据表明两组之间在氨基酸途径和脂质代谢方面存在差异。感染过程中的主要途径包括蛋氨酸和半胱氨酸代谢、脂肪酸代谢和尿素循环。在半免疫组中也有证据表明脂加氧酶、环加氧酶和非特异性脂质过氧化产物的激活。转录组学和代谢组学的整合揭示了由感染引发的协同分子事件,特别是涉及血小板激活、先天免疫和 T 细胞信号转导。额外的实验证实,与血小板激活基因相关的代谢物确实在血小板代谢组中富集。

https://cdn.ncbi.nlm.nih.gov/pmc/blobs/1184/6007173/68e2becdc36f/fx1.jpg

文献检索

告别复杂PubMed语法,用中文像聊天一样搜索,搜遍4000万医学文献。AI智能推荐,让科研检索更轻松。

立即免费搜索

文件翻译

保留排版,准确专业,支持PDF/Word/PPT等文件格式,支持 12+语言互译。

免费翻译文档

深度研究

AI帮你快速写综述,25分钟生成高质量综述,智能提取关键信息,辅助科研写作。

立即免费体验