Center for Genome Engineering, Institute for Basic Science (IBS), Seoul 08826, Republic of Korea; Department of Basic Science, University of Science and Technology, Daejeon 34113, Republic of Korea.
Centre of Biomedical Sciences, School of Biological Sciences, Royal Holloway-University of London, Egham, Surrey TW20 0EX, UK.
Mol Ther. 2018 Jun 6;26(6):1529-1538. doi: 10.1016/j.ymthe.2018.03.018. Epub 2018 Mar 30.
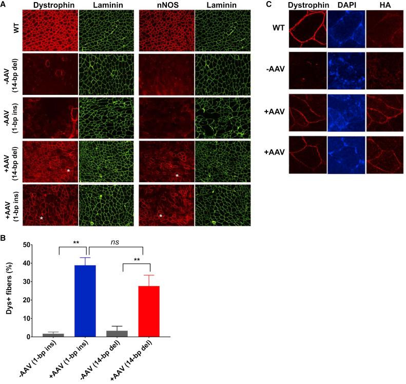
Duchenne muscular dystrophy (DMD) is a fatal, X-linked muscle-wasting disease caused by mutations in the DMD gene. In 51% of DMD cases, a reading frame is disrupted because of deletion of several exons. Here, we show that CjCas9 derived from Campylobacter jejuni can be used as a gene-editing tool to correct an out-of-frame Dmd exon in Dmd knockout mice. Herein, we used Cas9 derived from S. pyogenes to generate Dmd knockout mice with a frameshift mutation in Dmd gene. Then, we expressed CjCas9, its single-guide RNA, and the EGFP gene in the tibialis anterior muscle of the Dmd knockout mice using an all-in-one adeno-associated virus (AAV) vector. CjCas9 cleaved the target site in the Dmd gene efficiently in vivo and induced small insertions or deletions at the target site. This treatment resulted in conversion of the disrupted Dmd reading frame from out of frame to in frame, leading to the expression of dystrophin in the sarcolemma. Importantly, muscle strength was enhanced in the CjCas9-treated muscles, without off-target mutations, indicating high efficiency and specificity of CjCas9. This work suggests that in vivo DMD frame correction, mediated by CjCas9, has great potential for the treatment of DMD and other neuromuscular diseases.
杜氏肌营养不良症(DMD)是一种致命的 X 连锁肌肉萎缩疾病,由 DMD 基因突变引起。在 51%的 DMD 病例中,由于几个外显子缺失,阅读框被打乱。在这里,我们展示了来源于空肠弯曲菌的 CjCas9 可以用作基因编辑工具,纠正 Dmd 敲除小鼠中外显子失活的 Dmd 基因。在此,我们使用来源于 S. pyogenes 的 Cas9 在 Dmd 基因中产生一个移码突变的 Dmd 敲除小鼠。然后,我们使用一个一体式腺相关病毒(AAV)载体在 Dmd 敲除小鼠的比目鱼肌中表达 CjCas9、其单指导 RNA 和 EGFP 基因。CjCas9 在体内有效地切割 Dmd 基因的靶位点,并在靶位点诱导小的插入或缺失。这种处理将破坏的 Dmd 阅读框从失活转变为有义,导致肌膜中肌营养不良蛋白的表达。重要的是,CjCas9 处理的肌肉的肌肉力量增强,没有脱靶突变,表明 CjCas9 的高效率和特异性。这项工作表明,由 CjCas9 介导的体内 DMD 框架纠正具有治疗 DMD 和其他神经肌肉疾病的巨大潜力。