• 文献检索
  • 文档翻译
  • 深度研究
  • 学术资讯
  • Suppr Zotero 插件Zotero 插件
  • 邀请有礼
  • 套餐&价格
  • 历史记录
应用&插件
Suppr Zotero 插件Zotero 插件浏览器插件Mac 客户端Windows 客户端微信小程序
定价
高级版会员购买积分包购买API积分包
服务
文献检索文档翻译深度研究API 文档MCP 服务
关于我们
关于 Suppr公司介绍联系我们用户协议隐私条款
关注我们

Suppr 超能文献

核心技术专利:CN118964589B侵权必究
粤ICP备2023148730 号-1Suppr @ 2026

文献检索

告别复杂PubMed语法,用中文像聊天一样搜索,搜遍4000万医学文献。AI智能推荐,让科研检索更轻松。

立即免费搜索

文件翻译

保留排版,准确专业,支持PDF/Word/PPT等文件格式,支持 12+语言互译。

免费翻译文档

深度研究

AI帮你快速写综述,25分钟生成高质量综述,智能提取关键信息,辅助科研写作。

立即免费体验

通过 DNA 和蛋白联合免疫方案,并结合不同 Toll 样受体 4 佐剂控制恒河猴异源猴免疫缺陷病毒 SIV 感染。

Control of Heterologous Simian Immunodeficiency Virus SIV Infection by DNA and Protein Coimmunization Regimens Combined with Different Toll-Like-Receptor-4-Based Adjuvants in Macaques.

机构信息

Human Retrovirus Pathogenesis Section, Vaccine Branch, Center for Cancer Research, National Cancer Institute at Frederick, Frederick, Maryland, USA.

Human Retrovirus Section, Vaccine Branch, Center for Cancer Research, National Cancer Institute at Frederick, Frederick, Maryland, USA.

出版信息

J Virol. 2018 Jul 17;92(15). doi: 10.1128/JVI.00281-18. Print 2018 Aug 1.

DOI:10.1128/JVI.00281-18
PMID:
29793957
原文链接:https://pmc.ncbi.nlm.nih.gov/articles/PMC6052320/
Abstract

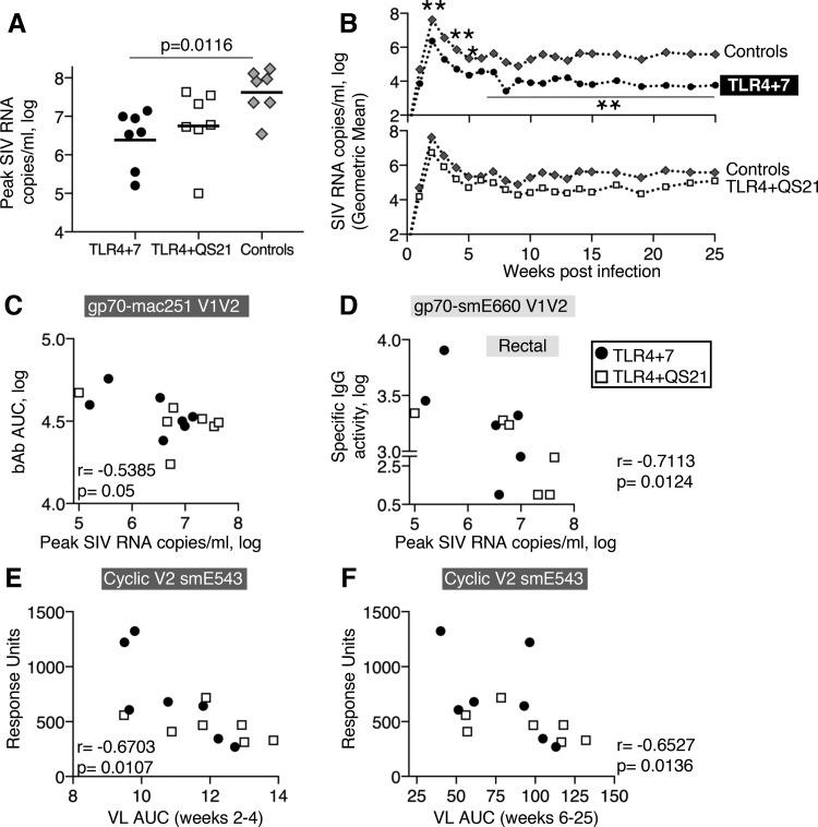
We developed a method of simultaneous vaccination with DNA and protein resulting in robust and durable cellular and humoral immune responses with efficient dissemination to mucosal sites and protection against simian immunodeficiency virus (SIV) infection. To further optimize the DNA-protein coimmunization regimen, we tested a SIV-based vaccine formulated with either of two Toll-like receptor 4 (TLR4) ligand-based liposomal adjuvant formulations (TLR4 plus TLR7 [TLR4+7] or TLR4 plus QS21 [TLR4+QS21]) in macaques. Although both vaccines induced humoral responses of similar magnitudes, they differed in their functional quality, including broader neutralizing activity and effector functions in the TLR4+7 group. Upon repeated heterologous SIV challenge, a trend of delayed viral acquisition was found in vaccinees compared to controls, which reached statistical significance in animals with the TRIM-5α-resistant (TRIM-5α R) allele. Vaccinees were preferentially infected by an SIV transmitted/founder virus carrying neutralization-resistant A/K mutations at residues 45 and 47 in Env, demonstrating a strong vaccine-induced sieve effect. In addition, the delay in virus acquisition directly correlated with SIV-specific neutralizing antibodies. The presence of mucosal V1V2 IgG binding antibodies correlated with a significantly decreased risk of virus acquisition in both TRIM-5α R and TRIM-5α-moderate/sensitive (TRIM-5α M/S) animals, although this vaccine effect was more prominent in animals with the TRIM-5α R allele. These data support the combined contribution of immune responses and genetic background to vaccine efficacy. Humoral responses targeting V2 and SIV-specific T cell responses correlated with viremia control. In conclusion, the combination of DNA and gp120 Env protein vaccine regimens using two different adjuvants induced durable and potent cellular and humoral responses contributing to a lower risk of infection by heterologous SIV challenge. An effective AIDS vaccine continues to be of paramount importance for the control of the pandemic, and it has been proven to be an elusive target. Vaccine efficacy trials and macaque challenge studies indicate that protection may be the result of combinations of many parameters. We show that a combination of DNA and protein vaccinations applied at the same time provides rapid and robust cellular and humoral immune responses and evidence for a reduced risk of infection. Vaccine-induced neutralizing antibodies and Env V2-specific antibodies at mucosal sites contribute to the delay of SIV acquisition, and genetic makeup (TRIM-5α) affects the effectiveness of the vaccine. These data are important for the design of better vaccines and may also affect other vaccine platforms.

摘要

我们开发了一种同时接种 DNA 和蛋白质的方法,这种方法可产生强大且持久的细胞和体液免疫应答,并有效地传播到黏膜部位,从而预防猿猴免疫缺陷病毒 (SIV) 感染。为了进一步优化 DNA-蛋白联合免疫方案,我们用两种基于 Toll 样受体 4 (TLR4) 的配体脂质体佐剂配方(TLR4+TLR7 [TLR4+7] 或 TLR4+QS21 [TLR4+QS21])配制了一种基于 SIV 的疫苗,并在猕猴中进行了测试。尽管这两种疫苗都诱导了具有相似幅度的体液免疫应答,但它们在功能质量上存在差异,包括在 TLR4+7 组中具有更广泛的中和活性和效应功能。在重复的异源 SIV 挑战中,与对照组相比,疫苗接种者的病毒获得时间呈延迟趋势,在具有 TRIM-5α 抗性 (TRIM-5α R) 等位基因的动物中达到了统计学意义。疫苗接种者优先被一种携带中和抗性 A/K 突变的 SIV 传播/创始病毒感染,Env 中的残基 45 和 47 处,这表明疫苗诱导了强烈的筛检效应。此外,病毒获得的延迟与 SIV 特异性中和抗体直接相关。在 TRIM-5α R 和 TRIM-5α 中度/敏感 (TRIM-5α M/S) 动物中,黏膜 V1V2 IgG 结合抗体的存在与病毒获得风险的显著降低相关,尽管这种疫苗作用在具有 TRIM-5α R 等位基因的动物中更为明显。这些数据支持免疫应答和遗传背景对疫苗功效的共同贡献。针对 V2 的体液应答和 SIV 特异性 T 细胞应答与病毒血症控制相关。总之,使用两种不同佐剂的 DNA 和 gp120 Env 蛋白疫苗方案的组合诱导了持久而强大的细胞和体液免疫应答,从而降低了异源 SIV 挑战感染的风险。有效的艾滋病疫苗对于控制大流行仍然至关重要,而它一直是一个难以实现的目标。疫苗功效试验和猕猴挑战研究表明,保护可能是许多参数的组合结果。我们表明,同时接种 DNA 和蛋白疫苗可快速产生强大的细胞和体液免疫应答,并证明感染风险降低。疫苗诱导的中和抗体和黏膜部位的 Env V2 特异性抗体有助于延迟 SIV 获得,遗传构成(TRIM-5α)影响疫苗的有效性。这些数据对于设计更好的疫苗很重要,也可能影响其他疫苗平台。

https://cdn.ncbi.nlm.nih.gov/pmc/blobs/1747/6052320/5dcbf128d9ae/zjv0151837360007.jpg
https://cdn.ncbi.nlm.nih.gov/pmc/blobs/1747/6052320/5c5e5e089f1a/zjv0151837360001.jpg
https://cdn.ncbi.nlm.nih.gov/pmc/blobs/1747/6052320/629581551526/zjv0151837360002.jpg
https://cdn.ncbi.nlm.nih.gov/pmc/blobs/1747/6052320/9823ba9b6c1d/zjv0151837360003.jpg
https://cdn.ncbi.nlm.nih.gov/pmc/blobs/1747/6052320/1edd71e18a5a/zjv0151837360004.jpg
https://cdn.ncbi.nlm.nih.gov/pmc/blobs/1747/6052320/adac422d2784/zjv0151837360005.jpg
https://cdn.ncbi.nlm.nih.gov/pmc/blobs/1747/6052320/96a414b2268b/zjv0151837360006.jpg
https://cdn.ncbi.nlm.nih.gov/pmc/blobs/1747/6052320/5dcbf128d9ae/zjv0151837360007.jpg
https://cdn.ncbi.nlm.nih.gov/pmc/blobs/1747/6052320/5c5e5e089f1a/zjv0151837360001.jpg
https://cdn.ncbi.nlm.nih.gov/pmc/blobs/1747/6052320/629581551526/zjv0151837360002.jpg
https://cdn.ncbi.nlm.nih.gov/pmc/blobs/1747/6052320/9823ba9b6c1d/zjv0151837360003.jpg
https://cdn.ncbi.nlm.nih.gov/pmc/blobs/1747/6052320/1edd71e18a5a/zjv0151837360004.jpg
https://cdn.ncbi.nlm.nih.gov/pmc/blobs/1747/6052320/adac422d2784/zjv0151837360005.jpg
https://cdn.ncbi.nlm.nih.gov/pmc/blobs/1747/6052320/96a414b2268b/zjv0151837360006.jpg
https://cdn.ncbi.nlm.nih.gov/pmc/blobs/1747/6052320/5dcbf128d9ae/zjv0151837360007.jpg

相似文献

1
Control of Heterologous Simian Immunodeficiency Virus SIV Infection by DNA and Protein Coimmunization Regimens Combined with Different Toll-Like-Receptor-4-Based Adjuvants in Macaques.通过 DNA 和蛋白联合免疫方案,并结合不同 Toll 样受体 4 佐剂控制恒河猴异源猴免疫缺陷病毒 SIV 感染。
J Virol. 2018 Jul 17;92(15). doi: 10.1128/JVI.00281-18. Print 2018 Aug 1.
2
Adjuvanting a Simian Immunodeficiency Virus Vaccine with Toll-Like Receptor Ligands Encapsulated in Nanoparticles Induces Persistent Antibody Responses and Enhanced Protection in TRIM5α Restrictive Macaques.用包裹在纳米颗粒中的Toll样受体配体辅助猿猴免疫缺陷病毒疫苗可诱导持续性抗体反应并增强对TRIM5α限制型猕猴的保护。
J Virol. 2017 Jan 31;91(4). doi: 10.1128/JVI.01844-16. Print 2017 Feb 15.
3
Virus-Like Particles Displaying Trimeric Simian Immunodeficiency Virus (SIV) Envelope gp160 Enhance the Breadth of DNA/Modified Vaccinia Virus Ankara SIV Vaccine-Induced Antibody Responses in Rhesus Macaques.展示三聚体猴免疫缺陷病毒(SIV)包膜糖蛋白160的病毒样颗粒增强了恒河猴中DNA/改良痘苗病毒安卡拉SIV疫苗诱导的抗体反应的广度。
J Virol. 2016 Sep 12;90(19):8842-54. doi: 10.1128/JVI.01163-16. Print 2016 Oct 1.
4
Vaccination with Vaxfectin(®) adjuvanted SIV DNA induces long-lasting humoral immune responses able to reduce SIVmac251 Viremia.用 Vaxfectin(®) 佐剂 SIV DNA 进行免疫接种可诱导持久的体液免疫应答,从而降低 SIVmac251 的病毒血症。
Hum Vaccin Immunother. 2013 Oct;9(10):2069-80. doi: 10.4161/hv.25442. Epub 2013 Jul 2.
5
Combination Adenovirus and Protein Vaccines Prevent Infection or Reduce Viral Burden after Heterologous Clade C Simian-Human Immunodeficiency Virus Mucosal Challenge.腺病毒与蛋白质联合疫苗可预防异源C组猴-人免疫缺陷病毒黏膜攻击后的感染或减轻病毒载量。
J Virol. 2018 Jan 2;92(2). doi: 10.1128/JVI.01092-17. Print 2018 Jan 15.
6
Analysis of Complement-Mediated Lysis of Simian Immunodeficiency Virus (SIV) and SIV-Infected Cells Reveals Sex Differences in Vaccine-Induced Immune Responses in Rhesus Macaques.分析补体介导的猴免疫缺陷病毒(SIV)和感染 SIV 的细胞的溶解作用揭示了恒河猴疫苗诱导免疫反应中的性别差异。
J Virol. 2018 Sep 12;92(19). doi: 10.1128/JVI.00721-18. Print 2018 Oct 1.
7
Breakthrough of SIV strain smE660 challenge in SIV strain mac239-vaccinated rhesus macaques despite potent autologous neutralizing antibody responses.尽管在接种SIV毒株mac239的恒河猴中产生了有效的自体中和抗体反应,但SIV毒株smE660仍能突破其免疫防线。
Proc Natl Acad Sci U S A. 2015 Aug 25;112(34):10780-5. doi: 10.1073/pnas.1509731112. Epub 2015 Aug 10.
8
CD40L-adjuvanted DNA/modified vaccinia virus Ankara simian immunodeficiency virus SIV239 vaccine enhances SIV-specific humoral and cellular immunity and improves protection against a heterologous SIVE660 mucosal challenge.CD40L佐剂化DNA/改良安卡拉痘苗病毒猿猴免疫缺陷病毒SIV239疫苗可增强SIV特异性体液免疫和细胞免疫,并提高对异源SIVE660黏膜攻击的保护作用。
J Virol. 2014 Sep 1;88(17):9579-89. doi: 10.1128/JVI.00975-14. Epub 2014 Jun 11.
9
DNA prime/protein boost vaccination elicits robust humoral response in rhesus macaques using oligomeric simian immunodeficiency virus envelope and Advax delta inulin adjuvant.使用寡聚猿猴免疫缺陷病毒包膜和Advax δ-菊粉佐剂的DNA初免/蛋白加强疫苗接种在恒河猴中引发强烈的体液免疫反应。
J Gen Virol. 2017 Aug;98(8):2143-2155. doi: 10.1099/jgv.0.000863. Epub 2017 Jul 31.
10
Early T Follicular Helper Cell Responses and Germinal Center Reactions Are Associated with Viremia Control in Immunized Rhesus Macaques.早期 T 滤泡辅助细胞反应和生发中心反应与免疫恒河猴的病毒血症控制相关。
J Virol. 2019 Feb 5;93(4). doi: 10.1128/JVI.01687-18. Print 2019 Feb 15.

引用本文的文献

1
Safety and efficacy of toll-like receptor agonists as therapeutic agents and vaccine adjuvants for infectious diseases in animals: a systematic review.Toll样受体激动剂作为动物传染病治疗药物和疫苗佐剂的安全性和有效性:一项系统综述
Front Vet Sci. 2024 Sep 17;11:1428713. doi: 10.3389/fvets.2024.1428713. eCollection 2024.
2
HIV Vaccine Development at a Crossroads: New B and T Cell Approaches.艾滋病疫苗研发处于十字路口:B细胞和T细胞新方法
Vaccines (Basel). 2024 Sep 12;12(9):1043. doi: 10.3390/vaccines12091043.
3
Polyfunctional antibodies: a path towards precision vaccines for vulnerable populations.

本文引用的文献

1
Integrin αβ expression on peripheral blood CD4 T cells predicts HIV acquisition and disease progression outcomes.外周血 CD4 T 细胞整合素 αβ 表达可预测 HIV 感染和疾病进展结果。
Sci Transl Med. 2018 Jan 24;10(425). doi: 10.1126/scitranslmed.aam6354.
2
Innate transcriptional effects by adjuvants on the magnitude, quality, and durability of HIV envelope responses in NHPs.佐剂对非人灵长类动物中HIV包膜反应的强度、质量和持久性的先天性转录影响。
Blood Adv. 2017 Nov 17;1(25):2329-2342. doi: 10.1182/bloodadvances.2017011411. eCollection 2017 Nov 28.
3
Cellular and molecular synergy in AS01-adjuvanted vaccines results in an early IFNγ response promoting vaccine immunogenicity.
多功能抗体:为脆弱人群开发精准疫苗的途径。
Front Immunol. 2023 Jun 27;14:1183727. doi: 10.3389/fimmu.2023.1183727. eCollection 2023.
4
Viral vector delivered immunogen focuses HIV-1 antibody specificity and increases durability of the circulating antibody recall response.病毒载体递送免疫原可集中 HIV-1 抗体特异性,并增加循环抗体回忆反应的持久性。
PLoS Pathog. 2023 May 31;19(5):e1011359. doi: 10.1371/journal.ppat.1011359. eCollection 2023 May.
5
Direct intranodal tonsil vaccination with modified vaccinia Ankara vaccine protects macaques from highly pathogenic SIVmac251.经修饰的安卡拉牛痘病毒疫苗直接在扁桃体内接种可保护猕猴免受高致病性 SIVmac251 的侵害。
Nat Commun. 2023 Mar 7;14(1):1264. doi: 10.1038/s41467-023-36907-0.
6
Comparative immunogenicity of an mRNA/LNP and a DNA vaccine targeting HIV conserved elements in macaques.在恒河猴中比较针对 HIV 保守元件的 mRNA/LNP 疫苗和 DNA 疫苗的免疫原性。
Front Immunol. 2022 Jul 22;13:945706. doi: 10.3389/fimmu.2022.945706. eCollection 2022.
7
Differential V2-directed antibody responses in non-human primates infected with SHIVs or immunized with diverse HIV vaccines.在感染 SHIV 或接种不同 HIV 疫苗的非人类灵长类动物中,V2 定向抗体反应的差异。
Nat Commun. 2022 Feb 16;13(1):903. doi: 10.1038/s41467-022-28450-1.
8
Structure and Fc-Effector Function of Rhesusized Variants of Human Anti-HIV-1 IgG1s.恒河猴化人源抗 HIV-1 IgG1 变体的结构和 Fc-效应子功能。
Front Immunol. 2022 Jan 6;12:787603. doi: 10.3389/fimmu.2021.787603. eCollection 2021.
9
Control of SARS-CoV-2 infection after Spike DNA or Spike DNA+Protein co-immunization in rhesus macaques.恒河猴经 Spike DNA 或 Spike DNA+Protein 联合免疫后对 SARS-CoV-2 感染的控制。
PLoS Pathog. 2021 Sep 22;17(9):e1009701. doi: 10.1371/journal.ppat.1009701. eCollection 2021 Sep.
10
Virus Control in Vaccinated Rhesus Macaques Is Associated with Neutralizing and Capturing Antibodies against the SHIV Challenge Virus but Not with V1V2 Vaccine-Induced Anti-V2 Antibodies Alone.接种疫苗的恒河猴中的病毒控制与中和和捕获针对 SHIV 挑战病毒的抗体有关,但与 V1V2 疫苗诱导的抗 V2 抗体无关。
J Immunol. 2021 Mar 15;206(6):1266-1283. doi: 10.4049/jimmunol.2001010. Epub 2021 Feb 3.
AS01佐剂疫苗中的细胞和分子协同作用导致早期IFNγ反应,从而促进疫苗免疫原性。
NPJ Vaccines. 2017 Sep 8;2:25. doi: 10.1038/s41541-017-0027-3. eCollection 2017.
4
Vaccine priming is restricted to draining lymph nodes and controlled by adjuvant-mediated antigen uptake.疫苗启动仅限于引流淋巴结,并受佐剂介导的抗原摄取所控制。
Sci Transl Med. 2017 Jun 7;9(393). doi: 10.1126/scitranslmed.aal2094.
5
Adenovirus prime, Env protein boost vaccine protects against neutralization-resistant SIVsmE660 variants in rhesus monkeys.腺病毒初免、Env 蛋白增强疫苗可预防恒河猴体内对中和耐药性 SIVsmE660 变异株的感染。
Nat Commun. 2017 Jun 5;8:15740. doi: 10.1038/ncomms15740.
6
The HIV-1 Glycan Shield: Strategically Placed Kinks in the Armor Improve Antigen Design.HIV-1 聚糖盾牌:盔甲上巧妙的转折提高了抗原设计。
Cell Rep. 2017 Apr 25;19(4):669-670. doi: 10.1016/j.celrep.2017.04.033.
7
A Formulated TLR7/8 Agonist is a Flexible, Highly Potent and Effective Adjuvant for Pandemic Influenza Vaccines.一种经配方的 TLR7/8 激动剂是一种灵活、高效且有效的大流行性流感疫苗佐剂。
Sci Rep. 2017 Apr 21;7:46426. doi: 10.1038/srep46426.
8
The Immunoregulatory Roles of Antibody Glycosylation.抗体糖基化的免疫调节作用。
Trends Immunol. 2017 May;38(5):358-372. doi: 10.1016/j.it.2017.02.004. Epub 2017 Apr 3.
9
Systems serology for evaluation of HIV vaccine trials.用于评估HIV疫苗试验的系统血清学
Immunol Rev. 2017 Jan;275(1):262-270. doi: 10.1111/imr.12503.
10
A structure-function approach to optimizing TLR4 ligands for human vaccines.一种用于优化人类疫苗TLR4配体的结构-功能方法。
Clin Transl Immunology. 2016 Nov 2;5(11):e108. doi: 10.1038/cti.2016.63. eCollection 2016 Nov.