Suppr超能文献

转录因子 HIF-1 介导的线粒体氧代谢抑制可减轻异丙酚诱导的细胞毒性。

Suppression of mitochondrial oxygen metabolism mediated by the transcription factor HIF-1 alleviates propofol-induced cell toxicity.

机构信息

Department of Anesthesiology, Kansai Medical University, Hirakata, Japan.

Department of Human Stress Response Science, Institute of Biomedical Science, Kansai Medical University, Hirakata, Japan.

出版信息

Sci Rep. 2018 Jun 12;8(1):8987. doi: 10.1038/s41598-018-27220-8.

Abstract

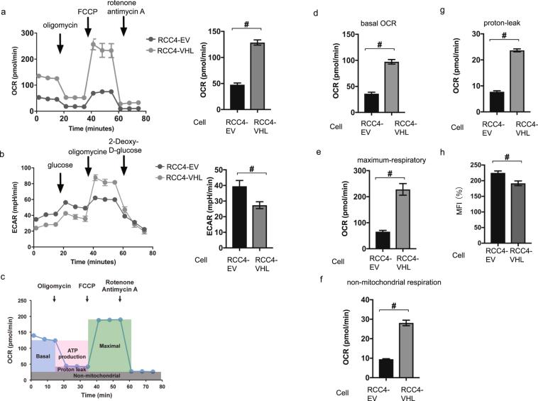
A line of studies strongly suggest that the intravenous anesthetic, propofol, suppresses mitochondrial oxygen metabolism. It is also indicated that propofol induces the cell death in a reactive oxygen species (ROS)-dependent manner. Because hypoxia-inducible factor 1 (HIF-1) is a transcription factor which is involved in cellular metabolic reprogramming by modulating gene expressions of enzymes including glycolysis pathway and oxygen utilization of mitochondria, we examined the functional role of HIF-1 activity in propofol-induced cell death. The role of HIF-1 activity on oxygen and energy metabolisms and propofol-induced cell death and caspase activity was examined in renal cell-derived RCC4 cells: RCC4-EV cells which lack von Hippel-Lindau protein (VHL) protein expression and RCC4-VHL cells, which express exogenous VHL, and in neuronal SH-SY5Y cells. It was demonstrated that HIF-1 is involved in suppressing oxygen consumption and facilitating glycolysis in cells and that the resistance to propofol-induced cell death was established in a HIF-1 activation-dependent manner. It was also demonstrated that HIF-1 activation by treatment with HIFα-hydroxylase inhibitors such as n-propyl gallate and dimethyloxaloylglycine, alleviated the toxic effects of propofol. Thus, the resistance to propofol toxicity was conferred by HIF-1 activation by not only genetic deletion of VHL but also exposure to HIFα-hydroxylase inhibitors.

摘要

一系列研究强烈表明,静脉麻醉药异丙酚抑制线粒体氧代谢。研究还表明,异丙酚以活性氧物质(ROS)依赖的方式诱导细胞死亡。由于缺氧诱导因子 1(HIF-1)是一种转录因子,通过调节包括糖酵解途径和线粒体氧气利用在内的酶的基因表达,参与细胞代谢重编程,我们研究了 HIF-1 活性在异丙酚诱导的细胞死亡中的功能作用。在肾细胞衍生的 RCC4 细胞中,检查了 HIF-1 活性对氧和能量代谢以及异丙酚诱导的细胞死亡和半胱天冬酶活性的作用:缺乏 von Hippel-Lindau 蛋白(VHL)表达的 RCC4-EV 细胞和表达外源性 VHL 的 RCC4-VHL 细胞,以及神经元 SH-SY5Y 细胞。结果表明,HIF-1 参与抑制细胞中的氧消耗和促进糖酵解,并且以 HIF-1 激活依赖性方式建立对异丙酚诱导的细胞死亡的抗性。还表明,用 HIFα-羟化酶抑制剂(如正丙基没食子酸和二甲草酰基甘氨酸)处理可激活 HIF-1,减轻了异丙酚的毒性作用。因此,通过 VHL 基因缺失和暴露于 HIFα-羟化酶抑制剂,不仅可以激活 HIF-1,还可以赋予对异丙酚毒性的抗性。

https://cdn.ncbi.nlm.nih.gov/pmc/blobs/b1d5/5997661/f9acbf15ee86/41598_2018_27220_Fig1_HTML.jpg

文献AI研究员

20分钟写一篇综述,助力文献阅读效率提升50倍。

立即体验

用中文搜PubMed

大模型驱动的PubMed中文搜索引擎

马上搜索

文档翻译

学术文献翻译模型,支持多种主流文档格式。

立即体验