Department of Pharmaceutics, School of Pharmaceutical Sciences, Peking University, Beijing, 100191, China.
State Key Laboratory of Natural and Biomimetic Drugs, Beijing, 100191, China.
Nat Commun. 2018 Jun 19;9(1):2393. doi: 10.1038/s41467-018-04700-z.
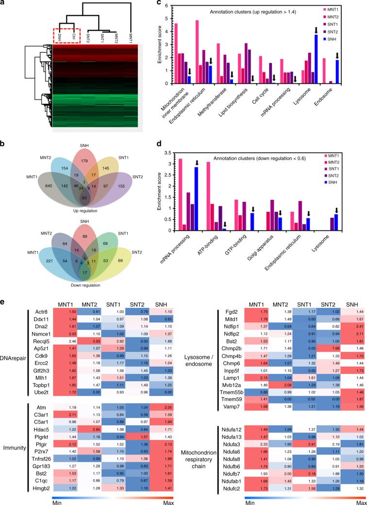
Single-walled carbon-nanohorns (SNH) exhibit huge application prospects. Notably, spherical SNH possess different morphology from conventional carbon nanotubes (CNT). However, there is a tremendous lack of studies on the nanotoxicity and mechanism of SNH, and their comparison with nanotubes. Here, the dissimilarity between SNH and CNT is found in many aspects including necrosis, pyroptosis, apoptosis, protein expression, hydrolases leakage, lysosome stress, membrane disturbance and the interaction with membrane proteins. The improved biocompatibility of SNH over four types of established CNT is clearly demonstrated in macrophages. Importantly, a key transmembrane protein, glycoprotein nonmetastatic melanoma protein B (GPNMB) is discovered to initiate the nanotoxicity. Compared to CNT, the weaker nano-GPNMB interaction in SNH group induces lower degree of cascade actions from nano/membrane interplay to final cell hypotoxicity. In conclusion, the geometry of single-construct unit, but not that of dispersive forms or intracellular levels of nanocarbons make the most difference.
单壁碳纳米角(SNH)具有巨大的应用前景。值得注意的是,球形 SNH 具有不同于传统碳纳米管(CNT)的形态。然而,对于 SNH 的纳米毒性及其与纳米管的作用机制,目前研究甚少。在这里,SNH 和 CNT 在坏死、细胞焦亡、细胞凋亡、蛋白表达、水解酶漏出、溶酶体应激、膜扰动和与膜蛋白的相互作用等多个方面存在差异。巨噬细胞中明显表现出 SNH 比四种已建立的 CNT 具有更高的生物相容性。重要的是,发现一种关键的跨膜蛋白糖蛋白非转移性黑色素瘤蛋白 B(GPNMB)引发了纳米毒性。与 CNT 相比,SNH 组中较弱的纳米-GPNMB 相互作用导致纳米/膜相互作用到最终细胞毒性的级联反应程度较低。总之,单一组装单元的几何形状,而不是分散形式或细胞内纳米碳的水平,才是造成这种差异的主要原因。