Department of Biochemistry, University of Oxford, Oxford OX1 3QU, UK.
MRC Laboratory of Molecular Biology, Cambridge CB2 0QH, UK.
Mol Cell. 2018 Jun 21;70(6):1134-1148.e7. doi: 10.1016/j.molcel.2018.05.022.
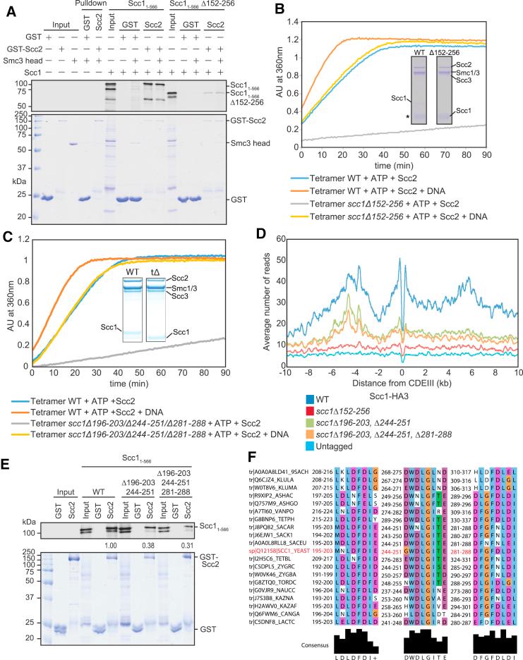
Cohesin organizes DNA into chromatids, regulates enhancer-promoter interactions, and confers sister chromatid cohesion. Its association with chromosomes is regulated by hook-shaped HEAT repeat proteins that bind Scc1, namely Scc3, Pds5, and Scc2. Unlike Pds5, Scc2 is not a stable cohesin constituent but, as shown here, transiently replaces Pds5. Scc1 mutations that compromise its interaction with Scc2 adversely affect cohesin's ATPase activity and loading. Moreover, Scc2 mutations that alter how the ATPase responds to DNA abolish loading despite cohesin's initial association with loading sites. Lastly, Scc2 mutations that permit loading in the absence of Scc4 increase Scc2's association with chromosomal cohesin and reduce that of Pds5. We suggest that cohesin switches between two states: one with Pds5 bound that is unable to hydrolyze ATP efficiently but is capable of release from chromosomes and another in which Scc2 replaces Pds5 and stimulates ATP hydrolysis necessary for loading and translocation from loading sites.
黏合蛋白将 DNA 组织成染色单体,调节增强子-启动子相互作用,并赋予姐妹染色单体黏合。其与染色体的结合受到钩状 HEAT 重复蛋白的调节,这些蛋白与 Scc1 结合,即 Scc3、Pds5 和 Scc2。与 Pds5 不同,Scc2 不是稳定的黏合蛋白成分,但如这里所示,它会短暂取代 Pds5。破坏 Scc2 与 Scc1 相互作用的 Scc1 突变会对黏合蛋白的 ATP 酶活性和加载产生不利影响。此外,改变 ATP 酶对 DNA 响应方式的 Scc2 突变会尽管黏合蛋白最初与加载位点结合,但仍会阻止加载。最后,允许在没有 Scc4 的情况下加载的 Scc2 突变会增加 Scc2 与染色体黏合蛋白的结合,并减少 Pds5 的结合。我们认为黏合蛋白在两种状态之间切换:一种是与 Pds5 结合的状态,该状态无法有效水解 ATP,但能够从染色体上释放;另一种是 Scc2 取代 Pds5 并刺激加载和从加载位点转运所需的 ATP 水解的状态。