Department of Biochemistry, University of Oxford, Oxford, United Kingdom.
MRC Laboratory of Molecular Biology, Cambridge, United Kingdom.
Elife. 2021 Jul 14;10:e67268. doi: 10.7554/eLife.67268.
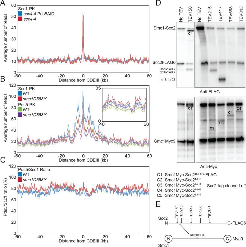
Cohesin's association with and translocation along chromosomal DNAs depend on an ATP hydrolysis cycle driving the association and subsequent release of DNA. This involves DNA being 'clamped' by Scc2 and ATP-dependent engagement of cohesin's Smc1 and Smc3 head domains. Scc2's replacement by Pds5 abrogates cohesin's ATPase and has an important role in halting DNA loop extrusion. The ATPase domains of all SMC proteins are separated from their hinge dimerisation domains by 50-nm-long coiled coils, which have been observed to zip up along their entire length and fold around an elbow, thereby greatly shortening the distance between hinges and ATPase heads. Whether folding exists in vivo or has any physiological importance is not known. We present here a cryo-EM structure of the form of cohesin that reveals the structure of folded and zipped-up coils in unprecedented detail and shows that Scc2 can associate with Smc1's ATPase head even when it is fully disengaged from that of Smc3. Using cysteine-specific crosslinking, we show that cohesin's coiled coils are frequently folded in vivo, including when cohesin holds sister chromatids together. Moreover, we describe a mutation () within Smc1's hinge that alters how Scc2 and Pds5 interact with Smc1's hinge and that enables Scc2 to support loading in the absence of its normal partner Scc4. The mutant phenotype of loading without Scc4 is only explicable if loading depends on an association between Scc2/4 and cohesin's hinge, which in turn requires coiled coil folding.
黏连蛋白与染色体 DNA 的结合和迁移依赖于一个 ATP 水解循环,该循环驱动 DNA 的结合和随后的释放。这涉及到 DNA 被 Scc2“夹紧”,以及 ATP 依赖性地结合黏连蛋白的 Smc1 和 Smc3 头部结构域。Scc2 被 Pds5 取代会破坏黏连蛋白的 ATP 酶活性,并在阻止 DNA 环挤出中起着重要作用。所有 SMC 蛋白的 ATP 酶结构域与其铰链二聚化结构域之间由 50nm 长的卷曲螺旋隔开,这些卷曲螺旋已被观察到沿着其全长拉链,并围绕一个肘折叠,从而大大缩短了铰链和 ATP 酶头部之间的距离。目前尚不清楚这种折叠是否存在于体内,或者是否具有任何生理意义。我们在这里提出了一个冷冻电镜结构,该结构揭示了折叠和拉链卷曲螺旋的结构,其细节前所未有,并表明 Scc2 可以与 Smc1 的 ATP 酶头部结合,即使它完全脱离 Smc3 的 ATP 酶头部。通过半胱氨酸特异性交联,我们表明黏连蛋白的卷曲螺旋在体内经常折叠,包括当黏连蛋白将姐妹染色单体保持在一起时。此外,我们描述了 Smc1 铰链中的一个突变(),该突变改变了 Scc2 和 Pds5 与 Smc1 铰链的相互作用方式,并使 Scc2 能够在没有其正常伴侣 Scc4 的情况下支持加载。只有当加载依赖于 Scc2/4 与黏连蛋白铰链之间的关联,而这反过来又需要卷曲螺旋折叠时,才能解释没有 Scc4 加载的突变表型。