Suppr超能文献

缺氧诱导性肺动脉高压小鼠肺组织中环状 RNA 的表达特征。

Characteristics of circular RNA expression in lung tissues from mice with hypoxia‑induced pulmonary hypertension.

机构信息

Department of Geriatrics, Shanghai Institute of Geriatrics, Huadong Hospital, Fudan University, Shanghai 200040, P.R. China.

Department of Pulmonary Medicine, Zhongshan Hospital, Fudan University, Shanghai 200030, P.R. China.

出版信息

Int J Mol Med. 2018 Sep;42(3):1353-1366. doi: 10.3892/ijmm.2018.3740. Epub 2018 Jun 21.

Abstract

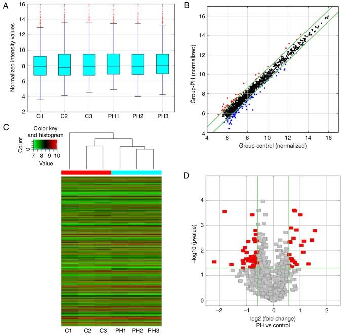
Pulmonary hypertension (PH) is a life‑threatening lung disease, characterized by an increase in pulmonary arterial pressure caused by vasoconstriction and vascular remodeling. The pathogenesis of PH is not fully understood, and there is a lack of potential biomarkers for the diagnosis and treatment of patients with PH. Non‑coding RNAs with a characteristic covalently closed loop structure, termed circular RNAs (circRNAs), are present in a number of pulmonary diseases. To the best of our knowledge, the present study is the first to use microarray analysis to determine the expression profile of circRNAs in lung tissues from mice with hypoxia‑induced PH. In total, 23 significantly upregulated and 41 significantly downregulated circRNAs were identified. Of these, 12 differentially expressed circRNAs were selected for further validation using reverse transcription‑quantitative polymerase chain reaction. Putative microRNAs (miRNAs) that bind to the dysregulated circRNAs were predicted. Subsequently, bioinformatics tools were used to construct circRNA‑miRNA‑mRNA networks for the two most promising circRNAs, namely mmu_circRNA_004592 and mmu_circRNA_018351. Gene Ontology and Kyoto Encyclopedia of Genes and Genomes analyses of target genes of the dysregulated circRNAs revealed that these dysregulated circRNAs may serve an important role in the pathogenesis of hypoxia‑induced PH. Therefore, these dysregulated circRNAs are candidate diagnostic biomarkers and potential therapeutic targets for PH.

摘要

肺高血压(PH)是一种危及生命的肺部疾病,其特征是肺动脉压升高,由血管收缩和血管重塑引起。PH 的发病机制尚未完全阐明,缺乏用于诊断和治疗 PH 患者的潜在生物标志物。具有特征性共价闭合环结构的非编码 RNA,称为环状 RNA(circRNA),存在于许多肺部疾病中。据我们所知,本研究首次使用微阵列分析来确定缺氧诱导的 PH 小鼠肺组织中 circRNA 的表达谱。总共鉴定出 23 个显著上调和 41 个显著下调的 circRNA。其中,选择了 12 个差异表达的 circRNA 进一步使用逆转录-定量聚合酶链反应进行验证。预测了与失调 circRNA 结合的假定 microRNAs(miRNAs)。随后,使用生物信息学工具构建了两个最有前途的 circRNA,即 mmu_circRNA_004592 和 mmu_circRNA_018351 的 circRNA-miRNA-mRNA 网络。失调 circRNA 的靶基因的基因本体论和京都基因与基因组百科全书分析表明,这些失调 circRNA 可能在缺氧诱导的 PH 发病机制中发挥重要作用。因此,这些失调的 circRNA 是 PH 的候选诊断生物标志物和潜在治疗靶点。

https://cdn.ncbi.nlm.nih.gov/pmc/blobs/8054/6089758/6d52bf5e73dc/IJMM-42-03-1353-g00.jpg

文献检索

告别复杂PubMed语法,用中文像聊天一样搜索,搜遍4000万医学文献。AI智能推荐,让科研检索更轻松。

立即免费搜索

文件翻译

保留排版,准确专业,支持PDF/Word/PPT等文件格式,支持 12+语言互译。

免费翻译文档

深度研究

AI帮你快速写综述,25分钟生成高质量综述,智能提取关键信息,辅助科研写作。

立即免费体验