Suppr超能文献

衰老细胞清除疗法可改善老年的身体机能并延长寿命。

Senolytics improve physical function and increase lifespan in old age.

机构信息

Robert and Arlene Kogod Center on Aging, Mayo Clinic, Rochester, MN, USA.

University of Connecticut Center on Aging, University of Connecticut Health, Farmington, CT, USA.

出版信息

Nat Med. 2018 Aug;24(8):1246-1256. doi: 10.1038/s41591-018-0092-9. Epub 2018 Jul 9.

Abstract

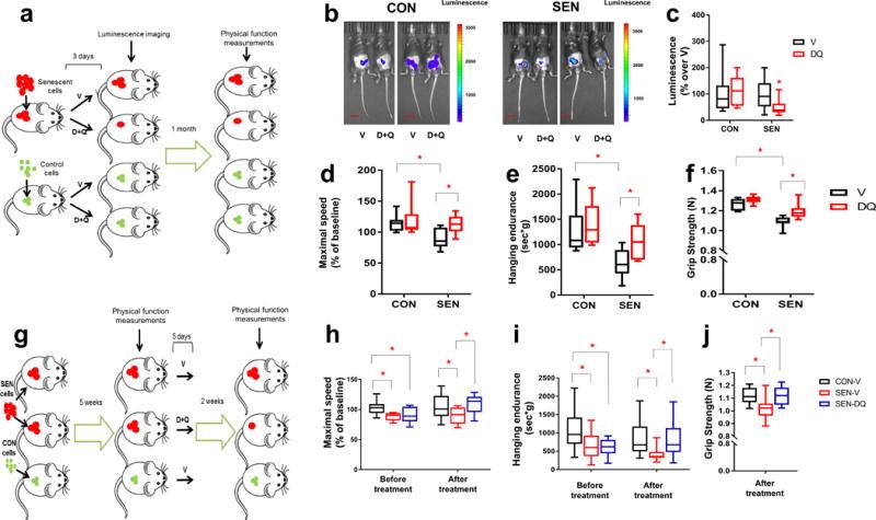
Physical function declines in old age, portending disability, increased health expenditures, and mortality. Cellular senescence, leading to tissue dysfunction, may contribute to these consequences of aging, but whether senescence can directly drive age-related pathology and be therapeutically targeted is still unclear. Here we demonstrate that transplanting relatively small numbers of senescent cells into young mice is sufficient to cause persistent physical dysfunction, as well as to spread cellular senescence to host tissues. Transplanting even fewer senescent cells had the same effect in older recipients and was accompanied by reduced survival, indicating the potency of senescent cells in shortening health- and lifespan. The senolytic cocktail, dasatinib plus quercetin, which causes selective elimination of senescent cells, decreased the number of naturally occurring senescent cells and their secretion of frailty-related proinflammatory cytokines in explants of human adipose tissue. Moreover, intermittent oral administration of senolytics to both senescent cell-transplanted young mice and naturally aged mice alleviated physical dysfunction and increased post-treatment survival by 36% while reducing mortality hazard to 65%. Our study provides proof-of-concept evidence that senescent cells can cause physical dysfunction and decreased survival even in young mice, while senolytics can enhance remaining health- and lifespan in old mice.

摘要

随着年龄的增长,身体机能会下降,从而导致残疾、增加健康支出和死亡率。细胞衰老导致组织功能障碍,可能是导致衰老的这些后果的原因之一,但衰老细胞是否可以直接导致与年龄相关的病变以及是否可以作为治疗靶点仍不清楚。在这里,我们证明了向年轻小鼠移植相对少量的衰老细胞足以导致持续的身体功能障碍,并将细胞衰老传播到宿主组织中。在老年受者中,移植甚至更少的衰老细胞也有同样的效果,并且伴随着存活率降低,这表明衰老细胞在缩短健康和寿命方面具有很强的作用。衰老细胞的选择性消除剂达沙替尼加槲皮素(dasatinib plus quercetin)可以减少自然发生的衰老细胞数量及其在人脂肪组织外植体中与虚弱相关的促炎细胞因子的分泌。此外,间歇性口服给予衰老细胞移植的年轻小鼠和自然衰老小鼠衰老抑制剂,可缓解身体功能障碍,并使治疗后的存活率提高 36%,同时将死亡率降低 65%。我们的研究提供了概念验证证据,表明衰老细胞即使在年轻小鼠中也会导致身体功能障碍和降低存活率,而衰老抑制剂可以提高老年小鼠的剩余健康和寿命。

https://cdn.ncbi.nlm.nih.gov/pmc/blobs/51de/6082705/73b0ccbda437/nihms966845f1.jpg

文献AI研究员

20分钟写一篇综述,助力文献阅读效率提升50倍。

立即体验

用中文搜PubMed

大模型驱动的PubMed中文搜索引擎

马上搜索

文档翻译

学术文献翻译模型,支持多种主流文档格式。

立即体验