Computational Genomics Lab, Beijing Institutes of Life Science, Chinese Academy of Sciences, Beijing, 100101, China.
University of Chinese Academy of Sciences, Beijing, 100049, China.
Genome Med. 2018 Jul 11;10(1):53. doi: 10.1186/s13073-018-0565-y.
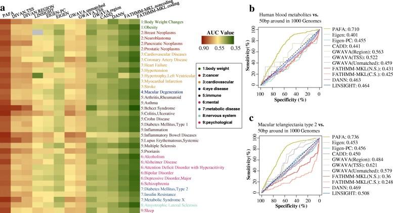
Unraveling functional noncoding variants associated with complex diseases is still a great challenge. We present a novel algorithm, Prioritization And Functional Assessment (PAFA), that prioritizes and assesses the functionality of genetic variants by introducing population differentiation measures and recalibrating training variants. Comprehensive evaluations demonstrate that PAFA exhibits much higher sensitivity and specificity in prioritizing noncoding risk variants than existing methods. PAFA achieves improved performance in distinguishing both common and rare recurrent variants from non-recurrent variants by integrating multiple annotations and metrics. An integrated platform was developed, providing comprehensive functional annotations for noncoding variants by integrating functional genomic data, which can be accessed at http://159.226.67.237:8080/pafa .
解析与复杂疾病相关的功能非编码变异仍然是一个巨大的挑战。我们提出了一种新的算法,即优先排序和功能评估(PAFA),该算法通过引入群体分化度量和重新校准训练变体来优先排序和评估遗传变体的功能。综合评估表明,PAFA 在优先排序非编码风险变体方面比现有方法具有更高的灵敏度和特异性。PAFA 通过整合多种注释和指标,提高了区分常见和罕见重复变体与非重复变体的性能。我们开发了一个集成平台,通过整合功能基因组数据,为非编码变体提供全面的功能注释,可通过 http://159.226.67.237:8080/pafa 访问。