Suppr超能文献

Syndecan-4 通过调节肌肉生长抑制素信号和 G1/S 期转换影响哺乳动物成肌细胞的增殖。

Syndecan-4 influences mammalian myoblast proliferation by modulating myostatin signalling and G1/S transition.

机构信息

Department of Biochemistry, Faculty of Medicine, University of Szeged, Hungary.

Drem Ltd., Budapest, Hungary.

出版信息

FEBS Lett. 2018 Sep;592(18):3139-3151. doi: 10.1002/1873-3468.13227. Epub 2018 Sep 7.

Abstract

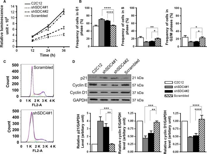
Myostatin, a TGF-β superfamily member, is a negative regulator of muscle growth. Here we describe how myostatin activity is regulated by syndecan-4, a ubiquitous transmembrane heparan sulfate proteoglycan. During muscle regeneration the levels of both syndecan-4 and promyostatin decline gradually after a sharp increase, concurrently with the release of mature myostatin. Promyostatin and syndecan-4 co-immunoprecipitate, and the interaction is heparinase-sensitive. ShRNA-mediated silencing of syndecan-4 reduces C2C12 myoblast proliferation via blocking the progression from G1- to S-phase of the cell cycle, which is accompanied by elevated levels of myostatin and p21(Waf1/Cip1), and decreases in cyclin E and cyclin D1 expression. Our results suggest that syndecan-4 functions as a reservoir for promyostatin regulating the local bioavailability of mature myostatin.

摘要

肌肉生长抑制素(Myostatin)是 TGF-β 超家族的一员,是肌肉生长的负调控因子。本文描述了硫酸乙酰肝素蛋白聚糖-4(一种普遍存在的跨膜硫酸乙酰肝素蛋白聚糖)如何调节肌肉生长抑制素的活性。在肌肉再生过程中,随着成熟肌肉生长抑制素的释放,syndecan-4 和 promyostatin 的水平逐渐下降,在急剧增加后逐渐下降。promyostatin 和 syndecan-4 共同免疫沉淀,并且这种相互作用对肝素酶敏感。通过 shRNA 介导的 syndecan-4 沉默,通过阻断细胞周期从 G1 期到 S 期的进展,减少 C2C12 成肌细胞的增殖,伴随着肌肉生长抑制素和 p21(Waf1/Cip1)水平的升高,以及细胞周期蛋白 E 和细胞周期蛋白 D1 表达的降低。我们的结果表明,syndecan-4 作为 promyostatin 的储存库,调节成熟肌肉生长抑制素的局部生物利用度。

https://cdn.ncbi.nlm.nih.gov/pmc/blobs/28ac/6221024/48f2c4aeae78/FEB2-592-3139-g001.jpg

文献检索

告别复杂PubMed语法,用中文像聊天一样搜索,搜遍4000万医学文献。AI智能推荐,让科研检索更轻松。

立即免费搜索

文件翻译

保留排版,准确专业,支持PDF/Word/PPT等文件格式,支持 12+语言互译。

免费翻译文档

深度研究

AI帮你快速写综述,25分钟生成高质量综述,智能提取关键信息,辅助科研写作。

立即免费体验