Pommerrenig Benjamin, Junker Astrid, Abreu Isidro, Bieber Annett, Fuge Jacqueline, Willner Evelin, Bienert Manuela D, Altmann Thomas, Bienert Gerd P
Department of Physiology and Cell Biology, Leibniz Institute of Plant Genetics and Crop Plant Research, Gatersleben, Germany.
Department of Molecular Genetics, Leibniz Institute of Plant Genetics and Crop Plant Research, Gatersleben, Germany.
Front Plant Sci. 2018 Aug 7;9:1142. doi: 10.3389/fpls.2018.01142. eCollection 2018.
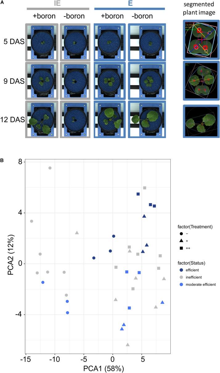
Boron (B) is an essential micronutrient for seed plants. Information on B-efficiency mechanisms and B-efficient crop and model plant genotypes is very scarce. Studies evaluating the basis and consequences of B-deficiency and B-efficiency are limited by the facts that B occurs as a trace contaminant essentially everywhere, its bioavailability is difficult to control and soil-based B-deficiency growth systems allowing a high-throughput screening of plant populations have hitherto been lacking. The crop plant shows a very high sensitivity toward B-deficient conditions. To reduce B-deficiency-caused yield losses in a sustainable manner, the identification of B-efficient genotypes is indispensable. We developed a soil substrate-based cultivation system which is suitable to study plant growth in automated high-throughput phenotyping facilities under defined and repeatable soil B conditions. In a comprehensive screening, using this system with soil B concentrations below 0.1 mg B (kg soil), we identified three highly B-deficiency tolerant cultivars (, , and ) among a genetically diverse collection comprising 590 accessions from all over the world. The B-efficiency classification of cultivars was based on a detailed assessment of various physical and high-throughput imaging-based shoot and root growth parameters in soil substrate or in conditions, respectively. We identified cultivar-specific patterns of B-deficiency-responsive growth dynamics. Elemental analysis revealed striking differences only in B contents between contrasting genotypes when grown under B-deficient but not under standard conditions. Results indicate that B-deficiency tolerant cultivars can grow with a very limited amount of B which is clearly below previously described critical B-tissue concentration values. These results suggest a higher B utilization efficiency of , , and which would represent a unique trait among so far identified B-efficient cultivars which are characterized by a higher B-uptake capacity. Testing various other nutrient deficiency treatments, we demonstrated that the tolerance is specific for B-deficient conditions and is not conferred by a general growth vigor at the seedling stage. The identified B-deficiency tolerant cultivars will serve as genetic and physiological "tools" to further understand the mechanisms regulating the B nutritional status in rapeseed and to develop B-efficient elite genotypes.
硼(B)是种子植物必需的微量营养素。关于硼效率机制以及硼高效作物和模式植物基因型的信息非常稀少。评估硼缺乏和硼效率的基础及后果的研究受到以下因素限制:硼在几乎所有地方都以微量污染物形式存在,其生物有效性难以控制,而且迄今为止缺乏能够对植物群体进行高通量筛选的基于土壤的硼缺乏生长系统。这种作物对硼缺乏条件表现出非常高的敏感性。为了以可持续方式减少硼缺乏导致的产量损失,识别硼高效基因型必不可少。我们开发了一种基于土壤基质的栽培系统,该系统适用于在定义明确且可重复的土壤硼条件下,在自动化高通量表型分析设施中研究植物生长。在一项全面筛选中,使用该系统将土壤硼浓度设置为低于0.1毫克硼/(千克土壤),我们在一个包含来自世界各地590份种质的遗传多样集合中,鉴定出了三个高度耐硼缺乏的品种(、和)。品种的硼效率分类分别基于对土壤基质或条件下各种物理和基于高通量成像的地上部和根部生长参数的详细评估。我们确定了品种特异性的硼缺乏响应生长动态模式。元素分析表明,在硼缺乏条件下生长时,对比基因型之间仅在硼含量上存在显著差异,而在标准条件下则没有。结果表明,耐硼缺乏品种能够在非常有限的硼含量下生长,这明显低于先前描述的临界硼组织浓度值。这些结果表明、和具有更高的硼利用效率,这在迄今为止鉴定出的以更高硼吸收能力为特征的硼高效品种中是一个独特的特性。通过测试各种其他营养缺乏处理,我们证明了这种耐受性是硼缺乏条件特有的,并非由幼苗期的一般生长活力赋予。所鉴定出的耐硼缺乏品种将作为遗传和生理“工具”,以进一步了解调节油菜硼营养状况的机制,并培育硼高效的优良基因型。