Suppr超能文献

AP2 转录因子 CBX1 在共生体中营养物质交换方面具有特定功能。

AP2 transcription factor CBX1 with a specific function in symbiotic exchange of nutrients in mycorrhizal .

机构信息

Botanical Institute, Cologne Biocenter, Cluster of Excellence on Plant Sciences, University of Cologne, D-50674 Cologne, Germany.

Department of Plant Developmental Biology, Max Planck Institute for Plant Breeding Research, D-50829 Cologne, Germany.

出版信息

Proc Natl Acad Sci U S A. 2018 Sep 25;115(39):E9239-E9246. doi: 10.1073/pnas.1812275115. Epub 2018 Sep 12.

Abstract

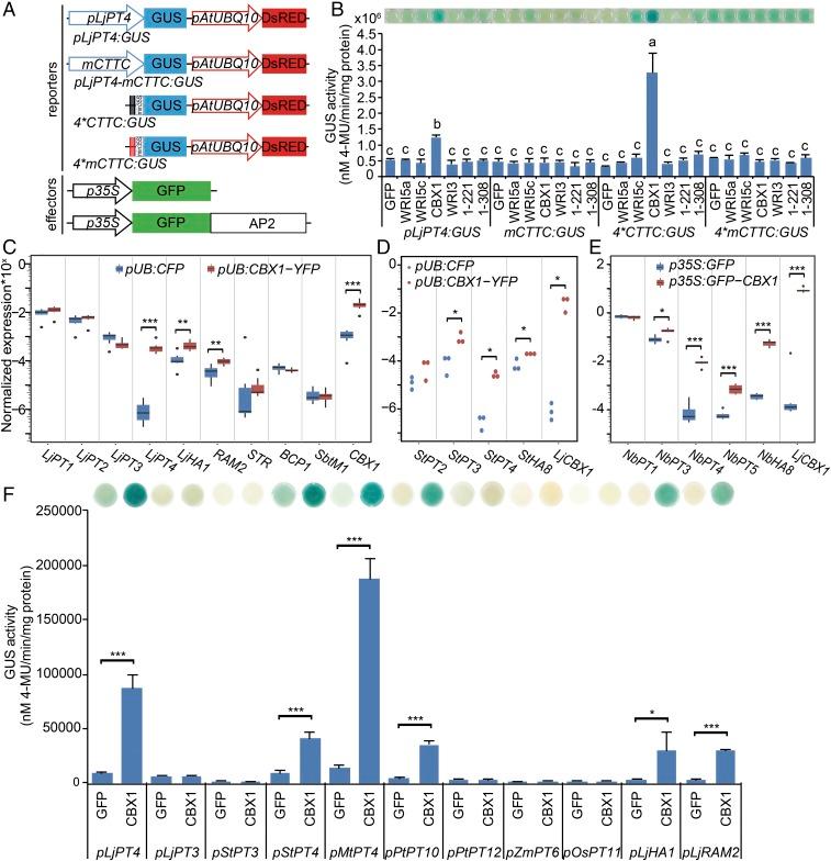
The arbuscular mycorrhizal (AM) symbiosis, a widespread mutualistic association between land plants and fungi, depends on reciprocal exchange of phosphorus driven by proton-coupled phosphate uptake into host plants and carbon supplied to AM fungi by host-dependent sugar and lipid biosynthesis. The molecular mechanisms and -regulatory modules underlying the control of phosphate uptake and de novo fatty acid synthesis in AM symbiosis are poorly understood. Here, we show that the AP2 family transcription factor CTTC MOTIF-BINDING TRANSCRIPTION FACTOR1 (CBX1), a WRINKLED1 (WRI1) homolog, directly binds the evolutionary conserved CTTC motif that is enriched in mycorrhiza-regulated genes and activates phosphate transporter 4 () in vivo and in vitro. Moreover, the mycorrhiza-inducible gene encoding H-ATPase (), implicated in energizing nutrient uptake at the symbiotic interface across the periarbuscular membrane, is coregulated with by CBX1. Accordingly, -defective mutants show reduced mycorrhizal colonization. Furthermore, genome-wide-binding profiles, DNA-binding studies, and heterologous expression reveal additional binding of CBX1 to AW box, the consensus DNA-binding motif for WRI1, that is enriched in promoters of glycolysis and fatty acid biosynthesis genes. We show that CBX1 activates expression of lipid metabolic genes including glycerol-3-phosphate acyltransferase implicated in acylglycerol biosynthesis. Our finding defines the role of CBX1 as a regulator of host genes involved in phosphate uptake and lipid synthesis through binding to the CTTC/AW molecular module, and supports a model underlying bidirectional exchange of phosphorus and carbon, a fundamental trait in the mutualistic AM symbiosis.

摘要

丛枝菌根(AM)共生是一种广泛存在的陆地植物与真菌之间的互利共生关系,依赖于质子偶联的磷酸盐吸收驱动的磷的互惠交换进入宿主植物和由宿主依赖的糖和脂质生物合成提供给 AM 真菌的碳。AM 共生中磷酸盐吸收和从头脂肪酸合成的分子机制和调控模块尚不清楚。在这里,我们表明 AP2 家族转录因子 CTTC MOTIF-BINDING TRANSCRIPTION FACTOR1(CBX1),WRINKLED1(WRI1)的同源物,直接结合进化保守的 CTTC 基序,该基序在受菌根调控的基因中富集,并在体内和体外激活磷酸盐转运蛋白 4()。此外,编码 H-ATPase()的菌根诱导基因,该基因参与在共生界面上通过周质膜为养分吸收提供能量,与 CBX1 共同调控。因此,-缺陷突变体显示出减少的菌根定殖。此外,全基因组结合谱、DNA 结合研究和异源表达揭示了 CBX1 对 AW 框的额外结合,AW 框是 WRI1 的共识 DNA 结合基序,在糖酵解和脂肪酸生物合成基因的启动子中富集。我们表明 CBX1 激活包括甘油-3-磷酸酰基转移酶()在内的脂质代谢基因的表达,该基因参与酰基甘油生物合成。我们的发现定义了 CBX1 通过结合 CTTC/AW 分子模块作为参与磷酸盐吸收和脂质合成的宿主基因调节剂的作用,并支持了磷和碳双向交换的模型,这是共生 AM 共生的基本特征。

https://cdn.ncbi.nlm.nih.gov/pmc/blobs/a3d6/6166803/70a6e3ee8ddb/pnas.1812275115fig01.jpg

文献AI研究员

20分钟写一篇综述,助力文献阅读效率提升50倍。

立即体验

用中文搜PubMed

大模型驱动的PubMed中文搜索引擎

马上搜索

文档翻译

学术文献翻译模型,支持多种主流文档格式。

立即体验