Keymer Andreas, Pimprikar Priya, Wewer Vera, Huber Claudia, Brands Mathias, Bucerius Simone L, Delaux Pierre-Marc, Klingl Verena, Röpenack-Lahaye Edda von, Wang Trevor L, Eisenreich Wolfgang, Dörmann Peter, Parniske Martin, Gutjahr Caroline
Faculty of Biology, Genetics, LMU Munich, Biocenter Martinsried, Munich, Germany.
Institute of Molecular Physiology and Biotechnology of Plants, University of Bonn, Bonn, Germany.
Elife. 2017 Jul 20;6:e29107. doi: 10.7554/eLife.29107.
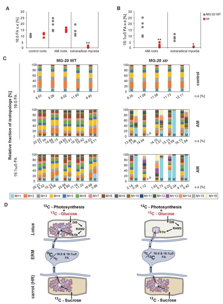
Arbuscular mycorrhiza (AM) symbioses contribute to global carbon cycles as plant hosts divert up to 20% of photosynthate to the obligate biotrophic fungi. Previous studies suggested carbohydrates as the only form of carbon transferred to the fungi. However, fatty acid (FA) synthesis has not been observed in AM fungi in absence of the plant. In a forward genetic approach, we identified two mutants defective in AM-specific paralogs of lipid biosynthesis genes ( and ). These mutants perturb fungal development and accumulation of emblematic fungal 16:1ω5 FAs. Using isotopolog profiling we demonstrate that C patterns of fungal FAs recapitulate those of wild-type hosts, indicating cross-kingdom lipid transfer from plants to fungi. This transfer of labelled FAs was not observed for the AM-specific lipid biosynthesis mutants. Thus, growth and development of beneficial AM fungi is not only fueled by sugars but depends on lipid transfer from plant hosts.
丛枝菌根(AM)共生关系对全球碳循环有贡献,因为植物宿主会将高达20%的光合产物转移给专性生物营养真菌。先前的研究表明碳水化合物是转移到真菌的唯一碳形式。然而,在没有植物的情况下,尚未在AM真菌中观察到脂肪酸(FA)合成。在一项正向遗传学研究中,我们鉴定出两个在脂质生物合成基因(和)的AM特异性旁系同源物中存在缺陷的突变体。这些突变体扰乱了真菌发育以及标志性真菌16:1ω5脂肪酸的积累。使用同位素轮廓分析,我们证明真菌脂肪酸的碳模式与野生型宿主的碳模式相似,表明存在从植物到真菌的跨界脂质转移。对于AM特异性脂质生物合成突变体,未观察到这种标记脂肪酸的转移。因此,有益AM真菌的生长和发育不仅由糖类提供能量,还依赖于来自植物宿主的脂质转移。