Suppr超能文献

功能宏基因组学鉴定出一种具有反转催化机制的胞外粘肽酶,该酶定义了一个新的糖苷水解酶家族(GH156)。

Functional metagenomics identifies an exosialidase with an inverting catalytic mechanism that defines a new glycoside hydrolase family (GH156).

机构信息

From New England Biolabs, Ipswich, Massachusetts 01938,; the Max Planck Institute for Dynamics of Complex Technical Systems, 39106 Magdeburg, Germany.

From New England Biolabs, Ipswich, Massachusetts 01938.

出版信息

J Biol Chem. 2018 Nov 23;293(47):18138-18150. doi: 10.1074/jbc.RA118.003302. Epub 2018 Sep 24.

Abstract

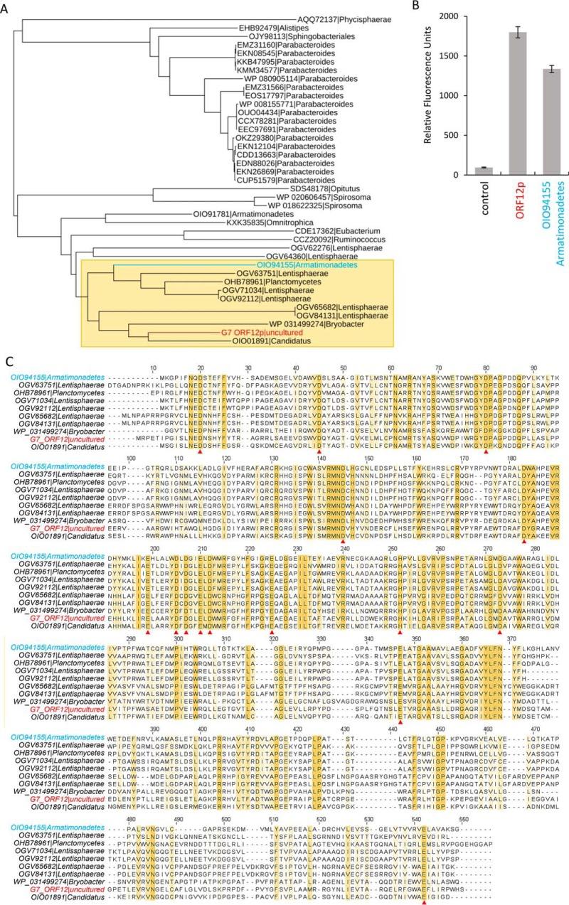
Exosialidases are glycoside hydrolases that remove a single terminal sialic acid residue from oligosaccharides. They are widely distributed in biology, having been found in prokaryotes, eukaryotes, and certain viruses. Most characterized prokaryotic sialidases are from organisms that are pathogenic or commensal with mammals. However, in this study, we used functional metagenomic screening to seek microbial sialidases encoded by environmental DNA isolated from an extreme ecological niche, a thermal spring. Using recombinant expression of potential exosialidase candidates and a fluorogenic sialidase substrate, we discovered an exosialidase having no homology to known sialidases. Phylogenetic analysis indicated that this protein is a member of a small family of bacterial proteins of previously unknown function. Proton NMR revealed that this enzyme functions via an inverting catalytic mechanism, a biochemical property that is distinct from those of known exosialidases. This unique inverting exosialidase defines a new CAZy glycoside hydrolase family we have designated GH156.

摘要

外分泌唾液酸酶是糖苷水解酶,能够从寡糖中去除单个末端唾液酸残基。它们广泛分布于生物学中,存在于原核生物、真核生物和某些病毒中。大多数特征明确的原核唾液酸酶来自于与哺乳动物共生或致病的生物体。然而,在这项研究中,我们使用功能宏基因组筛选,从热泉这一极端生态位中分离出的环境 DNA 中寻找微生物唾液酸酶。通过对潜在外分泌唾液酸酶候选物的重组表达和荧光唾液酸酶底物的使用,我们发现了一种与已知唾液酸酶没有同源性的外分泌唾液酸酶。系统发育分析表明,该蛋白是一个以前未知功能的细菌蛋白小家族的成员。质子 NMR 表明,该酶通过反转催化机制发挥作用,这一生化特性与已知的外分泌唾液酸酶不同。这种独特的反转外分泌唾液酸酶定义了一个新的 CAZy 糖苷水解酶家族,我们将其命名为 GH156。

https://cdn.ncbi.nlm.nih.gov/pmc/blobs/e072/6254351/251e80e1362e/zbc0471896160001.jpg

文献AI研究员

20分钟写一篇综述,助力文献阅读效率提升50倍。

立即体验

用中文搜PubMed

大模型驱动的PubMed中文搜索引擎

马上搜索

文档翻译

学术文献翻译模型,支持多种主流文档格式。

立即体验