Suppr超能文献

不同形式的异质性及其相互作用导致齿状回的通道去相关:简并和主导。

Disparate forms of heterogeneities and interactions among them drive channel decorrelation in the dentate gyrus: Degeneracy and dominance.

机构信息

Cellular Neurophysiology Laboratory, Molecular Biophysics Unit, Indian Institute of Science, Bangalore, India.

出版信息

Hippocampus. 2019 Apr;29(4):378-403. doi: 10.1002/hipo.23035. Epub 2018 Dec 7.

Abstract

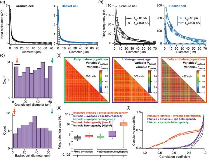
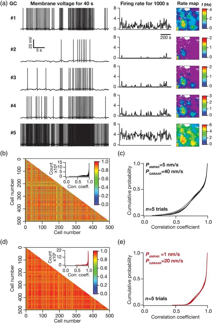
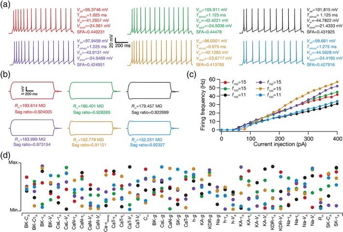
The ability of a neuronal population to effectuate channel decorrelation, which is one form of response decorrelation, has been identified as an essential prelude to efficient neural encoding. To what extent are diverse forms of local and afferent heterogeneities essential in accomplishing channel decorrelation in the dentate gyrus (DG)? Here, we incrementally incorporated four distinct forms of biological heterogeneities into conductance-based network models of the DG and systematically delineate their relative contributions to channel decorrelation. First, to effectively incorporate intrinsic heterogeneities, we built physiologically validated heterogeneous populations of granule (GC) and basket cells (BC) through independent stochastic search algorithms spanning exhaustive parametric spaces. These stochastic search algorithms, which were independently constrained by experimentally determined ion channels and by neurophysiological signatures, revealed cellular-scale degeneracy in the DG. Specifically, in GC and BC populations, disparate parametric combinations yielded similar physiological signatures, with underlying parameters exhibiting significant variability and weak pair-wise correlations. Second, we introduced synaptic heterogeneities through randomization of local synaptic strengths. Third, in including adult neurogenesis, we subjected the valid model populations to randomized structural plasticity and matched neuronal excitability to electrophysiological data. We assessed networks comprising different combinations of these three local heterogeneities with identical or heterogeneous afferent inputs from the entorhinal cortex. We found that the three forms of local heterogeneities were independently and synergistically capable of mediating significant channel decorrelation when the network was driven by identical afferent inputs. However, when we incorporated afferent heterogeneities into the network to account for the divergence in DG afferent connectivity, the impact of all three forms of local heterogeneities was significantly suppressed by the dominant role of afferent heterogeneities in mediating channel decorrelation. Our results unveil a unique convergence of cellular- and network-scale degeneracy in the emergence of channel decorrelation in the DG, whereby disparate forms of local and afferent heterogeneities could synergistically drive input discriminability.

摘要

神经元群体实现通道去相关的能力,即响应去相关的一种形式,已被确定为有效神经编码的必要前提。在多大程度上,局部和传入异质性的不同形式对于在齿状回(DG)中实现通道去相关是必不可少的?在这里,我们逐步将四种不同形式的生物异质性纳入 DG 的基于电导的网络模型中,并系统地描绘了它们对通道去相关的相对贡献。首先,为了有效地纳入内在异质性,我们通过跨越详尽参数空间的独立随机搜索算法构建了具有生理验证的颗粒(GC)和篮子细胞(BC)异质群体。这些随机搜索算法分别受到实验确定的离子通道和神经生理特征的限制,揭示了 DG 中的细胞尺度简并性。具体而言,在 GC 和 BC 群体中,不同的参数组合产生了相似的生理特征,而潜在的参数表现出显著的可变性和弱的两两相关性。其次,我们通过局部突触强度的随机化引入了突触异质性。第三,在包括成年神经发生时,我们使有效模型群体经历随机结构可塑性,并使神经元兴奋性与电生理数据相匹配。我们评估了包含这些三种局部异质性的不同组合的网络,这些网络具有来自内嗅皮层的相同或异质传入输入。我们发现,当网络受到相同的传入输入驱动时,这三种形式的局部异质性独立地协同作用,能够介导显著的通道去相关。然而,当我们将传入异质性纳入网络以解释 DG 传入连接的发散时,所有三种形式的局部异质性的影响都被传入异质性在介导通道去相关中的主导作用显著抑制。我们的研究结果揭示了 DG 中通道去相关的出现中细胞和网络尺度简并的独特融合,其中不同形式的局部和传入异质性可以协同地驱动输入可辨别性。

https://cdn.ncbi.nlm.nih.gov/pmc/blobs/2352/6492161/49636db72633/HIPO-29-378-g001.jpg

文献AI研究员

20分钟写一篇综述,助力文献阅读效率提升50倍。

立即体验

用中文搜PubMed

大模型驱动的PubMed中文搜索引擎

马上搜索

文档翻译

学术文献翻译模型,支持多种主流文档格式。

立即体验