Department of Ultrasonography, The Third Xiangya Hospital of Central South University, Changsha, Hunan, 410013, P.R. China.
Department of Infectious Diseases, Taizhou Hospital, Affiliated Hospital of Wenzhou Medical University, Taizhou, P.R. China.
Int J Biol Sci. 2018 Sep 7;14(11):1521-1534. doi: 10.7150/ijbs.25334. eCollection 2018.
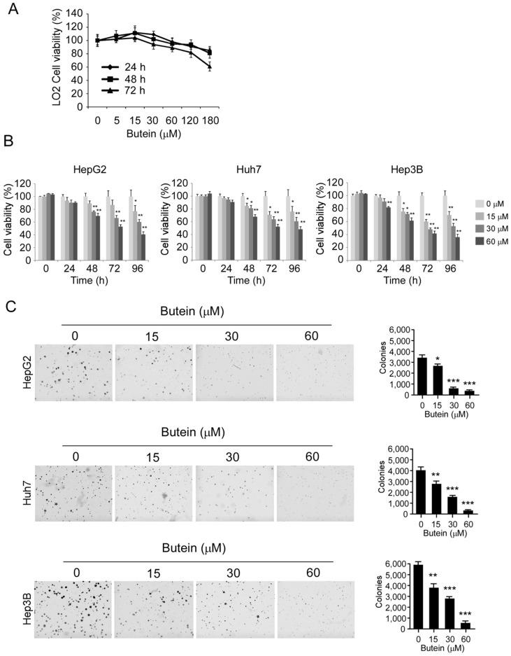
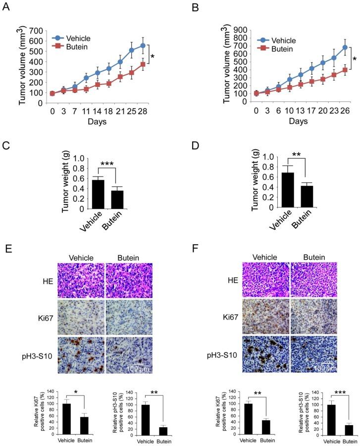
Aurora B is aberrantly expressed in various tumors and shown to be a promising target for cancer therapy. Butein, a chalcone isolated from Rhus cerniciflua, has demonstrated antitumor activities in different cancers. In this study, we aimed to validate whether Aurora B kinase was the direct target of butein to exhibit its potency in hepatocellular carcinoma (HCC). Comparing with the normal cell line and tissue, Aurora B was overexpressed in all tested HCC cells and the majority of tumor tissue. Knocking down of Aurora B with shRNA substantially inhibited HCC cell proliferation, colony formation and delayed tumor growth in nude mice. Except computer docking, a series of kinase assays revealed butein directly interacted with Aurora B and inhibited its kinase activity. Along with the decrease of Aurora B and histone H3 phosphorylation, HCC cells were induced G2/M cell cycle arrest and subjected to cell apoptosis. Butein-mediated antitumor activities were substantially impaired in Aurora B knockdown cells, suggesting Aurora B was an important target of butein in HCC. Oral administration of butein substantially restrained HCC xenograft growth and the expressions of Ki67 and phosphor-histone H3 were significantly decreased in butein-treated tissue. To the best of our knowledge, our studies revealed that Aurora B was the direct target of butein in HCC.
极光 B 在各种肿瘤中异常表达,被证明是癌症治疗的有前途的靶点。白杨素是从漆树中分离出来的一种查耳酮,已在不同的癌症中显示出抗肿瘤活性。在这项研究中,我们旨在验证 Aurora B 激酶是否是白杨素发挥其在肝细胞癌 (HCC) 中的效力的直接靶标。与正常细胞系和组织相比,Aurora B 在所有测试的 HCC 细胞和大多数肿瘤组织中过度表达。用 shRNA 敲低 Aurora B 可显著抑制 HCC 细胞增殖、集落形成并延迟裸鼠肿瘤生长。除了计算机对接外,一系列激酶测定还表明白杨素直接与 Aurora B 相互作用并抑制其激酶活性。随着 Aurora B 和组蛋白 H3 磷酸化的减少,HCC 细胞被诱导 G2/M 细胞周期停滞并发生细胞凋亡。在 Aurora B 敲低细胞中,白杨素介导的抗肿瘤活性明显受损,表明 Aurora B 是白杨素在 HCC 中的重要靶标。口服白杨素可显著抑制 HCC 异种移植物的生长,并且在白杨素处理的组织中 Ki67 和磷酸化组蛋白 H3 的表达明显降低。据我们所知,我们的研究表明 Aurora B 是白杨素在 HCC 中的直接靶标。