Machado André M, Tørresen Ole K, Kabeya Naoki, Couto Alvarina, Petersen Bent, Felício Mónica, Campos Paula F, Fonseca Elza, Bandarra Narcisa, Lopes-Marques Mónica, Ferraz Renato, Ruivo Raquel, Fonseca Miguel M, Jentoft Sissel, Monroig Óscar, da Fonseca Rute R, C Castro L Filipe
Interdisciplinary Centre of Marine and Environmental Research (CIIMAR), University of Porto, 4450-208 Matosinhos, Portugal.
Centre for Ecological and Evolutionary Synthesis (CEES), Department of Biosciences, University of Oslo, 0371 Oslo, Norway.
Genes (Basel). 2018 Oct 9;9(10):485. doi: 10.3390/genes9100485.
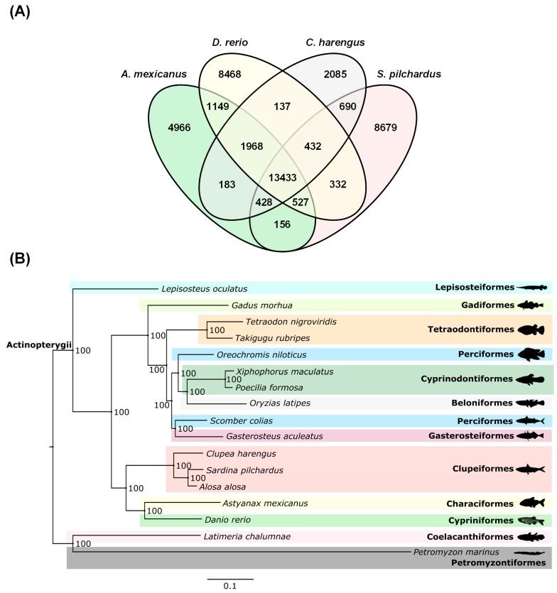
Clupeiformes, such as sardines and herrings, represent an important share of worldwide fisheries. Among those, the European sardine (, Walbaum 1792) exhibits significant commercial relevance. While the last decade showed a steady and sharp decline in capture levels, recent advances in culture husbandry represent promising research avenues. Yet, the complete absence of genomic resources from sardine imposes a severe bottleneck to understand its physiological and ecological requirements. We generated 69 Gbp of paired-end reads using Illumina HiSeq X Ten and assembled a draft genome assembly with an N50 scaffold length of 25,579 bp and BUSCO completeness of 82.1% (Actinopterygii). The estimated size of the genome ranges between 655 and 850 Mb. Additionally, we generated a relatively high-level liver transcriptome. To deliver a proof of principle of the value of this dataset, we established the presence and function of enzymes (Elovl2, Elovl5, and Fads2) that have pivotal roles in the biosynthesis of long chain polyunsaturated fatty acids, essential nutrients particularly abundant in oily fish such as sardines. Our study provides the first omics dataset from a valuable economic marine teleost species, the European sardine, representing an essential resource for their effective conservation, management, and sustainable exploitation.
鲱形目鱼类,如沙丁鱼和鲱鱼,在全球渔业中占有重要份额。其中,欧洲沙丁鱼(,Walbaum 1792)具有重要的商业价值。尽管过去十年捕获量持续急剧下降,但最近养殖技术的进步为研究提供了有前景的途径。然而,沙丁鱼完全缺乏基因组资源,这对了解其生理和生态需求构成了严重瓶颈。我们使用Illumina HiSeq X Ten生成了69 Gbp的双端读数,并组装了一个基因组草图,其N50支架长度为25,579 bp,BUSCO完整性为82.1%(辐鳍鱼纲)。基因组估计大小在655至850 Mb之间。此外,我们还生成了一个相对高质量的肝脏转录组。为了证明该数据集的价值,我们确定了在长链多不饱和脂肪酸生物合成中起关键作用的酶(Elovl2、Elovl5和Fads2)的存在和功能,长链多不饱和脂肪酸是沙丁鱼等油性鱼类中特别丰富的必需营养素。我们的研究提供了首个来自有重要经济价值的海洋硬骨鱼类——欧洲沙丁鱼的组学数据集,是对其进行有效保护、管理和可持续开发的重要资源。