Suppr超能文献

Ghrelin 可恢复肝脂肪变性中昼夜节律钟的紊乱。

Ghrelin Restores the Disruption of the Circadian Clock in Steatotic Liver.

机构信息

Key Laboratory of Molecular Cardiovascular Science, Ministry of Education, Department of Physiology and Pathophysiology, School of Basic Medical Sciences, Peking University, Beijing 100191, China.

Department of Surgery, University of Michigan Medical Center, Ann Arbor, MI 48109-0346, USA.

出版信息

Int J Mol Sci. 2018 Oct 12;19(10):3134. doi: 10.3390/ijms19103134.

Abstract

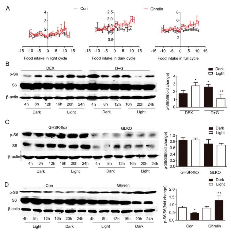
Obese mice demonstrate disruption of the circadian clock and feeding cycle. Circulating ghrelin, a hormone secreted mainly by gastric X/Alike cells, is significantly reduced in obese humans and animals. Here, we examined whether ghrelin improves the disruption of the circadian rhythm in steatotic hepatocytes and liver. The effects of ghrelin on hepatic circadian clock genes were studied in steatotic hepatocytes and liver of mice fed a high-fat diet (HFD) for 12 weeks. The circadian clock of cultured hepatocytes was synchronized by treatment with 100 nM dexamethasone for 1 h. Ghrelin was administrated to the cultured hepatocytes (10 M) or to mice at a dose of 11 nmol/kg/d for two weeks via a subcutaneous minipump. The mRNA and protein levels of core clock genes were analyzed. Steatosis significantly blunted the circadian pattern of clock genes such as , , and in cultured hepatocytes and liver. Treatment with ghrelin markedly restored the daily rhythm of the clock genes, with a robust oscillation between peak and trough in cultured hepatocytes isolated from obese mice. It also increased the abundance and expression amplitude of clock genes in steatotic liver, causing the peak of to shift to the dark period and the peak of to shift to the light period compared with the control groups. Deletion of further deteriorated the derangement of clock gene patterns in obese mice. Ghrelin significantly increased the oscillations of mTOR/S6 signaling. We demonstrate that ghrelin restored the derangement of the circadian rhythm in steatotic liver via mTOR signaling.

摘要

肥胖小鼠表现出昼夜节律和摄食周期的紊乱。主要由胃 X/A 样细胞分泌的激素——ghrelin 在肥胖人群和动物中显著降低。在这里,我们研究了 ghrelin 是否能改善肝脂肪变性细胞和肝脏中昼夜节律的紊乱。通过高脂饮食(HFD)喂养 12 周的肥胖小鼠的肝脂肪变性细胞和肝脏,研究了 ghrelin 对肝脏昼夜节律基因的影响。通过用 100 nM 地塞米松处理 1 小时来同步培养的肝细胞的昼夜节律。将 ghrelin 以 10 M 的浓度施用于培养的肝细胞,或通过皮下微型泵以 11 nmol/kg/d 的剂量施用于肥胖小鼠,持续两周。分析核心时钟基因的 mRNA 和蛋白水平。脂肪变性显著削弱了培养的肝细胞和肝脏中时钟基因如 、 、 和 的昼夜节律模式。用 ghrelin 治疗可显著恢复时钟基因的每日节律,在从肥胖小鼠分离的培养的肝细胞中产生强烈的峰值和谷值之间的振荡。它还增加了脂肪变性肝脏中时钟基因的丰度和表达幅度,与对照组相比,使 峰值移至暗期, 峰值移至亮期。 缺失进一步恶化了肥胖小鼠中时钟基因模式的紊乱。Ghrelin 显著增加了 mTOR/S6 信号的振荡。我们证明 ghrelin 通过 mTOR 信号恢复了脂肪变性肝脏中昼夜节律的紊乱。

https://cdn.ncbi.nlm.nih.gov/pmc/blobs/f266/6213951/3234a46f62b5/ijms-19-03134-g001.jpg

文献AI研究员

20分钟写一篇综述,助力文献阅读效率提升50倍。

立即体验

用中文搜PubMed

大模型驱动的PubMed中文搜索引擎

马上搜索

文档翻译

学术文献翻译模型,支持多种主流文档格式。

立即体验