• 文献检索
  • 文档翻译
  • 深度研究
  • 学术资讯
  • Suppr Zotero 插件Zotero 插件
  • 邀请有礼
  • 套餐&价格
  • 历史记录
应用&插件
Suppr Zotero 插件Zotero 插件浏览器插件Mac 客户端Windows 客户端微信小程序
定价
高级版会员购买积分包购买API积分包
服务
文献检索文档翻译深度研究API 文档MCP 服务
关于我们
关于 Suppr公司介绍联系我们用户协议隐私条款
关注我们

Suppr 超能文献

核心技术专利:CN118964589B侵权必究
粤ICP备2023148730 号-1Suppr @ 2026

文献检索

告别复杂PubMed语法,用中文像聊天一样搜索,搜遍4000万医学文献。AI智能推荐,让科研检索更轻松。

立即免费搜索

文件翻译

保留排版,准确专业,支持PDF/Word/PPT等文件格式,支持 12+语言互译。

免费翻译文档

深度研究

AI帮你快速写综述,25分钟生成高质量综述,智能提取关键信息,辅助科研写作。

立即免费体验

LncRNA-PCAT1 通过靶向 miR-145-5p 促进脂肪来源干细胞 TLR4 相关成骨分化。

LncRNA-PCAT1 targeting miR-145-5p promotes TLR4-associated osteogenic differentiation of adipose-derived stem cells.

机构信息

Department of Orthopaedic Surgery, Peking Union Medical College Hospital, Peking Union Medical College and Chinese Academy of Medical Science, Dongcheng District, Beijing, China.

Department of Orthopaedic Surgery, Beijing Jishuitan Hospital, Fourth Clinical Medical College of Peking University, Xicheng District, Beijing, China.

出版信息

J Cell Mol Med. 2018 Dec;22(12):6134-6147. doi: 10.1111/jcmm.13892. Epub 2018 Oct 19.

DOI:10.1111/jcmm.13892
PMID:30338912
原文链接:https://pmc.ncbi.nlm.nih.gov/articles/PMC6237555/
Abstract

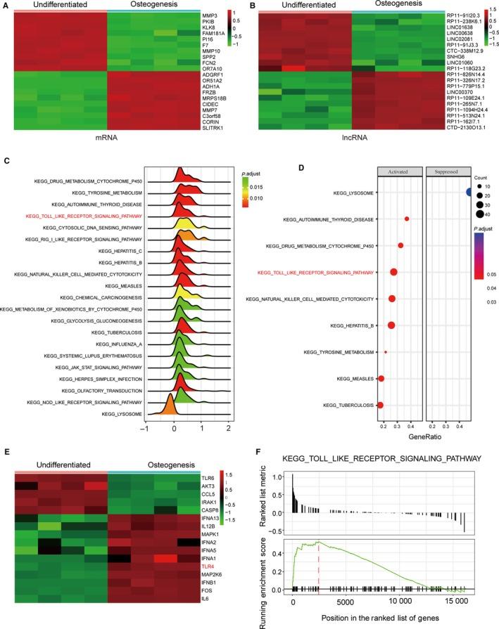
This study was aimed to explore the differential expression of long noncoding RNAs (lncRNA)-PCAT1, miR-145-5p and TLR4 in osteogenic differentiation via the Toll-like receptor (TLR) signalling pathway and consequently determine the potential molecular mechanism. The mRNAs and pathways related to the osteogenic differentiation in human adipose-derived stem cells (hADSCs) were analysed by bioinformatics. The MiRanda and TargetScan database were employed to detect the potential binding sites of miRNAs on lncRNAs and mRNAs. The differential expression of lncRNA-PCAT1, miR-145-5p and TLR4 were detected by qRT-PCR. Rrelated protein expression was analysed by Western blot. The targeted relationships between lncRNA-PCAT1, miR-145-5p and TLR4 were verified by dual-luciferase reporter assay. Alkaline phosphatase (ALP) activity and ARS staining assays were used to measure the impacts exerted by lncRNA PCAT1, miR-145-5p and TLR4 mRNA on osteogenic differentiation. After the induction of osteoblast differentiation, the expression of lncRNA-PCAT1 and TLR4 increased, while the expression of miR-145-5p decreased. Dual-luciferase reporter assay confirmed the targeted relationship between lncRNA-PCAT1, miR-145-5p, and TLR4. LncRNA-PCAT1 negatively regulated miR-145-5p and positively regulated TLR4. Knockdown of lncRNA-PCAT1 or TLR4 decreased the expression of osteogenic differentiation-related proteins, reduced the ALP and ARS levels and the activity of the TLR signalling pathway. MiR-145-5p could reverse the effects of PCAT1 and TLR4 in hADSCs osteogenic differentiation. LncRNA-PCAT1 negatively regulated miR-145-5p, which promoted TLR4 expression to promote osteogenic differentiation by activating the TLR signalling pathway.

摘要

本研究旨在通过 Toll 样受体(TLR)信号通路探索长链非编码 RNA(lncRNA)-PCAT1、miR-145-5p 和 TLR4 在成骨分化中的差异表达,进而确定潜在的分子机制。通过生物信息学分析人脂肪间充质干细胞(hADSCs)成骨分化相关的 mRNAs 和通路。利用 MiRanda 和 TargetScan 数据库检测 miRNA 与 lncRNA 和 mRNAs 的潜在结合位点。通过 qRT-PCR 检测 lncRNA-PCAT1、miR-145-5p 和 TLR4 的差异表达。通过 Western blot 分析相关蛋白表达。通过双荧光素酶报告基因实验验证 lncRNA-PCAT1、miR-145-5p 和 TLR4 之间的靶向关系。通过碱性磷酸酶(ALP)活性和 ARS 染色实验检测 lncRNA PCAT1、miR-145-5p 和 TLR4 mRNA 对成骨分化的影响。在诱导成骨分化后,lncRNA-PCAT1 和 TLR4 的表达增加,而 miR-145-5p 的表达减少。双荧光素酶报告基因实验证实了 lncRNA-PCAT1、miR-145-5p 和 TLR4 之间的靶向关系。lncRNA-PCAT1 负调控 miR-145-5p,正调控 TLR4。敲低 lncRNA-PCAT1 或 TLR4 降低了成骨分化相关蛋白的表达,降低了 ALP 和 ARS 水平以及 TLR 信号通路的活性。miR-145-5p 可逆转 lncRNA-PCAT1 和 TLR4 在 hADSCs 成骨分化中的作用。lncRNA-PCAT1 负调控 miR-145-5p,促进 TLR4 表达,通过激活 TLR 信号通路促进成骨分化。

https://cdn.ncbi.nlm.nih.gov/pmc/blobs/9a5b/6237555/ca5001e78686/JCMM-22-6134-g009.jpg
https://cdn.ncbi.nlm.nih.gov/pmc/blobs/9a5b/6237555/43078f18126e/JCMM-22-6134-g001.jpg
https://cdn.ncbi.nlm.nih.gov/pmc/blobs/9a5b/6237555/99e6c1a707ba/JCMM-22-6134-g002.jpg
https://cdn.ncbi.nlm.nih.gov/pmc/blobs/9a5b/6237555/2b308a4691a6/JCMM-22-6134-g003.jpg
https://cdn.ncbi.nlm.nih.gov/pmc/blobs/9a5b/6237555/7c767bf6789e/JCMM-22-6134-g004.jpg
https://cdn.ncbi.nlm.nih.gov/pmc/blobs/9a5b/6237555/4e0ede273732/JCMM-22-6134-g005.jpg
https://cdn.ncbi.nlm.nih.gov/pmc/blobs/9a5b/6237555/ab968f10fbca/JCMM-22-6134-g006.jpg
https://cdn.ncbi.nlm.nih.gov/pmc/blobs/9a5b/6237555/7b17a10938ef/JCMM-22-6134-g007.jpg
https://cdn.ncbi.nlm.nih.gov/pmc/blobs/9a5b/6237555/ef21767c8a1d/JCMM-22-6134-g008.jpg
https://cdn.ncbi.nlm.nih.gov/pmc/blobs/9a5b/6237555/ca5001e78686/JCMM-22-6134-g009.jpg
https://cdn.ncbi.nlm.nih.gov/pmc/blobs/9a5b/6237555/43078f18126e/JCMM-22-6134-g001.jpg
https://cdn.ncbi.nlm.nih.gov/pmc/blobs/9a5b/6237555/99e6c1a707ba/JCMM-22-6134-g002.jpg
https://cdn.ncbi.nlm.nih.gov/pmc/blobs/9a5b/6237555/2b308a4691a6/JCMM-22-6134-g003.jpg
https://cdn.ncbi.nlm.nih.gov/pmc/blobs/9a5b/6237555/7c767bf6789e/JCMM-22-6134-g004.jpg
https://cdn.ncbi.nlm.nih.gov/pmc/blobs/9a5b/6237555/4e0ede273732/JCMM-22-6134-g005.jpg
https://cdn.ncbi.nlm.nih.gov/pmc/blobs/9a5b/6237555/ab968f10fbca/JCMM-22-6134-g006.jpg
https://cdn.ncbi.nlm.nih.gov/pmc/blobs/9a5b/6237555/7b17a10938ef/JCMM-22-6134-g007.jpg
https://cdn.ncbi.nlm.nih.gov/pmc/blobs/9a5b/6237555/ef21767c8a1d/JCMM-22-6134-g008.jpg
https://cdn.ncbi.nlm.nih.gov/pmc/blobs/9a5b/6237555/ca5001e78686/JCMM-22-6134-g009.jpg

相似文献

1
LncRNA-PCAT1 targeting miR-145-5p promotes TLR4-associated osteogenic differentiation of adipose-derived stem cells.LncRNA-PCAT1 通过靶向 miR-145-5p 促进脂肪来源干细胞 TLR4 相关成骨分化。
J Cell Mol Med. 2018 Dec;22(12):6134-6147. doi: 10.1111/jcmm.13892. Epub 2018 Oct 19.
2
lncRNA IGF2-AS promotes the osteogenic differentiation of bone marrow mesenchymal stem cells by sponging miR-3,126-5p to upregulate KLK4.lncRNA IGF2-AS 通过海绵吸附 miR-3,126-5p 来上调 KLK4 促进骨髓间充质干细胞的成骨分化。
J Gene Med. 2021 Oct;23(10):e3372. doi: 10.1002/jgm.3372. Epub 2021 Jul 16.
3
Long non-coding RNA H19 promotes osteogenic differentiation of human bone marrow-derived mesenchymal stem cells by regulating microRNA-140-5p/SATB2 axis.长链非编码 RNA H19 通过调控 microRNA-140-5p/SATB2 轴促进人骨髓间充质干细胞的成骨分化。
J Biosci. 2020;45.
4
LncRNA LOXL1-AS1 controls osteogenic and adipocytic differentiation of bone marrow mesenchymal stem cells in postmenopausal osteoporosis through regulating the miR-196a-5p/Hmga2 axis.LncRNA LOXL1-AS1 通过调控 miR-196a-5p/Hmga2 轴控制绝经后骨质疏松症骨髓间充质干细胞的成骨和脂肪分化。
J Bone Miner Metab. 2020 Nov;38(6):794-805. doi: 10.1007/s00774-020-01123-z. Epub 2020 Jul 10.
5
Long noncoding RNA LINC00707 sponges miR-370-3p to promote osteogenesis of human bone marrow-derived mesenchymal stem cells through upregulating WNT2B.长链非编码 RNA LINC00707 通过海绵吸附 miR-370-3p 促进人骨髓间充质干细胞成骨分化
Stem Cell Res Ther. 2019 Feb 22;10(1):67. doi: 10.1186/s13287-019-1161-9.
6
miR-1249-5p regulates the osteogenic differentiation of ADSCs by targeting PDX1.miR-1249-5p 通过靶向 PDX1 调节 ADSCs 的成骨分化。
J Orthop Surg Res. 2021 Jan 6;16(1):10. doi: 10.1186/s13018-020-02147-x.
7
The miR-204-5p/FOXC1/GDF7 axis regulates the osteogenic differentiation of human adipose-derived stem cells via the AKT and p38 signalling pathways.miR-204-5p/FOXC1/GDF7 轴通过 AKT 和 p38 信号通路调节人脂肪源性干细胞的成骨分化。
Stem Cell Res Ther. 2021 Jan 18;12(1):64. doi: 10.1186/s13287-020-02117-4.
8
Super-Enhancer-Associated Long Non-Coding RNA LINC01485 Promotes Osteogenic Differentiation of Human Bone Marrow Mesenchymal Stem Cells by Regulating MiR-619-5p/RUNX2 Axis.超级增强子相关长非编码 RNA LINC01485 通过调节 miR-619-5p/RUNX2 轴促进人骨髓间充质干细胞的成骨分化。
Front Endocrinol (Lausanne). 2022 May 19;13:846154. doi: 10.3389/fendo.2022.846154. eCollection 2022.
9
Comprehensive analysis of lncRNA-miRNA-mRNA networks during osteogenic differentiation of bone marrow mesenchymal stem cells.骨髓间充质干细胞成骨分化过程中 lncRNA-miRNA-mRNA 网络的综合分析。
BMC Genomics. 2022 Jun 7;23(1):425. doi: 10.1186/s12864-022-08646-x.
10
Linc02349 promotes osteogenesis of human umbilical cord-derived stem cells by acting as a competing endogenous RNA for miR-25-3p and miR-33b-5p.Linc02349 通过作为 miR-25-3p 和 miR-33b-5p 的竞争性内源性 RNA 促进人脐带间充质干细胞的成骨作用。
Cell Prolif. 2020 May;53(5):e12814. doi: 10.1111/cpr.12814. Epub 2020 Apr 29.

引用本文的文献

1
Mesenchymal Stem Cell-Derived from Dental Tissues-Related lncRNAs: A New Regulator in Osteogenic Differentiation.源自牙组织的间充质干细胞相关长链非编码RNA:成骨分化中的新型调节因子
J Tissue Eng Regen Med. 2023 Jul 4;2023:4622584. doi: 10.1155/2023/4622584. eCollection 2023.
2
3D-Printed Biomimetic Vascular Scaffold Crosslinked with Heparan Sulfate for Sustained Release of PDGFB-LG4 Fusion Protein Promotes Bone Regeneration.与硫酸乙酰肝素交联的3D打印仿生血管支架用于血小板衍生生长因子B链LG4融合蛋白的持续释放,促进骨再生。
Adv Sci (Weinh). 2025 Jun;12(21):e2414362. doi: 10.1002/advs.202414362. Epub 2025 Mar 27.
3
Importance of LINC00852/miR-145-5p in breast cancer: a bioinformatics and experimental study.

本文引用的文献

1
The lncRNA PCAT1 is correlated with poor prognosis and promotes cell proliferation, invasion, migration and EMT in osteosarcoma.长链非编码RNA PCAT1与骨肉瘤的不良预后相关,并促进骨肉瘤细胞的增殖、侵袭、迁移和上皮-间质转化。
Onco Targets Ther. 2018 Jan 31;11:629-638. doi: 10.2147/OTT.S152063. eCollection 2018.
2
Long non-coding RNA PCAT-1 in human cancers: A meta-analysis.长链非编码 RNA PCAT-1 在人类癌症中的作用:一项荟萃分析。
Clin Chim Acta. 2018 May;480:47-55. doi: 10.1016/j.cca.2018.01.043. Epub 2018 Jan 31.
3
Long noncoding RNA PCAT-1 acts as an oncogene in osteosarcoma by reducing p21 levels.
LINC00852/miR-145-5p在乳腺癌中的重要性:一项生物信息学与实验研究
Discov Oncol. 2024 Nov 18;15(1):672. doi: 10.1007/s12672-024-01553-5.
4
Therapeutic Potential of Mesenchymal Stem Cell-Derived Exosomes in Spinal Cord Injury.间充质干细胞衍生外泌体在脊髓损伤中的治疗潜力
Mol Neurobiol. 2025 Jan;62(1):1291-1315. doi: 10.1007/s12035-024-04490-0. Epub 2024 Sep 23.
5
LncRNA NPTN-IT1-201 Ameliorates Depressive-like Behavior by Targeting miR-142-5p and Regulating Inflammation and Apoptosis via BDNF.LncRNA NPTN-IT1-201 通过靶向 miR-142-5p 并调节 BDNF 来减轻抑郁样行为,同时调节炎症和细胞凋亡。
Curr Med Sci. 2024 Oct;44(5):971-986. doi: 10.1007/s11596-024-2917-8. Epub 2024 Aug 15.
6
Triptolide alleviates the development of inflammation in ankylosing spondylitis via the NONHSAT227927.1/JAK2/STAT3 pathway.雷公藤甲素通过NONHSAT227927.1/JAK2/STAT3通路减轻强直性脊柱炎炎症的发展。
Exp Ther Med. 2023 Nov 16;27(1):17. doi: 10.3892/etm.2023.12305. eCollection 2024 Jan.
7
The role of toll-like receptors in orchestrating osteogenic differentiation of mesenchymal stromal cells and osteoimmunology.Toll样受体在协调间充质基质细胞的成骨分化和骨免疫学中的作用。
Front Cell Dev Biol. 2023 Oct 23;11:1277686. doi: 10.3389/fcell.2023.1277686. eCollection 2023.
8
Identification and analysis of lncRNA, miRNA and mRNA related to subcutaneous and intramuscular fat in Laiwu pigs.鉴定和分析莱芜猪皮下和肌内脂肪相关的长链非编码 RNA、microRNA 和信使 RNA。
Front Endocrinol (Lausanne). 2023 Jan 13;13:1081460. doi: 10.3389/fendo.2022.1081460. eCollection 2022.
9
Aspirin increases chemosensitivity of colorectal cancer cells and inhibits the expression of toll-like receptor 4.阿司匹林可增加结肠癌细胞的化学敏感性并抑制Toll样受体4的表达。
Cancer Cell Int. 2023 Jan 16;23(1):6. doi: 10.1186/s12935-023-02847-4.
10
Role of mechano-sensitive non-coding RNAs in bone remodeling of orthodontic tooth movement: recent advances.力学敏感性非编码 RNA 在正畸牙齿移动中的骨重塑作用:最新进展。
Prog Orthod. 2022 Dec 30;23(1):55. doi: 10.1186/s40510-022-00450-3.
长链非编码RNA PCAT-1通过降低p21水平在骨肉瘤中发挥癌基因作用。
Biochem Biophys Res Commun. 2018 Jan 22;495(4):2622-2629. doi: 10.1016/j.bbrc.2017.12.157. Epub 2017 Dec 29.
4
Identification and integrated analysis of differentially expressed lncRNAs and circRNAs reveal the potential ceRNA networks during PDLSC osteogenic differentiation.差异表达的长链非编码RNA和环状RNA的鉴定与综合分析揭示了牙周膜干细胞成骨分化过程中的潜在竞争性内源RNA网络。
BMC Genet. 2017 Dec 2;18(1):100. doi: 10.1186/s12863-017-0569-4.
5
Adipose Derived Stem Cells Affect miR-145 and p53 Expressions of Co-Cultured Hematopoietic Stem Cells.脂肪来源干细胞影响共培养造血干细胞的miR-145和p53表达。
Cell J. 2018 Jan;19(4):654-659. doi: 10.22074/cellj.2018.4393. Epub 2017 Nov 4.
6
LncRNA TUG1 sponges miR-204-5p to promote osteoblast differentiation through upregulating Runx2 in aortic valve calcification.长链非编码 RNA TUG1 通过海绵吸附 miR-204-5p 而上调 Runx2 促进主动脉瓣钙化中的成骨细胞分化。
Cardiovasc Res. 2018 Jan 1;114(1):168-179. doi: 10.1093/cvr/cvx180.
7
Identification and Characterization of Long Non-Coding RNAs in Osteogenic Differentiation of Human Adipose-Derived Stem Cells.人脂肪来源干细胞成骨分化过程中长链非编码RNA的鉴定与特征分析
Cell Physiol Biochem. 2017;42(3):1037-1050. doi: 10.1159/000478751. Epub 2017 Jun 28.
8
The Roles of Long Non-Protein-Coding RNAs in Osteo-Adipogenic Lineage Commitment.长链非蛋白质编码RNA在成骨-成脂谱系定向分化中的作用
Int J Mol Sci. 2017 Jun 9;18(6):1236. doi: 10.3390/ijms18061236.
9
Long non-coding RNA PCAT-1 over-expression promotes proliferation and metastasis in gastric cancer cells through regulating CDKN1A.长链非编码RNA PCAT-1的过表达通过调控CDKN1A促进胃癌细胞的增殖和转移。
Gene. 2017 Aug 30;626:337-343. doi: 10.1016/j.gene.2017.05.049. Epub 2017 May 30.
10
LncRNA MALAT1 sponges miR-204 to promote osteoblast differentiation of human aortic valve interstitial cells through up-regulating Smad4.长链非编码RNA MALAT1通过上调Smad4来海绵化miR-204,以促进人主动脉瓣间质细胞的成骨细胞分化。
Int J Cardiol. 2017 Sep 15;243:404-412. doi: 10.1016/j.ijcard.2017.05.037. Epub 2017 May 10.