The Key Laboratory for Preclinical and Basic Research on Chronic Diseases, Department of Basic Medical Sciences, North China University of Science and Technology, Tangshan 06300, PR China; Department of Biomedical Science, CHA University, CHA General Hospital, Gyeonggi-Do 463-400, Republic of Korea.
Department of Obstetrics and Gynecology, CL Women's Hospital, Gwangju 502-800, Republic of Korea.
EBioMedicine. 2018 Nov;37:535-546. doi: 10.1016/j.ebiom.2018.10.029. Epub 2018 Oct 19.
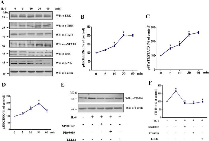
The mechanism behind an increased risk of recurrent pregnancy loss (RPL) remains largely unknown. In our previous study, we identified that inter-α-trypsin inhibitor heavy chain 4 (ITI-H4) is highly expressed at a modified molecular weight of 36 kDa in serum derived from RPL patients. Yet, the precise molecular mechanism and pathways by which the short form of ITI-H4 carries out its function remain obscure.
Human sera and peripheral blood mononucleated cells (PBMCs) were collected from patients and normal controls to compare the expression levels of ITI-H4 and plasma kallikrein (KLKB1). Flow cytometric assay was performed to measure inflammatory markers in sera and culture supernatants. Furthermore, to investigate the functions of the two isoforms of ITI-H4, we performed migration, invasion, and proliferation assays.
In the current study, we showed that ITI-H4 as a biomarker of RPL could be regulated by KLKB1 through the IL-6 signaling cascade, indicating a novel regulatory system for inflammation in RPL. In addition, our study indicates that the two isoforms of ITI-H4 possess opposing functions on immune response, trophoblast invasion, and monocytes migration or proliferation.
The ITI-H4 (∆N) might be a crucial inflammatory factor which contributes to the pathogenesis of RPL. Moreover, it is expected that this study would give some insights into potential functional mechanisms underlying RPL. FUND: This study was supported by the Ministry of Health & Welfare of the Republic of Korea (HI18C0378) through the Korea Health Industry Development Institute.
复发性妊娠丢失(RPL)风险增加的机制在很大程度上尚不清楚。在我们之前的研究中,我们发现,α-胰蛋白酶抑制剂重链 4(ITI-H4)在 RPL 患者的血清中以修饰后的分子量 36 kDa 高度表达。然而,ITI-H4 短形式执行其功能的确切分子机制和途径仍不清楚。
从患者和正常对照中收集人血清和外周血单核细胞(PBMC),以比较 ITI-H4 和血浆激肽释放酶(KLKB1)的表达水平。流式细胞术测定法用于测量血清和培养上清液中的炎症标志物。此外,为了研究 ITI-H4 的两种同工型的功能,我们进行了迁移、侵袭和增殖测定。
在本研究中,我们表明 ITI-H4 作为 RPL 的生物标志物可以通过 IL-6 信号级联被 KLKB1 调节,表明 RPL 中炎症的新调节系统。此外,我们的研究表明,ITI-H4 的两种同工型在免疫反应、滋养细胞侵袭以及单核细胞迁移或增殖方面具有相反的功能。
ITI-H4(∆N)可能是导致 RPL 发病机制的关键炎症因子。此外,预计这项研究将为 RPL 的潜在功能机制提供一些见解。
本研究得到了大韩民国保健福利部(HI18C0378)通过韩国健康产业发展研究所的支持。