• 文献检索
  • 文档翻译
  • 深度研究
  • 学术资讯
  • Suppr Zotero 插件Zotero 插件
  • 邀请有礼
  • 套餐&价格
  • 历史记录
应用&插件
Suppr Zotero 插件Zotero 插件浏览器插件Mac 客户端Windows 客户端微信小程序
定价
高级版会员购买积分包购买API积分包
服务
文献检索文档翻译深度研究API 文档MCP 服务
关于我们
关于 Suppr公司介绍联系我们用户协议隐私条款
关注我们

Suppr 超能文献

核心技术专利:CN118964589B侵权必究
粤ICP备2023148730 号-1Suppr @ 2026

文献检索

告别复杂PubMed语法,用中文像聊天一样搜索,搜遍4000万医学文献。AI智能推荐,让科研检索更轻松。

立即免费搜索

文件翻译

保留排版,准确专业,支持PDF/Word/PPT等文件格式,支持 12+语言互译。

免费翻译文档

深度研究

AI帮你快速写综述,25分钟生成高质量综述,智能提取关键信息,辅助科研写作。

立即免费体验

利用基于 CRISPR/Cas9 的有效核苷酸编辑在斑马鱼中模拟人类遗传性心血管疾病。

Effective CRISPR/Cas9-based nucleotide editing in zebrafish to model human genetic cardiovascular disorders.

机构信息

Hubrecht Institute-KNAW and UMC Utrecht, 3584 CT Utrecht, the Netherlands.

Department of Genetics, Center for Molecular Medicine, University Medical Center Utrecht, 3584 CX Utrecht, the Netherlands.

出版信息

Dis Model Mech. 2018 Oct 18;11(10):dmm035469. doi: 10.1242/dmm.035469.

DOI:10.1242/dmm.035469
PMID:30355756
原文链接:https://pmc.ncbi.nlm.nih.gov/articles/PMC6215435/
Abstract

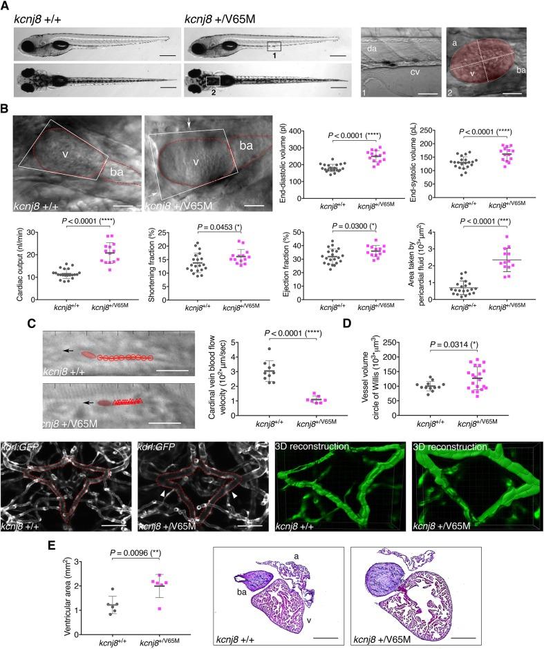
The zebrafish () has become a popular vertebrate model organism to study organ formation and function due to its optical clarity and rapid embryonic development. The use of genetically modified zebrafish has also allowed identification of new putative therapeutic drugs. So far, most studies have relied on broad overexpression of transgenes harboring patient-derived mutations or loss-of-function mutants, which incompletely model the human disease allele in terms of expression levels or cell-type specificity of the endogenous gene of interest. Most human genetically inherited conditions are caused by alleles carrying single nucleotide changes resulting in altered gene function. Introduction of such point mutations in the zebrafish genome would be a prerequisite to recapitulate human disease but remains challenging to this day. We present an effective approach to introduce small nucleotide changes in the zebrafish genome. We generated four different knock-in lines carrying distinct human cardiovascular-disorder-causing missense mutations in their zebrafish orthologous genes by combining CRISPR/Cas9 with a short template oligonucleotide. Three of these lines carry gain-of-function mutations in genes encoding the pore-forming (Kir6.1, ) and regulatory (SUR2, ) subunits of an ATP-sensitive potassium channel (K) linked to Cantú syndrome (CS). Our heterozygous zebrafish knock-in lines display significantly enlarged ventricles with enhanced cardiac output and contractile function, and distinct cerebral vasodilation, demonstrating the causality of the introduced mutations for CS. These results demonstrate that introducing patient alleles in their zebrafish orthologs promises a broad application for modeling human genetic diseases, paving the way for new therapeutic strategies using this model organism.

摘要

斑马鱼 () 由于其光学透明度和快速胚胎发育,已成为研究器官形成和功能的流行脊椎动物模式生物。 对转基因斑马鱼的利用也允许鉴定新的潜在治疗药物。 到目前为止,大多数研究依赖于对携带患者衍生突变或功能丧失突变的转基因的广泛过表达,这在感兴趣的内源性基因的表达水平或细胞类型特异性方面不能完全模拟人类疾病等位基因。 大多数人类遗传性疾病是由携带单个核苷酸变化的等位基因引起的,导致基因功能改变。 在斑马鱼基因组中引入此类点突变将是重现人类疾病的前提条件,但至今仍然具有挑战性。 我们提出了一种在斑马鱼基因组中引入小核苷酸变化的有效方法。 通过将 CRISPR/Cas9 与短模板寡核苷酸结合,我们在其斑马鱼同源基因中产生了四个不同的携带人类心血管疾病引起的错义突变的敲入系,这些错义突变分别存在于编码三磷酸腺苷敏感钾通道 (K) 的孔形成 (Kir6.1, ) 和调节 (SUR2, ) 亚基的基因中。 这些系中的三个携带与 Cantú 综合征 (CS) 相关的编码功能获得性突变的基因。 我们的杂合斑马鱼敲入系显示出明显增大的心室,具有增强的心输出量和收缩功能,以及明显的大脑血管扩张,表明引入的突变对 CS 的因果关系。 这些结果表明,在其斑马鱼同源物中引入患者等位基因有望广泛应用于模拟人类遗传疾病,为使用这种模式生物的新治疗策略铺平道路。

https://cdn.ncbi.nlm.nih.gov/pmc/blobs/32f1/6215435/3da07ac5731f/dmm-11-035469-g2.jpg
https://cdn.ncbi.nlm.nih.gov/pmc/blobs/32f1/6215435/1cd842b23904/dmm-11-035469-g1.jpg
https://cdn.ncbi.nlm.nih.gov/pmc/blobs/32f1/6215435/3da07ac5731f/dmm-11-035469-g2.jpg
https://cdn.ncbi.nlm.nih.gov/pmc/blobs/32f1/6215435/1cd842b23904/dmm-11-035469-g1.jpg
https://cdn.ncbi.nlm.nih.gov/pmc/blobs/32f1/6215435/3da07ac5731f/dmm-11-035469-g2.jpg

相似文献

1
Effective CRISPR/Cas9-based nucleotide editing in zebrafish to model human genetic cardiovascular disorders.利用基于 CRISPR/Cas9 的有效核苷酸编辑在斑马鱼中模拟人类遗传性心血管疾病。
Dis Model Mech. 2018 Oct 18;11(10):dmm035469. doi: 10.1242/dmm.035469.
2
CRISPR/Cas9-mediated homology-directed repair by ssODNs in zebrafish induces complex mutational patterns resulting from genomic integration of repair-template fragments.CRISPR/Cas9 介导的 ssODN 同源定向修复在斑马鱼中诱导了复杂的突变模式,这些模式是由修复模板片段的基因组整合引起的。
Dis Model Mech. 2018 Oct 18;11(10):dmm035352. doi: 10.1242/dmm.035352.
3
Cardiovascular consequences of KATP overactivity in Cantu syndrome.坎顿综合征中 KATP 过度活跃的心血管后果。
JCI Insight. 2018 Aug 9;3(15). doi: 10.1172/jci.insight.121153.
4
Clustered Regularly Interspaced Short Palindromic Repeat (CRISPR)/CRISPR-Associated Endonuclease Cas9-Mediated Homology-Independent Integration for Generating Quality Control Materials for Clinical Molecular Genetic Testing.基于簇状规律间隔短回文重复序列(CRISPR)/CRISPR 相关内切酶 Cas9 介导的同源非依赖性整合,用于生成临床分子遗传学检测的质量控制材料。
J Mol Diagn. 2018 May;20(3):373-380. doi: 10.1016/j.jmoldx.2018.02.002.
5
Zebrafish knock-ins swim into the mainstream.斑马鱼基因敲入品系步入主流。
Dis Model Mech. 2018 Oct 24;11(10):dmm037515. doi: 10.1242/dmm.037515.
6
Efficient CRISPR/Cas9 genome editing with low off-target effects in zebrafish.利用斑马鱼高效的 CRISPR/Cas9 基因组编辑技术,实现低脱靶效应。
Development. 2013 Dec;140(24):4982-7. doi: 10.1242/dev.099085. Epub 2013 Nov 20.
7
Targeted knock-in of CreER in zebrafish using CRISPR/Cas9.利用 CRISPR/Cas9 在斑马鱼中靶向敲入 CreER。
Cell Tissue Res. 2018 Apr;372(1):41-50. doi: 10.1007/s00441-018-2798-x. Epub 2018 Feb 12.
8
Site-Specific Integration of Exogenous Genes Using Genome Editing Technologies in Zebrafish.利用基因组编辑技术在斑马鱼中实现外源基因的位点特异性整合
Int J Mol Sci. 2016 May 13;17(5):727. doi: 10.3390/ijms17050727.
9
Models to investigate intussusceptive angiogenesis: A special note on CRISPR/Cas9 based system in zebrafish.用于研究肠套叠血管生成的模型:特别注意基于 CRISPR/Cas9 的斑马鱼系统。
Int J Biol Macromol. 2019 Feb 15;123:1229-1240. doi: 10.1016/j.ijbiomac.2018.11.164. Epub 2018 Nov 22.
10
Marker-free genome editing in Ustilago trichophora with the CRISPR-Cas9 technology.利用 CRISPR-Cas9 技术在粗糙脉孢菌中进行无标记基因组编辑。
RNA Biol. 2019 Apr;16(4):397-403. doi: 10.1080/15476286.2018.1493329. Epub 2018 Aug 10.

引用本文的文献

1
Engineering precision zebrafish alleles of human disease.构建人类疾病的工程化精准斑马鱼等位基因。
bioRxiv. 2025 May 21:2025.05.18.654701. doi: 10.1101/2025.05.18.654701.
2
Base editors in zebrafish: a new era for functional genomics and disease modeling.斑马鱼中的碱基编辑器:功能基因组学和疾病建模的新时代。
Front Genome Ed. 2025 May 21;7:1598887. doi: 10.3389/fgeed.2025.1598887. eCollection 2025.
3
Identifying optimal conditions for precise knock-in of exogenous DNA into the zebrafish genome.确定将外源DNA精确敲入斑马鱼基因组的最佳条件。

本文引用的文献

1
Cantú syndrome, the changing phenotype: a report of the two oldest Dutch patients.坎图综合征,不断变化的表型:两名最年长荷兰患者的报告
Clin Dysmorphol. 2018 Jul;27(3):78-83. doi: 10.1097/MCD.0000000000000219.
2
Evolved Cas9 variants with broad PAM compatibility and high DNA specificity.进化的 Cas9 变体具有广泛的 PAM 兼容性和高 DNA 特异性。
Nature. 2018 Apr 5;556(7699):57-63. doi: 10.1038/nature26155. Epub 2018 Feb 28.
3
Cantu syndrome-associated SUR2 (ABCC9) mutations in distinct structural domains result in K channel gain-of-function by differential mechanisms.
Development. 2025 Jun 15;152(12). doi: 10.1242/dev.204571. Epub 2025 Jun 19.
4
Treatment of overactive K channels with glibenclamide in a zebrafish model and a clinical trial in humans with Cantú syndrome.在斑马鱼模型中用格列本脲治疗过活跃的钾通道以及在患有坎图综合征的人类中进行的一项临床试验。
Sci Rep. 2025 May 21;15(1):17704. doi: 10.1038/s41598-025-00547-9.
5
Broad Vitamin B-Related Metabolic Disturbances in a Zebrafish Model of Hypophosphatasia (TNSALP-Deficiency).低磷酸酯酶症(组织非特异性碱性磷酸酶缺乏)斑马鱼模型中广泛的维生素B相关代谢紊乱
Int J Mol Sci. 2025 Apr 1;26(7):3270. doi: 10.3390/ijms26073270.
6
Cichlid fishes are promising underutilized models to investigate helminth-host-microbiome interactions.丽鱼科鱼类是用于研究蠕虫-宿主-微生物组相互作用的很有前景的未充分利用的模型。
Front Immunol. 2025 Feb 13;16:1527184. doi: 10.3389/fimmu.2025.1527184. eCollection 2025.
7
Synergizing CRISPR-Cas9 with Advanced Artificial Intelligence and Machine Learning for Precision Drug Delivery: Technological Nexus and Regulatory Insights.将CRISPR-Cas9与先进的人工智能和机器学习相结合以实现精准药物递送:技术关联与监管见解。
Curr Gene Ther. 2025;25(4):467-496. doi: 10.2174/0115665232342293241120033251.
8
Novel loss-of-function variants expand ABCC9-related intellectual disability and myopathy syndrome.新型功能丧失变异扩展了与ABCC9相关的智力残疾和肌病综合征。
Brain. 2024 May 3;147(5):1822-1836. doi: 10.1093/brain/awae010.
9
Non-Genetic-Induced Zebrafish Model for Type 2 Diabetes with Emphasis on Tools in Model Validation.非遗传诱导的 2 型糖尿病斑马鱼模型及其模型验证工具的重点。
Int J Mol Sci. 2023 Dec 23;25(1):240. doi: 10.3390/ijms25010240.
10
Mutation Knock-in Methods Using Single-Stranded DNA and Gene Editing Tools in Zebrafish.利用单链 DNA 和基因编辑工具在斑马鱼中进行突变敲入方法。
Methods Mol Biol. 2024;2707:279-303. doi: 10.1007/978-1-0716-3401-1_19.
不同结构域的 Cantu 综合征相关 SUR2(ABCC9)突变通过不同机制导致 K 通道功能获得。
J Biol Chem. 2018 Feb 9;293(6):2041-2052. doi: 10.1074/jbc.RA117.000351. Epub 2017 Dec 22.
4
Neurologic and neuroimaging manifestations of Cantú syndrome: A case series.坎图综合征的神经学和神经影像学表现:病例系列
Neurology. 2016 Jul 19;87(3):270-6. doi: 10.1212/WNL.0000000000002861. Epub 2016 Jun 17.
5
K(ATP) channel gain-of-function leads to increased myocardial L-type Ca(2+) current and contractility in Cantu syndrome.K(ATP)通道功能获得性突变导致坎图综合征中心肌L型Ca(2+)电流增加和心肌收缩力增强。
Proc Natl Acad Sci U S A. 2016 Jun 14;113(24):6773-8. doi: 10.1073/pnas.1606465113. Epub 2016 May 31.
6
Homology Directed Knockin of Point Mutations in the Zebrafish tardbp and fus Genes in ALS Using the CRISPR/Cas9 System.利用CRISPR/Cas9系统在斑马鱼中对肌萎缩侧索硬化症相关基因tardbp和fus进行点突变的同源定向敲入
PLoS One. 2016 Mar 1;11(3):e0150188. doi: 10.1371/journal.pone.0150188. eCollection 2016.
7
Unraveling CRISPR-Cas9 genome engineering parameters via a library-on-library approach.通过文库对文库的方法解析CRISPR-Cas9基因组编辑参数。
Nat Methods. 2015 Sep;12(9):823-6. doi: 10.1038/nmeth.3473. Epub 2015 Jul 13.
8
Efficient mutagenesis by Cas9 protein-mediated oligonucleotide insertion and large-scale assessment of single-guide RNAs.通过Cas9蛋白介导的寡核苷酸插入实现高效诱变以及对单向导RNA的大规模评估。
PLoS One. 2014 May 29;9(5):e98186. doi: 10.1371/journal.pone.0098186. eCollection 2014.
9
Cantú syndrome resulting from activating mutation in the KCNJ8 gene.由KCNJ8基因激活突变引起的坎图综合征。
Hum Mutat. 2014 Jul;35(7):809-13. doi: 10.1002/humu.22555. Epub 2014 May 6.
10
Mutation of KCNJ8 in a patient with Cantú syndrome with unique vascular abnormalities - support for the role of K(ATP) channels in this condition.一名患有伴有独特血管异常的坎图综合征患者的KCNJ8突变——支持K(ATP)通道在这种疾病中的作用。
Eur J Med Genet. 2013 Dec;56(12):678-82. doi: 10.1016/j.ejmg.2013.09.009. Epub 2013 Oct 28.