Suppr超能文献

Gga-miR-205a通过靶向CDH11影响成肌细胞的增殖和分化。

Gga-miR-205a Affecting Myoblast Proliferation and Differentiation by Targeting CDH11.

作者信息

Wang Zhijun, Ouyang Hongjia, Chen Xiaolan, Yu Jiao, Abdalla Bahareldin A, Chen Biao, Nie Qinghua

机构信息

Department of Animal Genetics, Breeding and Reproduction, College of Animal Science, South China Agricultural University, Guangzhou, China.

Guangdong Provincial Key Lab of Agro-Animal Genomics and Molecular Breeding and Key Laboratory of Chicken Genetics, Breeding and Reproduction, Ministry of Agriculture, Guangzhou, China.

出版信息

Front Genet. 2018 Oct 9;9:414. doi: 10.3389/fgene.2018.00414. eCollection 2018.

Abstract

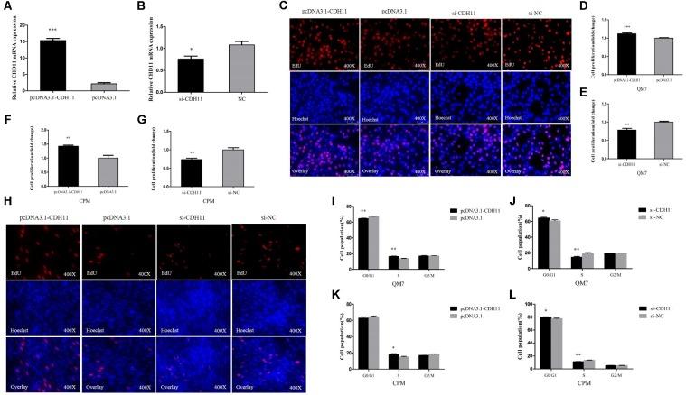
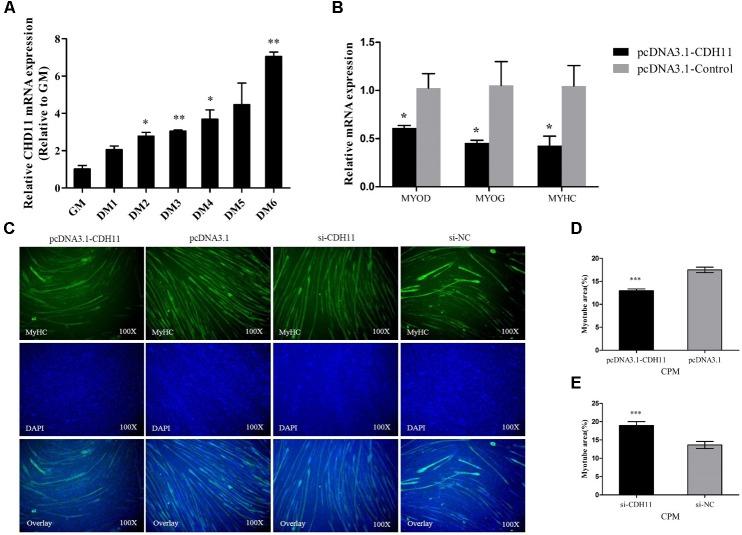
Non-coding RNAs especially miRNAs have been found to play important roles during skeletal muscle development. Our previous RNA-Seq performed on breast muscle tissue from 7 weeks old Recessive White Rock and Xinhua Chicken and leg muscle tissue from female Xinghua Chicken at three development time points (11 embryo age, 16 embryo age, and 1 day post hatch) (accession number GSE62971 and GSE89355, respectively) showed that miR-205a and were differentially expressed genes. In this study, we found that overexpression of significantly facilitated Quail muscle clone (QM7) and chicken primary myoblast (CPM) proliferation and hampered CPM differentiation. MiR-205a can directly binding to the 3'UTR of CDH11 and the overexpression of miR-205a could inhibit both cell lines (QM7) and CPM proliferation, at the meantime promote the differentiation of myoblasts. The Dual-Luciferase Reporter Assay results and qRT-PCR results showed that myogenin (MyoG) could regulate the expression of miR-205a by binding to the active region of miR-205a. Altogether our data suggest that MyoG could stimulate miR-205a expression to suppress CDH11, which promotes myoblasts proliferation while represses the differentiation.

摘要

非编码RNA尤其是微小RNA(miRNAs)已被发现于骨骼肌发育过程中发挥重要作用。我们之前对7周龄隐性白洛克鸡和新华鸡的胸肌组织以及雌性杏花鸡在三个发育时间点(胚胎期11天、胚胎期16天和出壳后1天)的腿肌组织进行RNA测序(登录号分别为GSE62971和GSE89355),结果显示miR-205a是差异表达基因。在本研究中,我们发现[此处原文缺失具体基因名称]的过表达显著促进鹌鹑肌肉克隆细胞(QM7)和鸡原代成肌细胞(CPM)的增殖,并阻碍CPM的分化。miR-205a可直接结合CDH11的3'非翻译区(3'UTR),miR-205a的过表达可抑制两种细胞系(QM7)和CPM的增殖,同时促进成肌细胞的分化。双荧光素酶报告基因检测结果和qRT-PCR结果表明,肌细胞生成素(MyoG)可通过结合miR-205a的活性区域来调节其表达。总之,我们的数据表明,MyoG可刺激miR-205a的表达以抑制CDH11,从而促进成肌细胞增殖,同时抑制其分化。

https://cdn.ncbi.nlm.nih.gov/pmc/blobs/6eac/6189278/ce40c7cb894b/fgene-09-00414-g001.jpg

文献AI研究员

20分钟写一篇综述,助力文献阅读效率提升50倍。

立即体验

用中文搜PubMed

大模型驱动的PubMed中文搜索引擎

马上搜索

文档翻译

学术文献翻译模型,支持多种主流文档格式。

立即体验