Suppr超能文献

费希尔大鼠在严重肺动脉高压时表现出适应性不良的结构和分子右心室重构:一种易患右心衰竭的遗传性模型。

Fischer rats exhibit maladaptive structural and molecular right ventricular remodelling in severe pulmonary hypertension: a genetically prone model for right heart failure.

机构信息

Sinclair Centre for Regenerative Medicine, Regenerative Medicine Program, Ottawa Hospital Research Institute, 501 Smyth Road, Ottawa, Ontario, Canada.

Department of Cellular and Molecular Medicine, Faculty of Medicine, University of Ottawa, 451 Smyth Road, Ottawa, Ontario, Canada.

出版信息

Cardiovasc Res. 2019 Mar 15;115(4):788-799. doi: 10.1093/cvr/cvy258.

Abstract

AIMS

The ability of the right ventricle (RV) to adapt to increased afterload is the major determinant of survival in patients with pulmonary hypertension (PH). In this study, we explored the effect of genetic background on RV adaptation and survival in a rat model of severe pulmonary arterial hypertension (PAH).

METHODS AND RESULTS

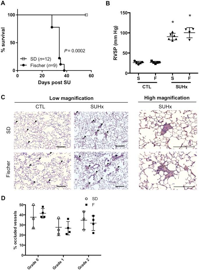
PH was induced by a single injection of SU5416 (SU) in age-matched Sprague Dawley (SD) or Fischer rats, followed by a 3-week exposure to chronic hypoxia (SUHx). SD and Fischer rats exhibited similar elevations in RV systolic pressure, number of occlusive pulmonary vascular lesions, and RV hypertrophy (RV/LV+S) in response to SUHx. However, no Fischer rats survived beyond 7 weeks compared with complete survival for SD rats. This high early mortality of Fischer rats was associated with significantly greater RV dilatation and reduced ejection fraction, cardiac output, and exercise capacity at 4 weeks post-SU. Moreover, microarray analysis revealed that over 300 genes were uniquely regulated in the RV in the severe PAH model in the Fischer compared with SD rats, mainly related to angiogenesis and vascular homoeostasis, fatty acid metabolism, and innate immunity. A focused polymerase chain reaction array confirmed down-regulation of angiogenic genes in the Fischer compared with SD RV. Furthermore, Fischer rats demonstrated significantly lower RV capillary density compared with SD rats in response to SUHx.

CONCLUSION

Fischer rats are prone to develop RV failure in response to increased afterload. Moreover, the high mortality in the SUHx model of severe PAH was caused by a failure of RV adaptation associated with lack of adequate microvascular angiogenesis, together with metabolic and immunological responses in the hypertrophied RV.

摘要

目的

右心室(RV)适应后负荷增加的能力是肺动脉高压(PH)患者生存的主要决定因素。在这项研究中,我们探讨了遗传背景对严重肺动脉高压(PAH)大鼠模型中 RV 适应和生存的影响。

方法和结果

通过单次注射 SU5416(SU)在年龄匹配的 Sprague Dawley(SD)或 Fischer 大鼠中诱导 PH,然后进行 3 周慢性低氧暴露(SUHx)。SD 和 Fischer 大鼠在 SUHx 后 RV 收缩压、闭塞性肺血管病变数量和 RV 肥厚(RV/LV+S)均有类似升高。然而,与 SD 大鼠完全存活相比,没有 Fischer 大鼠存活超过 7 周。Fischer 大鼠的这种高早期死亡率与 4 周后 RV 扩张和射血分数、心输出量和运动能力显著降低有关。此外,微阵列分析显示,与 SD 大鼠相比,在 Fischer 大鼠严重 PAH 模型中,超过 300 个基因在 RV 中被特异性调控,主要与血管生成和血管稳态、脂肪酸代谢和固有免疫有关。聚合酶链反应(PCR)阵列的聚焦确认了 Fischer 大鼠 RV 中血管生成基因的下调。此外,与 SD 大鼠相比,Fischer 大鼠在 SUHx 后 RV 毛细血管密度明显降低。

结论

Fischer 大鼠在负荷增加时易发生 RV 衰竭。此外,严重 PAH 的 SUHx 模型中的高死亡率是由 RV 适应性不足引起的,与肥厚 RV 中缺乏足够的微血管生成、代谢和免疫反应有关。

https://cdn.ncbi.nlm.nih.gov/pmc/blobs/4ffb/6432055/ec79669f6b29/cvy258f1.jpg

文献AI研究员

20分钟写一篇综述,助力文献阅读效率提升50倍。

立即体验

用中文搜PubMed

大模型驱动的PubMed中文搜索引擎

马上搜索

文档翻译

学术文献翻译模型,支持多种主流文档格式。

立即体验