Suppr超能文献

转录因子 Foxp1 可维持胸腺外 Treg 细胞中 Foxp3 基因座的活性完整性。

The transcription factor Foxp1 preserves integrity of an active Foxp3 locus in extrathymic Treg cells.

机构信息

Academy of Immunology and Microbiology, Institute for Basic Science (IBS), Pohang, 37673, Republic of Korea.

Division of Integrative Biosciences and Biotechnology, Pohang University of Science and Technology, Pohang, 37673, Republic of Korea.

出版信息

Nat Commun. 2018 Oct 26;9(1):4473. doi: 10.1038/s41467-018-07018-y.

Abstract

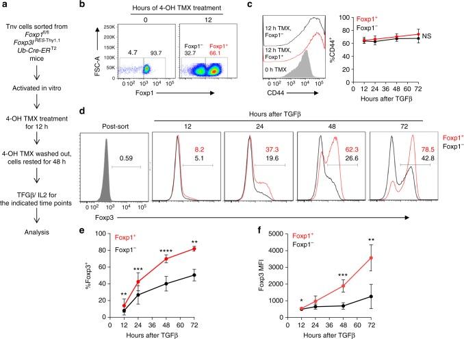
Regulatory T (Treg) cells, which are broadly classified as thymically derived (tTreg) or extrathymically induced (iTreg), suppress immune responses and display stringent dependence to the transcription factor Foxp3. However precise understanding of molecular events that promote and preserve Foxp3 expression in Treg cells is still evolving. Here we show that Foxp1, a forkhead transcription factor and a sibling family member of Foxp3, is essential for sustaining optimal expression of Foxp3 specifically in iTreg cells. Deletion of Foxp1 renders iTreg cells to gradually lose Foxp3, resulting in dramatically reduced Nrp1Helios iTreg compartment as well as augmented intestinal inflammation in aged mice. Our finding underscores a mechanistic module in which evolutionarily related transcription factors establish a molecular program to ensure efficient immune homeostasis. Furthermore, it provides a novel target that can be potentially modulated to exclusively reinforce iTreg stability keeping their thymic counterpart unperturbed.

摘要

调节性 T(Treg)细胞可广泛分为胸腺来源(tTreg)或外周诱导(iTreg),其抑制免疫反应,并对转录因子 Foxp3 表现出严格的依赖性。然而,对于促进和维持 Treg 细胞中 Foxp3 表达的分子事件的精确理解仍在不断发展。在这里,我们表明 Foxp1,一种叉头转录因子和 Foxp3 的兄弟姐妹家族成员,对于维持 iTreg 细胞中 Foxp3 的最佳表达是必不可少的。Foxp1 的缺失使 iTreg 细胞逐渐失去 Foxp3,导致 Nrp1Helios iTreg 区室显著减少,以及老年小鼠肠道炎症明显加重。我们的发现强调了一个机制模块,其中进化上相关的转录因子建立了一个分子程序,以确保有效的免疫稳态。此外,它提供了一个新的潜在靶点,可以通过专门增强 iTreg 的稳定性来调节,而不干扰其胸腺对应物。

https://cdn.ncbi.nlm.nih.gov/pmc/blobs/2b56/6203760/690ad5df71ed/41467_2018_7018_Fig1_HTML.jpg

文献检索

告别复杂PubMed语法,用中文像聊天一样搜索,搜遍4000万医学文献。AI智能推荐,让科研检索更轻松。

立即免费搜索

文件翻译

保留排版,准确专业,支持PDF/Word/PPT等文件格式,支持 12+语言互译。

免费翻译文档

深度研究

AI帮你快速写综述,25分钟生成高质量综述,智能提取关键信息,辅助科研写作。

立即免费体验