1 Division of Cardiothoracic Surgery Department of Surgery Carlyle Fraser Heart Center Emory University School of Medicine Atlanta GA.
2 Department of Cardiology Nagoya University Graduate School of Medicine Nagoya Japan.
J Am Heart Assoc. 2018 Oct 2;7(19):e009565. doi: 10.1161/JAHA.118.009565.
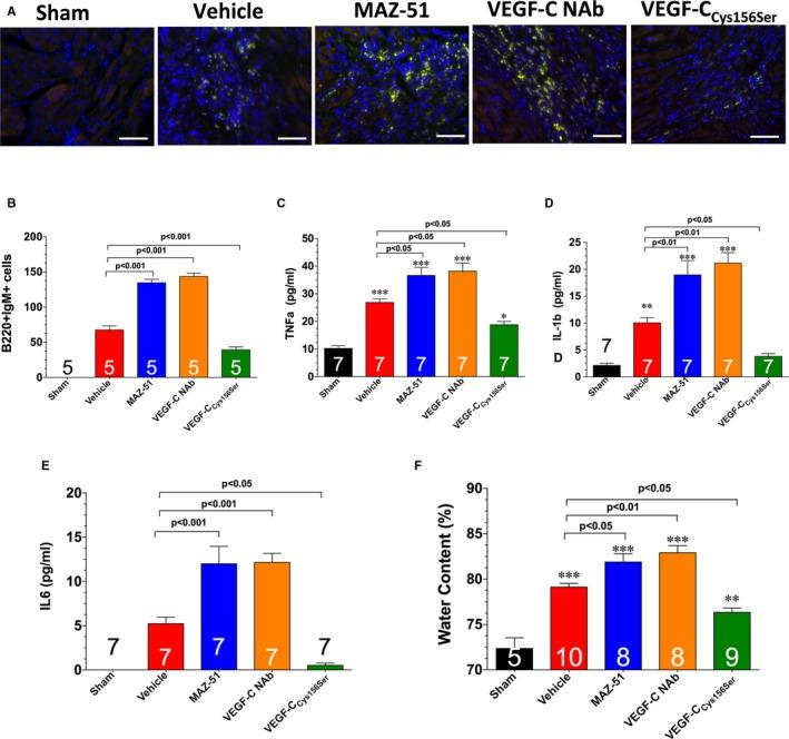
Background Lymphatic vessels interconnect with blood vessels to form an elaborate system that aids in the control of tissue pressure and edema formation. Although the lymphatic system has been known to exist in a heart, little is known about the role the cardiac lymphatic system plays in the development of heart failure. Methods and Results Mice (C57 BL /6J, male, 8 to 12 weeks of age) were subjected to either myocardial ischemia or myocardial ischemia and reperfusion for up to 28 days. Analysis revealed that both models increased the protein expression of vascular endothelial growth factor C and VEGF receptor 3 starting at 1 day after the onset of injury, whereas a significant increase in lymphatic vessel density was observed starting at 3 days. Further studies aimed to determine the consequences of inhibiting the endogenous lymphangiogenesis response on the development of heart failure. Using 2 different pharmacological approaches, we found that inhibiting VEGF receptor 3 with MAZ -51 and blocking endogenous vascular endothelial growth factor C with a neutralizing antibody blunted the increase in lymphatic vessel density, blunted lymphatic transport, increased inflammation, increased edema, and increased cardiac dysfunction. Subsequent studies revealed that augmentation of the endogenous lymphangiogenesis response with vascular endothelial growth factor C treatment reduced inflammation, reduced edema, and improved cardiac dysfunction. Conclusions These results suggest that the endogenous lymphangiogenesis response plays an adaptive role in the development of ischemic-induced heart failure and supports the emerging concept that therapeutic lymphangiogenesis is a promising new approach for the treatment of cardiovascular disease.
淋巴管与血管相互连接,形成一个复杂的系统,有助于控制组织压力和水肿的形成。尽管人们已经知道心脏中存在淋巴管系统,但对于心脏淋巴管系统在心力衰竭发展中的作用知之甚少。
将雄性 8 至 12 周龄 C57BL/6J 小鼠进行心肌缺血或心肌缺血再灌注处理,最长达 28 天。分析表明,两种模型在损伤后第 1 天开始增加血管内皮生长因子 C 和 VEGF 受体 3 的蛋白表达,而淋巴管密度的显著增加则从第 3 天开始观察到。进一步的研究旨在确定抑制内源性淋巴管生成反应对心力衰竭发展的影响。我们使用 2 种不同的药理学方法发现,用 MAZ-51 抑制 VEGF 受体 3 和用中和抗体阻断内源性血管内皮生长因子 C ,均减弱了淋巴管密度的增加、淋巴管转运的减弱、炎症的增加、水肿的增加和心功能障碍的增加。随后的研究表明,血管内皮生长因子 C 治疗增强内源性淋巴管生成反应可减少炎症、减少水肿并改善心功能障碍。
这些结果表明,内源性淋巴管生成反应在缺血性诱导的心力衰竭发展中起着适应性作用,并支持治疗性淋巴管生成是治疗心血管疾病的一种有前途的新方法的新兴概念。