• 文献检索
  • 文档翻译
  • 深度研究
  • 学术资讯
  • Suppr Zotero 插件Zotero 插件
  • 邀请有礼
  • 套餐&价格
  • 历史记录
应用&插件
Suppr Zotero 插件Zotero 插件浏览器插件Mac 客户端Windows 客户端微信小程序
定价
高级版会员购买积分包购买API积分包
服务
文献检索文档翻译深度研究API 文档MCP 服务
关于我们
关于 Suppr公司介绍联系我们用户协议隐私条款
关注我们

Suppr 超能文献

核心技术专利:CN118964589B侵权必究
粤ICP备2023148730 号-1Suppr @ 2026

文献检索

告别复杂PubMed语法,用中文像聊天一样搜索,搜遍4000万医学文献。AI智能推荐,让科研检索更轻松。

立即免费搜索

文件翻译

保留排版,准确专业,支持PDF/Word/PPT等文件格式,支持 12+语言互译。

免费翻译文档

深度研究

AI帮你快速写综述,25分钟生成高质量综述,智能提取关键信息,辅助科研写作。

立即免费体验

VEGF-C/VEGFR-3 轴通过调节淋巴管生成来防止压力超负荷引起的心脏功能障碍。

VEGF-C/VEGFR-3 axis protects against pressure-overload induced cardiac dysfunction through regulation of lymphangiogenesis.

机构信息

Department of Cardiology, Institute of Cardiovascular Diseases, First Affiliated Hospital of Dalian Medical University, Dalian, China.

Department of Emergency Medicine, Beijing Key Laboratory of Cardiopulmonary Cerebral Resuscitation, Beijing Chaoyang Hospital, Capital Medical University, Beijing, China.

出版信息

Clin Transl Med. 2021 Mar;11(3):e374. doi: 10.1002/ctm2.374.

DOI:10.1002/ctm2.374
PMID:33783987
原文链接:https://pmc.ncbi.nlm.nih.gov/articles/PMC7989711/
Abstract

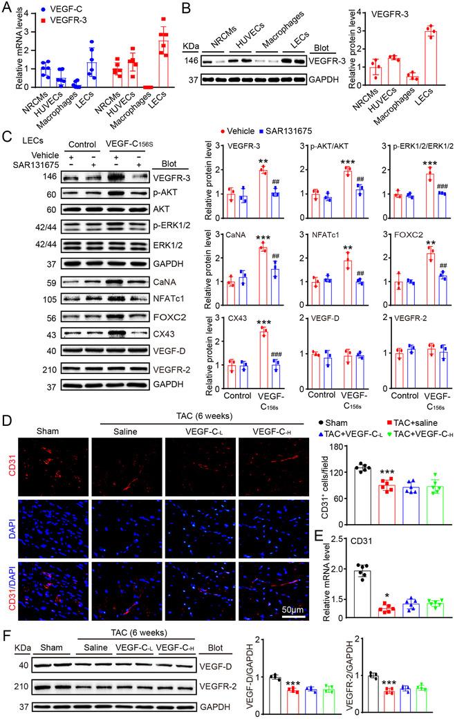
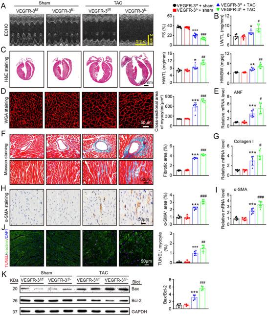
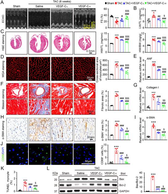
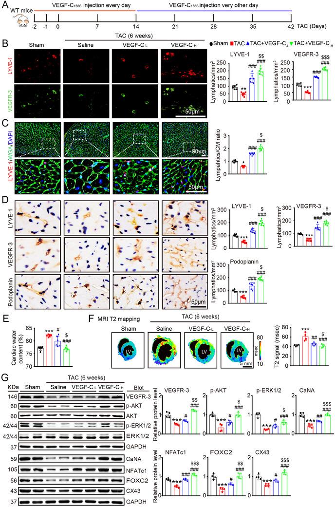
Prolonged pressure overload triggers cardiac hypertrophy and frequently leads to heart failure (HF). Vascular endothelial growth factor-C (VEGF-C) and its receptor VEGFR-3 are components of the central pathway for lymphatic vessel growth (also known as lymphangiogenesis), which has crucial functions in the maintenance of tissue fluid balance and myocardial function after ischemic injury. However, the roles of this pathway in the development of cardiac hypertrophy and dysfunction during pressure overload remain largely unknown. Eight- to 10-week-old male wild-type (WT) mice, VEGFR-3 knockdown (VEGFR-3 ) mice, and their WT littermates (VEGFR-3 ) were subjected to pressure overload induced by transverse aortic constriction (TAC) for 1-6 weeks. We found that cardiac lymphangiogenesis and the protein expression of VEGF-C and VEGFR-3 were upregulated in the early stage of cardiac hypertrophy but were markedly reduced in failing hearts. Moreover, TAC for 6 weeks significantly reduced cardiac lymphangiogenesis by inhibiting activation of VEGFR-3-mediated signals (AKT/ERK1/2, calcineurin A/NFATc1/FOXc2, and CX43), leading to increased cardiac edema, hypertrophy, fibrosis, apoptosis, inflammation, and dysfunction. These effects were further aggravated in VEGFR-3 mice and were dose-dependently attenuated by delivery of recombinant VEGF-C in WT mice. VEGF-C administration also reversed pre-established cardiac dysfunction induced by sustained pressure overload. Thus, these results demonstrate, for the first time, that activation of the VEGF-C-VEGFR-3 axis exerts a protective effect during the transition from cardiac hypertrophy to HF and highlight selective stimulation of cardiac lymphangiogenesis as a potential new therapeutic approach for hypertrophic heart diseases.

摘要

长期的压力超负荷会引发心肌肥厚,并经常导致心力衰竭(HF)。血管内皮生长因子-C(VEGF-C)及其受体 VEGFR-3 是淋巴管生长(也称为淋巴管生成)的核心途径的组成部分,在缺血性损伤后组织液平衡和心肌功能的维持中具有至关重要的作用。然而,该途径在压力超负荷引起的心肌肥厚和功能障碍发展中的作用在很大程度上仍然未知。8-10 周龄的雄性野生型(WT)小鼠、VEGFR-3 敲低(VEGFR-3 -/-)小鼠及其 WT 同窝仔鼠(WT)接受了主动脉缩窄(TAC)诱导的压力超负荷 1-6 周。我们发现,在心肌肥厚的早期阶段,心脏淋巴管生成和 VEGF-C 及 VEGFR-3 的蛋白表达上调,但在心力衰竭时明显减少。此外,TAC 持续 6 周显著减少了心脏淋巴管生成,抑制了 VEGFR-3 介导的信号(AKT/ERK1/2、钙调神经磷酸酶 A/NFATc1/FOXc2 和 CX43)的激活,导致心脏水肿、肥大、纤维化、凋亡、炎症和功能障碍增加。在 VEGFR-3 小鼠中,这些作用进一步加重,并在 WT 小鼠中通过给予重组 VEGF-C 呈剂量依赖性减轻。VEGF-C 给药还逆转了持续压力超负荷引起的预先建立的心脏功能障碍。因此,这些结果首次表明,VEGF-C-VEGFR-3 轴的激活在从心肌肥厚向 HF 的转变过程中发挥保护作用,并强调选择性刺激心脏淋巴管生成作为治疗肥厚性心脏病的一种潜在新方法。

https://cdn.ncbi.nlm.nih.gov/pmc/blobs/0d48/7989711/54866130f1c7/CTM2-11-e374-g009.jpg
https://cdn.ncbi.nlm.nih.gov/pmc/blobs/0d48/7989711/9fcfaab86c50/CTM2-11-e374-g004.jpg
https://cdn.ncbi.nlm.nih.gov/pmc/blobs/0d48/7989711/40f9c91c0317/CTM2-11-e374-g005.jpg
https://cdn.ncbi.nlm.nih.gov/pmc/blobs/0d48/7989711/387a0d46e6cc/CTM2-11-e374-g008.jpg
https://cdn.ncbi.nlm.nih.gov/pmc/blobs/0d48/7989711/11ac7e6621cf/CTM2-11-e374-g002.jpg
https://cdn.ncbi.nlm.nih.gov/pmc/blobs/0d48/7989711/1b8abb143741/CTM2-11-e374-g001.jpg
https://cdn.ncbi.nlm.nih.gov/pmc/blobs/0d48/7989711/b291998a1838/CTM2-11-e374-g006.jpg
https://cdn.ncbi.nlm.nih.gov/pmc/blobs/0d48/7989711/bc2921885689/CTM2-11-e374-g007.jpg
https://cdn.ncbi.nlm.nih.gov/pmc/blobs/0d48/7989711/b6af720d055c/CTM2-11-e374-g010.jpg
https://cdn.ncbi.nlm.nih.gov/pmc/blobs/0d48/7989711/54866130f1c7/CTM2-11-e374-g009.jpg
https://cdn.ncbi.nlm.nih.gov/pmc/blobs/0d48/7989711/9fcfaab86c50/CTM2-11-e374-g004.jpg
https://cdn.ncbi.nlm.nih.gov/pmc/blobs/0d48/7989711/40f9c91c0317/CTM2-11-e374-g005.jpg
https://cdn.ncbi.nlm.nih.gov/pmc/blobs/0d48/7989711/387a0d46e6cc/CTM2-11-e374-g008.jpg
https://cdn.ncbi.nlm.nih.gov/pmc/blobs/0d48/7989711/11ac7e6621cf/CTM2-11-e374-g002.jpg
https://cdn.ncbi.nlm.nih.gov/pmc/blobs/0d48/7989711/1b8abb143741/CTM2-11-e374-g001.jpg
https://cdn.ncbi.nlm.nih.gov/pmc/blobs/0d48/7989711/b291998a1838/CTM2-11-e374-g006.jpg
https://cdn.ncbi.nlm.nih.gov/pmc/blobs/0d48/7989711/bc2921885689/CTM2-11-e374-g007.jpg
https://cdn.ncbi.nlm.nih.gov/pmc/blobs/0d48/7989711/b6af720d055c/CTM2-11-e374-g010.jpg
https://cdn.ncbi.nlm.nih.gov/pmc/blobs/0d48/7989711/54866130f1c7/CTM2-11-e374-g009.jpg

相似文献

1
VEGF-C/VEGFR-3 axis protects against pressure-overload induced cardiac dysfunction through regulation of lymphangiogenesis.VEGF-C/VEGFR-3 轴通过调节淋巴管生成来防止压力超负荷引起的心脏功能障碍。
Clin Transl Med. 2021 Mar;11(3):e374. doi: 10.1002/ctm2.374.
2
Angiotensin II Induces Cardiac Edema and Hypertrophic Remodeling through Lymphatic-Dependent Mechanisms.血管紧张素 II 通过淋巴依赖性机制诱导心脏水肿和肥大重塑。
Oxid Med Cell Longev. 2022 Feb 18;2022:5044046. doi: 10.1155/2022/5044046. eCollection 2022.
3
The tyrosine kinase inhibitor cediranib blocks ligand-induced vascular endothelial growth factor receptor-3 activity and lymphangiogenesis.酪氨酸激酶抑制剂西地尼布可阻断配体诱导的血管内皮生长因子受体-3活性及淋巴管生成。
Cancer Res. 2008 Jun 15;68(12):4754-62. doi: 10.1158/0008-5472.CAN-07-5809.
4
Activation of the VEGFR-3 pathway by VEGF-C attenuates UVB-induced edema formation and skin inflammation by promoting lymphangiogenesis.VEGF-C激活VEGFR-3信号通路,通过促进淋巴管生成减轻紫外线B诱导的水肿形成和皮肤炎症。
J Invest Dermatol. 2009 May;129(5):1292-8. doi: 10.1038/jid.2008.351. Epub 2008 Nov 13.
5
Promoting inflammatory lymphangiogenesis by vascular endothelial growth factor-C (VEGF-C) aggravated intestinal inflammation in mice with experimental acute colitis.血管内皮生长因子-C(VEGF-C)促进炎性淋巴管生成加重了实验性急性结肠炎小鼠的肠道炎症。
Braz J Med Biol Res. 2016;49(5):e4738. doi: 10.1590/1414-431X20154738. Epub 2016 Apr 8.
6
Regulation and impact of cardiac lymphangiogenesis in pressure-overload-induced heart failure.压力超负荷诱导心力衰竭中心脏淋巴管生成的调节及其影响。
Cardiovasc Res. 2023 Mar 31;119(2):492-505. doi: 10.1093/cvr/cvac086.
7
Sunitinib inhibits lymphatic endothelial cell functions and lymph node metastasis in a breast cancer model through inhibition of vascular endothelial growth factor receptor 3.舒尼替尼通过抑制血管内皮生长因子受体 3 抑制乳腺癌模型中的淋巴管内皮细胞功能和淋巴结转移。
Breast Cancer Res. 2011 Jun 21;13(3):R66. doi: 10.1186/bcr2903.
8
Lymphangiogenesis-independent resolution of experimental edema.淋巴管生成无关的实验性水肿消退。
Am J Physiol Heart Circ Physiol. 2010 Jul;299(1):H46-54. doi: 10.1152/ajpheart.00008.2010. Epub 2010 Mar 5.
9
Lymphatic and Immune Cell Cross-Talk Regulates Cardiac Recovery After Experimental Myocardial Infarction.淋巴和免疫细胞相互作用调控实验性心肌梗死后的心脏恢复。
Arterioscler Thromb Vasc Biol. 2020 Jul;40(7):1722-1737. doi: 10.1161/ATVBAHA.120.314370. Epub 2020 May 14.
10
Enhancement of cardiac lymphangiogenesis by transplantation of CD34VEGFR-3 endothelial progenitor cells and sustained release of VEGF-C.移植 CD34VEGFR-3 内皮祖细胞和持续释放 VEGF-C 增强心脏淋巴管生成。
Basic Res Cardiol. 2019 Oct 6;114(6):43. doi: 10.1007/s00395-019-0752-z.

引用本文的文献

1
Plasma levels of the lymphangiogenic factors VEGF-C, VEGF-D, and CXCL-12 are elevated in advanced diabetic nephropathy.在晚期糖尿病肾病中,淋巴管生成因子VEGF-C、VEGF-D和CXCL-12的血浆水平升高。
Ren Fail. 2025 Dec;47(1):2536196. doi: 10.1080/0886022X.2025.2536196. Epub 2025 Aug 7.
2
Deficiency of synaptotagmin-1 aggravates pressure overload-induced cardiac hypertrophy and dysfunction via the p38 MAPK signaling pathway in mice.突触结合蛋白-1的缺乏通过p38丝裂原活化蛋白激酶信号通路加重小鼠压力超负荷诱导的心脏肥大和功能障碍。
Hum Cell. 2025 Apr 25;38(3):96. doi: 10.1007/s13577-025-01220-z.
3
Electroacupuncture Combined with Press Needles Alleviates Simple Obesity via VEGF-C/VEGFR-3/PI3K/AKT Signaling Pathway.

本文引用的文献

1
Lymphangiogenic therapy prevents cardiac dysfunction by ameliorating inflammation and hypertension.淋巴管生成治疗通过改善炎症和高血压来预防心脏功能障碍。
Elife. 2020 Nov 17;9:e58376. doi: 10.7554/eLife.58376.
2
Angiotensin II Stimulates the Proliferation and Migration of Lymphatic Endothelial Cells Through Angiotensin Type 1 Receptors.血管紧张素II通过1型血管紧张素受体刺激淋巴管内皮细胞的增殖和迁移。
Front Physiol. 2020 Sep 8;11:560170. doi: 10.3389/fphys.2020.560170. eCollection 2020.
3
A dual role for Tbx1 in cardiac lymphangiogenesis through genetic interaction with Vegfr3.
电针结合揿针通过VEGF-C/VEGFR-3/PI3K/AKT信号通路减轻单纯性肥胖
Obes Facts. 2025 Mar 19:1-16. doi: 10.1159/000545330.
4
Regulation of VEGFR3 signaling in lymphatic endothelial cells.淋巴管内皮细胞中VEGFR3信号通路的调控
Front Cell Dev Biol. 2025 Feb 13;13:1527971. doi: 10.3389/fcell.2025.1527971. eCollection 2025.
5
Evolocumab attenuates myocardial ischemia/reperfusion injury by blocking PCSK9/LIAS-mediated cuproptosis of cardiomyocytes.依洛尤单抗通过阻断PCSK9/LIAS介导的心肌细胞铜死亡来减轻心肌缺血/再灌注损伤。
Basic Res Cardiol. 2025 Apr;120(2):301-320. doi: 10.1007/s00395-025-01100-5. Epub 2025 Feb 11.
6
Targeting glycolytic reprogramming by tsRNA-0032 for treating pathological lymphangiogenesis.通过tsRNA-0032靶向糖酵解重编程以治疗病理性淋巴管生成。
Cell Death Dis. 2025 Jan 28;16(1):51. doi: 10.1038/s41419-025-07366-w.
7
Extracellular vesicles derived from creeping fat stem cells promote lymphatic function and restrain inflammation of Crohn's disease.源自爬行脂肪干细胞的细胞外囊泡可促进淋巴功能并抑制克罗恩病炎症。
Clin Transl Med. 2024 Dec;14(12):e70086. doi: 10.1002/ctm2.70086.
8
Disease-Specific Alteration of Cardiac Lymphatics: A Review from Animal Disease Models to Clinics.心脏淋巴管疾病特异性改变:从动物疾病模型到临床的综述。
Int J Mol Sci. 2024 Oct 3;25(19):10656. doi: 10.3390/ijms251910656.
9
Role and Mechanism of Lamellar Derived Growth Factor /AKT Pathway in Ventricular Remodeling Induced by Pressure Overload.板层衍生生长因子/AKT通路在压力超负荷诱导的心室重构中的作用及机制
Cell Biochem Biophys. 2025 Mar;83(1):989-997. doi: 10.1007/s12013-024-01531-2. Epub 2024 Sep 21.
10
Tertiary lymphoid structures in diseases: immune mechanisms and therapeutic advances.疾病中的三级淋巴结构:免疫机制与治疗进展。
Signal Transduct Target Ther. 2024 Aug 28;9(1):225. doi: 10.1038/s41392-024-01947-5.
Tbx1 通过与 Vegfr3 的遗传相互作用在心脏淋巴管生成中发挥双重作用。
FASEB J. 2020 Nov;34(11):15062-15079. doi: 10.1096/fj.201902202R. Epub 2020 Sep 20.
4
Lymphatic and Immune Cell Cross-Talk Regulates Cardiac Recovery After Experimental Myocardial Infarction.淋巴和免疫细胞相互作用调控实验性心肌梗死后的心脏恢复。
Arterioscler Thromb Vasc Biol. 2020 Jul;40(7):1722-1737. doi: 10.1161/ATVBAHA.120.314370. Epub 2020 May 14.
5
Vegfc/d-dependent regulation of the lymphatic vasculature during cardiac regeneration is influenced by injury context.心脏再生过程中淋巴管系统的Vegfc/d依赖性调节受损伤背景的影响。
NPJ Regen Med. 2019 Aug 22;4:18. doi: 10.1038/s41536-019-0079-2. eCollection 2019.
6
Lymphatic system identification, pathophysiology and therapy in the cardiovascular diseases.淋巴系统在心血管疾病中的鉴定、病理生理学和治疗。
J Mol Cell Cardiol. 2019 Aug;133:99-111. doi: 10.1016/j.yjmcc.2019.06.002. Epub 2019 Jun 7.
7
Adrenomedullin Induces Cardiac Lymphangiogenesis After Myocardial Infarction and Regulates Cardiac Edema Via Connexin 43.肾上腺髓质素在心肌梗死后诱导心脏淋巴管生成,并通过连接蛋白 43 调节心脏水肿。
Circ Res. 2019 Jan 4;124(1):101-113. doi: 10.1161/CIRCRESAHA.118.313835.
8
Downregulation of VEGFR3 signaling alters cardiac lymphatic vessel organization and leads to a higher mortality after acute myocardial infarction.下调 VEGFR3 信号会改变心脏淋巴管的组织,导致急性心肌梗死后的死亡率升高。
Sci Rep. 2018 Nov 12;8(1):16709. doi: 10.1038/s41598-018-34770-4.
9
Resveratrol as a new inhibitor of immunoproteasome prevents PTEN degradation and attenuates cardiac hypertrophy after pressure overload.白藜芦醇作为一种新型的免疫蛋白酶体抑制剂,可防止压力超负荷后 PTEN 的降解,从而减轻心肌肥厚。
Redox Biol. 2019 Jan;20:390-401. doi: 10.1016/j.redox.2018.10.021. Epub 2018 Nov 1.
10
Impact of Lymphangiogenesis on Cardiac Remodeling After Ischemia and Reperfusion Injury.缺血再灌注损伤后淋巴管生成对心脏重构的影响。
J Am Heart Assoc. 2018 Oct 2;7(19):e009565. doi: 10.1161/JAHA.118.009565.