• 文献检索
  • 文档翻译
  • 深度研究
  • 学术资讯
  • Suppr Zotero 插件Zotero 插件
  • 邀请有礼
  • 套餐&价格
  • 历史记录
应用&插件
Suppr Zotero 插件Zotero 插件浏览器插件Mac 客户端Windows 客户端微信小程序
定价
高级版会员购买积分包购买API积分包
服务
文献检索文档翻译深度研究API 文档MCP 服务
关于我们
关于 Suppr公司介绍联系我们用户协议隐私条款
关注我们

Suppr 超能文献

核心技术专利:CN118964589B侵权必究
粤ICP备2023148730 号-1Suppr @ 2026

文献检索

告别复杂PubMed语法,用中文像聊天一样搜索,搜遍4000万医学文献。AI智能推荐,让科研检索更轻松。

立即免费搜索

文件翻译

保留排版,准确专业,支持PDF/Word/PPT等文件格式,支持 12+语言互译。

免费翻译文档

深度研究

AI帮你快速写综述,25分钟生成高质量综述,智能提取关键信息,辅助科研写作。

立即免费体验

OGT 表达受抑制可抑制膀胱癌细胞增殖,诱导细胞凋亡。

Suppressed OGT expression inhibits cell proliferation while inducing cell apoptosis in bladder cancer.

机构信息

Department of Urology, Shanghai Tenth People's Hospital, Tongji University, School of Medicine, Shanghai, 200072, China.

Department of pathology, Shanghai Tenth People's Hospital, Tongji University, School of Medicine, Shanghai, 200072, China.

出版信息

BMC Cancer. 2018 Nov 20;18(1):1141. doi: 10.1186/s12885-018-5033-y.

DOI:10.1186/s12885-018-5033-y
PMID:30453909
原文链接:https://pmc.ncbi.nlm.nih.gov/articles/PMC6245611/
Abstract

BACKGROUND

This study aimed to explore hyper-O-linked N-acetylglucosaminylation (O-GlcNAcylation) with an elevation of the expression of O-linked-β-N-acetylglucosamine transferase (OGT) in human bladder cancer.

METHODS

Immunohistochemical staining for OGT and O-GlcNAcylation was performed in 20 paired human bladder cancer and adjacent normal tissues, as well as in human bladder cancer tissue microarrays (N = 169). The expression level of OGT and O-GlcNAcylation in cell lines were detected using the Western blot analysis. The effects of O-GlcNAcylation on the cell proliferation of bladder cancer were detected using 3-(4,5-dimethylthiazol-2-yl)-2,5-diphenyltetrazolium bromide (MTT) and clone formation assays. Cell apoptosis and cell cycle analysis were detected using flow cytometry. The autophagy of bladder cancer cells was investigated using the Western blot analysis, and GFP-LC3 plasmid was used to detect the autophagic flux. MTT assay was performed to detect the sensitivity of bladder cancer cells to cisplatin after OGT knockdown.

RESULTS

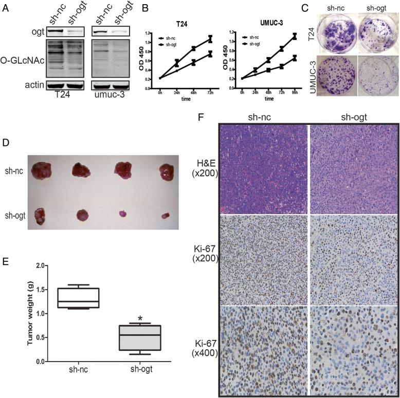
The expression of OGT and the O-GlcNAcylation were upregulated in bladder cancer tissues and cell lines. O-GlcNAcylation and OGT were observed in nucleus and cytoplasm and found to be higher in muscle-invasive bladder cancer (MIBC) than in non-muscle-invasive bladder cancer (NMIBC). Reducing hyper-O-GlcNAcylation by OGT knockdown inhibited the proliferation of bladder cancer cells in vitro and xenograft tumor growth in vivo, triggered apoptosis, as well as led to cell cycle arrest. It also increased autophagy in bladder cancer cells. This study demonstrated increased autophagy pro-survival, but not pro-death. Reducing hyper-O-GlcNAcylation by OGT knockdown facilitated the chemosensitivity of bladder cancer cells to cis-platinum.

CONCLUSIONS

The data indicated that hyper-O-GlcNAcylation enhanced oncogenic phenotypes and was involved in DNA damage response in bladder cancer.

摘要

背景

本研究旨在探讨人膀胱癌中高表达 O-连接-β-N-乙酰氨基葡萄糖转移酶(OGT)导致的高-O-连接-N-乙酰氨基葡萄糖化(O-GlcNAcylation)。

方法

对 20 对人膀胱癌及相邻正常组织和人膀胱癌组织微阵列(N=169)进行 OGT 和 O-GlcNAcylation 的免疫组织化学染色。采用 Western blot 分析检测细胞系中 OGT 和 O-GlcNAcylation 的表达水平。采用 3-(4,5-二甲基噻唑-2-基)-2,5-二苯基四氮唑溴盐(MTT)和克隆形成实验检测 O-GlcNAcylation 对膀胱癌细胞增殖的影响。采用流式细胞术检测细胞凋亡和细胞周期。采用 Western blot 分析检测膀胱癌细胞自噬,并用 GFP-LC3 质粒检测自噬流。采用 MTT 检测 OGT 敲低后膀胱癌细胞对顺铂的敏感性。

结果

OGT 和 O-GlcNAcylation 的表达在膀胱癌组织和细胞系中上调。OGT 和 O-GlcNAcylation 在膀胱癌组织中观察到核内和细胞质内表达,且在肌层浸润性膀胱癌(MIBC)中高于非肌层浸润性膀胱癌(NMIBC)。OGT 敲低可降低高 O-GlcNAcylation,从而抑制膀胱癌细胞的体外增殖和体内异种移植肿瘤生长,引发细胞凋亡,并导致细胞周期停滞。它还增加了膀胱癌细胞中的自噬。本研究表明,增加自噬可促进膀胱癌细胞的存活,但不会促进其死亡。OGT 敲低降低高 O-GlcNAcylation 可提高膀胱癌细胞对顺铂的化疗敏感性。

结论

数据表明,高 O-GlcNAcylation 增强了膀胱癌的致癌表型,并参与了膀胱癌中的 DNA 损伤反应。

https://cdn.ncbi.nlm.nih.gov/pmc/blobs/2bcf/6245611/86e87602a710/12885_2018_5033_Fig6_HTML.jpg
https://cdn.ncbi.nlm.nih.gov/pmc/blobs/2bcf/6245611/4a5e7f55ffb4/12885_2018_5033_Fig1_HTML.jpg
https://cdn.ncbi.nlm.nih.gov/pmc/blobs/2bcf/6245611/eea98fe7a2bc/12885_2018_5033_Fig2_HTML.jpg
https://cdn.ncbi.nlm.nih.gov/pmc/blobs/2bcf/6245611/463ca6ae96d2/12885_2018_5033_Fig3_HTML.jpg
https://cdn.ncbi.nlm.nih.gov/pmc/blobs/2bcf/6245611/eb2916308e7d/12885_2018_5033_Fig4_HTML.jpg
https://cdn.ncbi.nlm.nih.gov/pmc/blobs/2bcf/6245611/67c7e6e4b5a7/12885_2018_5033_Fig5_HTML.jpg
https://cdn.ncbi.nlm.nih.gov/pmc/blobs/2bcf/6245611/86e87602a710/12885_2018_5033_Fig6_HTML.jpg
https://cdn.ncbi.nlm.nih.gov/pmc/blobs/2bcf/6245611/4a5e7f55ffb4/12885_2018_5033_Fig1_HTML.jpg
https://cdn.ncbi.nlm.nih.gov/pmc/blobs/2bcf/6245611/eea98fe7a2bc/12885_2018_5033_Fig2_HTML.jpg
https://cdn.ncbi.nlm.nih.gov/pmc/blobs/2bcf/6245611/463ca6ae96d2/12885_2018_5033_Fig3_HTML.jpg
https://cdn.ncbi.nlm.nih.gov/pmc/blobs/2bcf/6245611/eb2916308e7d/12885_2018_5033_Fig4_HTML.jpg
https://cdn.ncbi.nlm.nih.gov/pmc/blobs/2bcf/6245611/67c7e6e4b5a7/12885_2018_5033_Fig5_HTML.jpg
https://cdn.ncbi.nlm.nih.gov/pmc/blobs/2bcf/6245611/86e87602a710/12885_2018_5033_Fig6_HTML.jpg

相似文献

1
Suppressed OGT expression inhibits cell proliferation while inducing cell apoptosis in bladder cancer.OGT 表达受抑制可抑制膀胱癌细胞增殖,诱导细胞凋亡。
BMC Cancer. 2018 Nov 20;18(1):1141. doi: 10.1186/s12885-018-5033-y.
2
Elevated O-GlcNAcylation promotes gastric cancer cells proliferation by modulating cell cycle related proteins and ERK 1/2 signaling.O-连接的N-乙酰葡糖胺(O-GlcNAc)糖基化水平升高通过调节细胞周期相关蛋白和细胞外信号调节激酶1/2(ERK 1/2)信号通路促进胃癌细胞增殖。
Oncotarget. 2016 Sep 20;7(38):61390-61402. doi: 10.18632/oncotarget.11359.
3
O-GlcNAcylation promotes malignant phenotypes of bladder cancer cells.O-糖基化乙酰化促进膀胱癌细胞的恶性表型。
Neoplasma. 2020 Jul;67(4):880-888. doi: 10.4149/neo_2020_191006N1009. Epub 2020 Apr 16.
4
mTOR/MYC Axis Regulates O-GlcNAc Transferase Expression and O-GlcNAcylation in Breast Cancer.mTOR/ MYC轴调控乳腺癌中O-连接N-乙酰葡糖胺转移酶的表达及O-连接N-乙酰葡糖胺化修饰
Mol Cancer Res. 2015 May;13(5):923-33. doi: 10.1158/1541-7786.MCR-14-0536. Epub 2015 Jan 30.
5
MAPK/ERK signaling pathway-induced hyper-O-GlcNAcylation enhances cancer malignancy.丝裂原活化蛋白激酶/细胞外信号调节激酶(MAPK/ERK)信号通路诱导的O-连接的N-乙酰葡糖胺糖基化增强(hyper-O-GlcNAcylation)促进癌症恶性进展。
Mol Cell Biochem. 2015 Dec;410(1-2):101-10. doi: 10.1007/s11010-015-2542-8. Epub 2015 Aug 29.
6
Blockage of O-linked GlcNAcylation induces AMPK-dependent autophagy in bladder cancer cells.O-连接的 GlcNAc 阻断诱导膀胱癌细胞中 AMPK 依赖的自噬。
Cell Mol Biol Lett. 2020 Mar 10;25:17. doi: 10.1186/s11658-020-00208-x. eCollection 2020.
7
Decreasing O-GlcNAcylation affects the malignant transformation of MCF-7 cells via Hsp27 expression and its O-GlcNAc modification.O-GlcNAc 修饰减少通过 Hsp27 表达及其 O-GlcNAc 修饰影响 MCF-7 细胞的恶性转化。
Oncol Rep. 2018 Oct;40(4):2193-2205. doi: 10.3892/or.2018.6617. Epub 2018 Aug 1.
8
Modulation of O-GlcNAcylation Regulates Autophagy in Cortical Astrocytes.O-GlcNAcylation 修饰调节皮质星形胶质细胞中的自噬。
Oxid Med Cell Longev. 2019 Nov 13;2019:6279313. doi: 10.1155/2019/6279313. eCollection 2019.
9
Silencing β-linked N-acetylglucosamine transferase induces apoptosis in human gastric cancer cells through PUMA and caspase-3 pathways.沉默β-连接的N-乙酰葡糖胺转移酶通过PUMA和半胱天冬酶-3途径诱导人胃癌细胞凋亡。
Oncol Rep. 2015 Dec;34(6):3140-6. doi: 10.3892/or.2015.4276. Epub 2015 Sep 15.
10
OGT-mediated O-GlcNAcylation promotes NF-κB activation and inflammation in acute pancreatitis.OGT介导的O-连接的N-乙酰葡糖胺化促进急性胰腺炎中的NF-κB激活和炎症反应。
Inflamm Res. 2015 Dec;64(12):943-52. doi: 10.1007/s00011-015-0877-y. Epub 2015 Sep 25.

引用本文的文献

1
O‑GlcNAcylation as an emerging molecular target for cholangiocarcinoma therapy (Review).O-连接的N-乙酰葡糖胺化作为胆管癌治疗的新兴分子靶点(综述)
Oncol Rep. 2025 Oct;54(4). doi: 10.3892/or.2025.8952. Epub 2025 Jul 19.
2
Immune cell metabolism in cancer drug resistance: Advances in target discovery and clinical translation.癌症耐药中的免疫细胞代谢:靶点发现与临床转化进展
Chin J Cancer Res. 2025 Jun 30;37(3):432-445. doi: 10.21147/j.issn.1000-9604.2025.03.11.
3
Integrated in vivo functional screens and multiomics analyses identify α-2,3-sialylation as essential for melanoma maintenance.

本文引用的文献

1
Pharmacogenomic considerations in the treatment of muscle-invasive bladder cancer.肌肉浸润性膀胱癌治疗中的药物基因组学考量
Pharmacogenomics. 2017 Aug;18(12):1167-1178. doi: 10.2217/pgs-2017-0055. Epub 2017 Jul 26.
2
FTY720 Induces Autophagy-Associated Apoptosis in Human Oral Squamous Carcinoma Cells, in Part, through a Reactive Oxygen Species/Mcl-1-Dependent Mechanism.FTY720 通过活性氧物种/Mcl-1 依赖性机制诱导人口腔鳞状癌细胞自噬相关凋亡。
Sci Rep. 2017 Jul 17;7(1):5600. doi: 10.1038/s41598-017-06047-9.
3
Systemic chemotherapy in muscle invasive and metastatic bladder cancer: present and future.
整合的体内功能筛选和多组学分析确定α-2,3-唾液酸化对黑色素瘤维持至关重要。
Sci Adv. 2025 Jul 4;11(27):eadg3481. doi: 10.1126/sciadv.adg3481.
4
The post-translational modification O-GlcNAc is a sensor and regulator of metabolism.翻译后的文本:O-GlcNAc 是一种代谢的传感器和调节剂。
Open Biol. 2024 Oct;14(10):240209. doi: 10.1098/rsob.240209. Epub 2024 Oct 30.
5
The roles of OGT and its mechanisms in cancer.OGT的作用及其在癌症中的机制。
Cell Biosci. 2024 Sep 16;14(1):121. doi: 10.1186/s13578-024-01301-w.
6
Tumor glucose metabolism and the T cell glycocalyx: implication for T cell function.肿瘤葡萄糖代谢与 T 细胞糖萼:对 T 细胞功能的影响。
Front Immunol. 2024 May 31;15:1409238. doi: 10.3389/fimmu.2024.1409238. eCollection 2024.
7
Integrated functional screens and multi-omics analyses identify α-2,3-sialylation as essential for melanoma maintenance.综合功能筛选和多组学分析确定α-2,3-唾液酸化对黑色素瘤维持至关重要。
bioRxiv. 2024 Mar 12:2024.03.08.584072. doi: 10.1101/2024.03.08.584072.
8
Identification and verification of anoikis-related gene markers to predict the prognosis of patients with bladder cancer and assist in the diagnosis and treatment of bladder cancer.鉴定和验证与失巢凋亡相关的基因标志物,以预测膀胱癌患者的预后并辅助膀胱癌的诊断和治疗。
Transl Cancer Res. 2024 Feb 29;13(2):579-593. doi: 10.21037/tcr-23-1770. Epub 2024 Feb 19.
9
Knockdown of ZNF280A inhibits cell proliferation and promotes cell apoptosis of bladder cancer.敲低 ZNF280A 抑制膀胱癌细胞增殖并促进细胞凋亡。
Histol Histopathol. 2024 Mar;39(3):367-379. doi: 10.14670/HH-18-640. Epub 2023 Jun 13.
10
Altered Glycosylation in Progression and Management of Bladder Cancer.膀胱癌进展和管理中的糖基化改变。
Molecules. 2023 Apr 13;28(8):3436. doi: 10.3390/molecules28083436.
肌肉浸润性和转移性膀胱癌的全身化疗:现状与未来。
Urologia. 2017 Aug 1;84(3):130-141. doi: 10.5301/uj.5000230. Epub 2017 Jun 14.
4
A comparison of p53 and WT1 immunohistochemical expression patterns in tubo-ovarian high-grade serous carcinoma before and after neoadjuvant chemotherapy.新辅助化疗前后卵巢上皮性癌中 p53 和 WT1 的免疫组化表达模式比较。
Histopathology. 2017 Nov;71(5):736-742. doi: 10.1111/his.13272. Epub 2017 Aug 7.
5
Anti-proliferative potential of Glucosamine in renal cancer cells via inducing cell cycle arrest at G0/G1 phase.氨基葡萄糖通过诱导肾癌细胞在G0/G1期细胞周期停滞而产生的抗增殖潜力。
BMC Urol. 2017 May 30;17(1):38. doi: 10.1186/s12894-017-0221-7.
6
Cancer Statistics, 2017.《2017 年癌症统计》
CA Cancer J Clin. 2017 Jan;67(1):7-30. doi: 10.3322/caac.21387. Epub 2017 Jan 5.
7
Bladder cancer.膀胱癌。
Lancet. 2016 Dec 3;388(10061):2796-2810. doi: 10.1016/S0140-6736(16)30512-8. Epub 2016 Jun 23.
8
SESN2/sestrin 2 induction-mediated autophagy and inhibitory effect of isorhapontigenin (ISO) on human bladder cancers.SESN2/ sestrin 2诱导介导的自噬以及异丹叶大黄素(ISO)对人膀胱癌的抑制作用
Autophagy. 2016 Aug 2;12(8):1229-39. doi: 10.1080/15548627.2016.1179403. Epub 2016 May 12.
9
Isorhapontigenin (ISO) Inhibits Invasive Bladder Cancer Formation In Vivo and Human Bladder Cancer Invasion In Vitro by Targeting STAT1/FOXO1 Axis.异丹叶大黄素(ISO)通过靶向 STAT1/FOXO1 轴抑制体内侵袭性膀胱癌的形成和体外人膀胱癌的侵袭。
Cancer Prev Res (Phila). 2016 Jul;9(7):567-80. doi: 10.1158/1940-6207.CAPR-15-0338. Epub 2016 Apr 14.
10
Inhibition of O-GlcNAc transferase activity reprograms prostate cancer cell metabolism.抑制O-连接的N-乙酰葡糖胺转移酶活性可重编程前列腺癌细胞代谢。
Oncotarget. 2016 Mar 15;7(11):12464-76. doi: 10.18632/oncotarget.7039.