State Key Laboratory of Biotherapy, West China Hospital, Sichuan University, Chengdu, Sichuan, China.
Canyon Crest Academy, San Diego, CA, USA.
Mol Cancer. 2018 Nov 22;17(1):163. doi: 10.1186/s12943-018-0910-1.
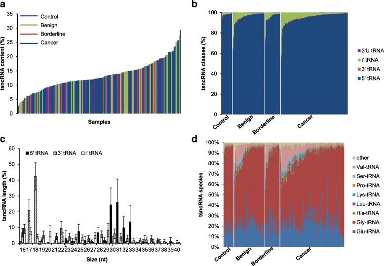
tRNA-derived small non-coding RNAs (tsncRNAs), a class of newly defined small non-coding RNA, have been considered to be involved in various cellular biological processes through regulating gene expression at both transcriptional and post-transcriptional level. However, the presence of circulating tsncRNAs and their diagnostic potential is largely unclear. In this study, we investigate the serum-derived public transcriptome data from ovarian tumor patients and non-cancer controls, and find that circulating tsncRNAs cover a high proportion of total small RNA and are non-random degradation products in serum (ranging from 2.5-29.4%), which are enriched in several specific types of related tRNA (e.g., Gly-tRNA). Particularly, four tsncRNAs are differentially expressed in serum from cancer patients compared to those from healthy controls, and can predict abnormal cell proliferation with high accuracy. Our results reveal the ubiquitous presence of circulating tsncRNAs in serum, and diagnostic potential of specific tsncRNAs for ovarian tumor.
tRNA 衍生的小非编码 RNA(tsncRNAs),一类新定义的小非编码 RNA,被认为通过在转录和转录后水平调节基因表达参与各种细胞生物学过程。然而,循环 tsncRNAs 的存在及其诊断潜力在很大程度上尚不清楚。在这项研究中,我们研究了卵巢肿瘤患者和非癌症对照者的血清衍生公共转录组数据,发现循环 tsncRNAs 占总小 RNA 的很大比例,并且是非随机降解产物在血清中(范围从 2.5-29.4%),它们富含几种特定类型的相关 tRNA(例如 Gly-tRNA)。特别地,与健康对照者相比,来自癌症患者的血清中存在四种差异表达的 tsncRNAs,并且可以高精度预测异常细胞增殖。我们的研究结果揭示了循环 tsncRNAs 在血清中的普遍存在,以及特定 tsncRNAs 对卵巢肿瘤的诊断潜力。