Suppr超能文献

转移 RNA 去甲基酶 ALKBH3 通过诱导 tRNA 衍生的小 RNA 促进癌症进展。

Transfer RNA demethylase ALKBH3 promotes cancer progression via induction of tRNA-derived small RNAs.

机构信息

Sun Yat-sen University Cancer Center; State Key Laboratory of Oncology in South China; Collaborative Innovation Center for Cancer Medicine, Guangzhou 510060, China.

Department of Chemistry, The University of Chicago, 929 East 57th Street, Chicago, IL 60637, USA.

出版信息

Nucleic Acids Res. 2019 Mar 18;47(5):2533-2545. doi: 10.1093/nar/gky1250.

Abstract

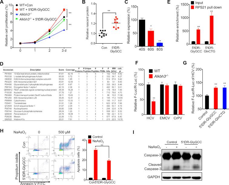
Transfer RNA is heavily modified and plays a central role in protein synthesis and cellular functions. Here we demonstrate that ALKBH3 is a 1-methyladenosine (m1A) and 3-methylcytidine (m3C) demethylase of tRNA. ALKBH3 can promote cancer cell proliferation, migration and invasion. In vivo study confirms the regulation effects of ALKBH3 on growth of tumor xenograft. The m1A demethylated tRNA is more sensitive to angiogenin (ANG) cleavage, followed by generating tRNA-derived small RNAs (tDRs) around the anticodon regions. tDRs are conserved among species, which strengthen the ribosome assembly and prevent apoptosis triggered by cytochrome c (Cyt c). Our discovery opens a potential and novel paradigm of tRNA demethylase, which regulates biological functions via generation of tDRs.

摘要

转移 RNA 高度修饰,并在蛋白质合成和细胞功能中发挥核心作用。在这里,我们证明 ALKBH3 是 tRNA 的 1-甲基腺嘌呤(m1A)和 3-甲基胞嘧啶(m3C)去甲基酶。ALKBH3 可以促进癌细胞的增殖、迁移和侵袭。体内研究证实了 ALKBH3 对肿瘤异种移植物生长的调节作用。m1A 脱甲基的 tRNA 对血管生成素(ANG)切割更敏感,随后在反密码子区域周围产生 tRNA 衍生的小 RNA(tDR)。tDR 在物种间是保守的,它可以加强核糖体的组装,并防止细胞色素 c(Cyt c)触发的细胞凋亡。我们的发现为 tRNA 去甲基酶提供了一个潜在的新范例,它通过产生 tDR 来调节生物功能。

https://cdn.ncbi.nlm.nih.gov/pmc/blobs/2432/6411830/6eefdb5d2a8d/gky1250fig1.jpg

文献AI研究员

20分钟写一篇综述,助力文献阅读效率提升50倍。

立即体验

用中文搜PubMed

大模型驱动的PubMed中文搜索引擎

马上搜索

文档翻译

学术文献翻译模型,支持多种主流文档格式。

立即体验