Suppr超能文献

基于形状、相位和分布特征的尖峰分类,以及具有有效性和误差指标的 K-TOPS 聚类。

Spike sorting based on shape, phase, and distribution features, and K-TOPS clustering with validity and error indices.

机构信息

Division of Neurosciences, Pablo de Olavide University, Seville, 41013, Spain.

出版信息

Sci Rep. 2018 Dec 12;8(1):17796. doi: 10.1038/s41598-018-35491-4.

Abstract

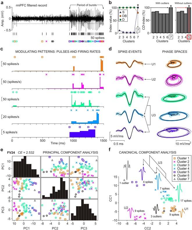
Spike sorting is one of the most important data analysis problems in neurophysiology. The precision in all steps of the spike-sorting procedure critically affects the accuracy of all subsequent analyses. After data preprocessing and spike detection have been carried out properly, both feature extraction and spike clustering are the most critical subsequent steps of the spike-sorting procedure. The proposed spike sorting approach comprised a new feature extraction method based on shape, phase, and distribution features of each spike (hereinafter SS-SPDF method), which reveal significant information of the neural events under study. In addition, we applied an efficient clustering algorithm based on K-means and template optimization in phase space (hereinafter K-TOPS) that included two integrative clustering measures (validity and error indices) to verify the cohesion-dispersion among spike events during classification and the misclassification of clustering, respectively. The proposed method/algorithm was tested on both simulated data and real neural recordings. The results obtained for these datasets suggest that our spike sorting approach provides an efficient way for sorting both single-unit spikes and overlapping waveforms. By analyzing raw extracellular recordings collected from the rostral-medial prefrontal cortex (rmPFC) of behaving rabbits during classical eyeblink conditioning, we have demonstrated that the present method/algorithm performs better at classifying spikes and neurons and at assessing their modulating properties than other methods currently used in neurophysiology.

摘要

尖峰分类是神经生理学中最重要的数据分析问题之一。尖峰分类过程中所有步骤的精度都对所有后续分析的准确性有至关重要的影响。在正确地进行了数据预处理和尖峰检测之后,特征提取和尖峰聚类都是尖峰分类过程中最关键的后续步骤。所提出的尖峰分类方法包括一种新的基于每个尖峰的形状、相位和分布特征的特征提取方法(以下简称 SS-SPDF 方法),该方法揭示了研究中神经事件的重要信息。此外,我们应用了一种基于 K-均值和模板优化的相位空间高效聚类算法(以下简称 K-TOPS),该算法包括两个综合聚类度量(有效性和误差指标),分别用于验证分类过程中尖峰事件的凝聚-弥散性和聚类的误分类。该方法/算法在模拟数据和真实神经记录上进行了测试。这些数据集的结果表明,我们的尖峰分类方法为分类单单位尖峰和重叠波形提供了一种有效的方法。通过分析在经典眨眼条件反射过程中从行为兔子的额内侧前额皮质(rmPFC)采集的原始细胞外记录,我们已经证明,与神经生理学中目前使用的其他方法相比,该方法/算法在分类尖峰和神经元以及评估它们的调制特性方面表现更好。

https://cdn.ncbi.nlm.nih.gov/pmc/blobs/1791/6290782/6fa9a98b8068/41598_2018_35491_Fig1_HTML.jpg

文献AI研究员

20分钟写一篇综述,助力文献阅读效率提升50倍。

立即体验

用中文搜PubMed

大模型驱动的PubMed中文搜索引擎

马上搜索

文档翻译

学术文献翻译模型,支持多种主流文档格式。

立即体验