Suppr超能文献

抑制 miR-194 可抑制胃癌中的 Wnt/β-连环蛋白信号通路。

Inhibition of miR‑194 suppresses the Wnt/β‑catenin signalling pathway in gastric cancer.

机构信息

Guangdong Key Laboratory for Genome Stability & Disease Prevention, Department of Pathology, The Shenzhen University School of Medicine, Shenzhen, Guangdong 518060, P.R. China.

Guangdong Key Laboratory for Genome Stability & Disease Prevention, Department of Pathology, The Shenzhen University School of Medicine, Shenzhen, Guangdong 518060, P.R. China.

出版信息

Oncol Rep. 2018 Dec;40(6):3323-3334. doi: 10.3892/or.2018.6773. Epub 2018 Oct 8.

Abstract

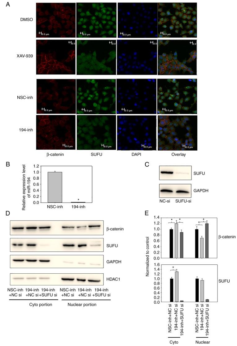
A mounting body of evidence has revealed that microRNAs (miRs) serve pivotal roles in various developmental processes, and in tumourigenesis, by binding to target genes and subsequently regulating gene expression. Continued activation of the Wnt/β‑catenin signalling is positively associated with human malignancy. In addition, miR‑194 dysregulation has been implicated in gastric cancer (GC); however, the molecular mechanisms underlying the effects of miR‑194 on GC carcinogenesis remain to be elucidated. The present study demonstrated that miR‑194 was upregulated in GC tissues and SUFU negative regulator of Ηedgehog signaling (SUFU) was downregulated in GC cell lines. Subsequently, inhibition of miR‑194 attenuated nuclear accumulation of β‑catenin, which consequently blocked Wnt/β‑catenin signalling. In addition, the cytoplasmic translocation of β‑catenin induced by miR‑194 inhibition was mediated by SUFU. Furthermore, genes associated with the Wnt/β‑catenin signalling pathway were revealed to be downregulated following inhibition of the Wnt signalling pathway by miR‑194 suppression. Finally, the results indicated that cell apoptosis was markedly increased in response to miR‑194 inhibition, strongly suggesting the carcinogenic effects of miR‑194 in GC. Taken together, these findings demonstrated that miR‑194 may promote gastric carcinogenesis through activation of the Wnt/β‑catenin signalling pathway, making it a potential therapeutic target for GC.

摘要

越来越多的证据表明,microRNAs(miRs)通过与靶基因结合并随后调节基因表达,在各种发育过程和肿瘤发生中发挥关键作用。Wnt/β-catenin 信号的持续激活与人类恶性肿瘤呈正相关。此外,miR-194 失调与胃癌(GC)有关;然而,miR-194 对 GC 致癌作用的分子机制仍有待阐明。本研究表明,miR-194 在 GC 组织中上调,而 SUFU 是 Hedgehog 信号通路的负调节剂(SUFU)在 GC 细胞系中下调。随后,抑制 miR-194 减弱了β-catenin 的核积累,从而阻断了 Wnt/β-catenin 信号通路。此外,miR-194 抑制诱导的β-catenin 细胞质易位是由 SUFU 介导的。此外,抑制 miR-194 抑制 Wnt 信号通路后,与 Wnt/β-catenin 信号通路相关的基因下调。最后,结果表明,miR-194 抑制后细胞凋亡明显增加,强烈提示 miR-194 在 GC 中的致癌作用。综上所述,这些发现表明,miR-194 可能通过激活 Wnt/β-catenin 信号通路促进胃癌发生,使其成为 GC 的潜在治疗靶点。

https://cdn.ncbi.nlm.nih.gov/pmc/blobs/bbc3/6196585/7c27f25826ae/OR-40-06-3323-g00.jpg

文献AI研究员

20分钟写一篇综述,助力文献阅读效率提升50倍。

立即体验

用中文搜PubMed

大模型驱动的PubMed中文搜索引擎

马上搜索

文档翻译

学术文献翻译模型,支持多种主流文档格式。

立即体验