Key Laboratory of RNA Biology, Key Laboratory of Protein and Peptide Pharmaceutical, CAS Center for Excellence in Biomacromolecules, Institute of Biophysics, Chinese Academy of Sciences, Beijing, China.
University of Chinese Academy of Sciences, Beijing, China.
Elife. 2018 Dec 13;7:e39479. doi: 10.7554/eLife.39479.
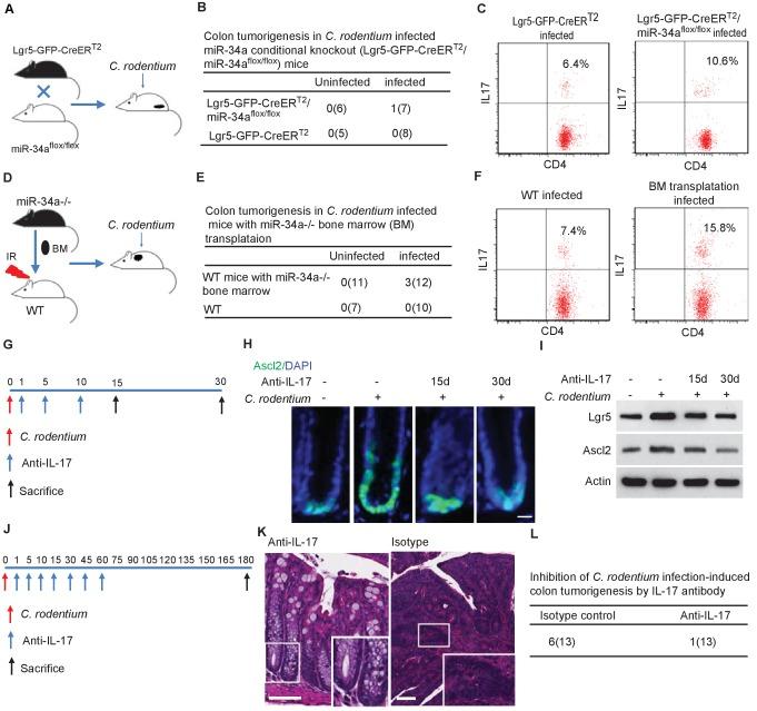
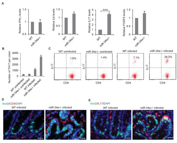
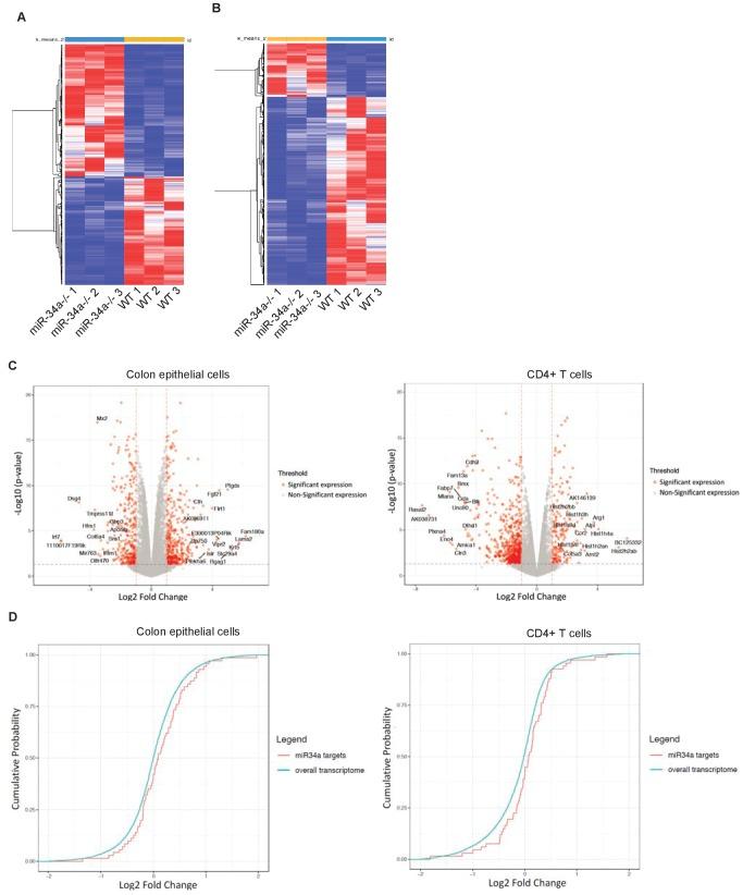
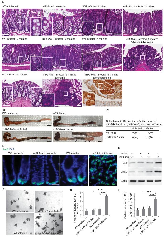
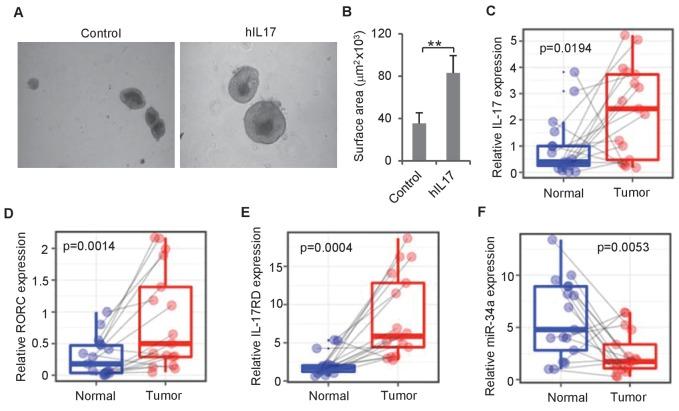
Inflammation often induces regeneration to repair the tissue damage. However, chronic inflammation can transform temporary hyperplasia into a fertile ground for tumorigenesis. Here, we demonstrate that the microRNA acts as a central safeguard to protect the inflammatory stem cell niche and reparative regeneration. Although playing little role in regular homeostasis, deficiency leads to colon tumorigenesis after infection. targets both immune and epithelial cells to restrain inflammation-induced stem cell proliferation. targets Interleukin six receptor (IL-6R) and Interleukin 23 receptor (IL-23R) to suppress T helper 17 (Th17) cell differentiation and expansion, targets chemokine CCL22 to hinder Th17 cell recruitment to the colon epithelium, and targets an orphan receptor Interleukin 17 receptor D (IL-17RD) to inhibit IL-17-induced stem cell proliferation. Our study highlights the importance of microRNAs in protecting the stem cell niche during inflammation despite their lack of function in regular tissue homeostasis.
炎症通常会诱导再生来修复组织损伤。然而,慢性炎症会将短暂的增生转变为肿瘤发生的温床。在这里,我们证明 microRNA-146a 充当中央保护机制,保护炎症干细胞生态位和修复性再生。尽管在常规稳态中作用不大,但缺失会导致感染后结肠肿瘤发生。通过靶向免疫细胞和上皮细胞来抑制炎症诱导的干细胞增殖。靶向白细胞介素六受体 (IL-6R) 和白细胞介素 23 受体 (IL-23R) 以抑制辅助性 T 细胞 17(Th17)细胞分化和扩增,靶向趋化因子 CCL22 以阻止 Th17 细胞募集到结肠上皮,靶向孤儿受体白细胞介素 17 受体 D(IL-17RD)以抑制白细胞介素 17 诱导的干细胞增殖。我们的研究强调了 microRNAs 在保护炎症期间干细胞生态位中的重要性,尽管它们在常规组织稳态中缺乏功能。