• 文献检索
  • 文档翻译
  • 深度研究
  • 学术资讯
  • Suppr Zotero 插件Zotero 插件
  • 邀请有礼
  • 套餐&价格
  • 历史记录
应用&插件
Suppr Zotero 插件Zotero 插件浏览器插件Mac 客户端Windows 客户端微信小程序
定价
高级版会员购买积分包购买API积分包
服务
文献检索文档翻译深度研究API 文档MCP 服务
关于我们
关于 Suppr公司介绍联系我们用户协议隐私条款
关注我们

Suppr 超能文献

核心技术专利:CN118964589B侵权必究
粤ICP备2023148730 号-1Suppr @ 2026

文献检索

告别复杂PubMed语法,用中文像聊天一样搜索,搜遍4000万医学文献。AI智能推荐,让科研检索更轻松。

立即免费搜索

文件翻译

保留排版,准确专业,支持PDF/Word/PPT等文件格式,支持 12+语言互译。

免费翻译文档

深度研究

AI帮你快速写综述,25分钟生成高质量综述,智能提取关键信息,辅助科研写作。

立即免费体验

用于描述哺乳动物基因表达进化历史的定量框架。

A quantitative framework for characterizing the evolutionary history of mammalian gene expression.

机构信息

Broad Institute of MIT and Harvard, Cambridge, Massachusetts 02142, USA.

Division of Health Science and Technology, MIT, Cambridge, Massachusetts 02139, USA.

出版信息

Genome Res. 2019 Jan;29(1):53-63. doi: 10.1101/gr.237636.118. Epub 2018 Dec 14.

DOI:10.1101/gr.237636.118
PMID:30552105
原文链接:https://pmc.ncbi.nlm.nih.gov/articles/PMC6314168/
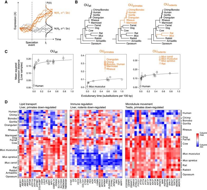
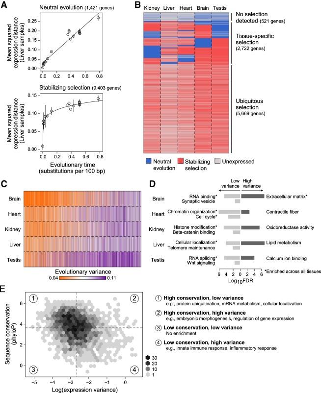
Abstract

The evolutionary history of a gene helps predict its function and relationship to phenotypic traits. Although sequence conservation is commonly used to decipher gene function and assess medical relevance, methods for functional inference from comparative expression data are lacking. Here, we use RNA-seq across seven tissues from 17 mammalian species to show that expression evolution across mammals is accurately modeled by the Ornstein-Uhlenbeck process, a commonly proposed model of continuous trait evolution. We apply this model to identify expression pathways under neutral, stabilizing, and directional selection. We further demonstrate novel applications of this model to quantify the extent of stabilizing selection on a gene's expression, parameterize the distribution of each gene's optimal expression level, and detect deleterious expression levels in expression data from individual patients. Our work provides a statistical framework for interpreting expression data across species and in disease.

摘要

基因的进化历史有助于预测其功能以及与表型特征的关系。尽管序列保守性常用于破译基因功能和评估医学相关性,但缺乏从比较表达数据推断功能的方法。在这里,我们使用来自 17 种哺乳动物的 7 种组织的 RNA-seq 数据表明,哺乳动物的表达进化可以通过奥恩斯坦-乌伦贝克过程(Ornstein-Uhlenbeck process)进行准确建模,奥恩斯坦-乌伦贝克过程是一种常用于连续性状进化的模型。我们应用该模型来识别中性选择、稳定选择和定向选择下的表达途径。我们进一步展示了该模型在量化基因表达的稳定选择程度、参数化每个基因最佳表达水平的分布以及检测个体患者表达数据中的有害表达水平方面的新应用。我们的工作为跨物种和疾病解释表达数据提供了一个统计框架。

https://cdn.ncbi.nlm.nih.gov/pmc/blobs/9f49/6314168/36b590363318/53f04.jpg
https://cdn.ncbi.nlm.nih.gov/pmc/blobs/9f49/6314168/b4ec0990452e/53f01.jpg
https://cdn.ncbi.nlm.nih.gov/pmc/blobs/9f49/6314168/f596c6039a7a/53f02.jpg
https://cdn.ncbi.nlm.nih.gov/pmc/blobs/9f49/6314168/49b531233254/53f03.jpg
https://cdn.ncbi.nlm.nih.gov/pmc/blobs/9f49/6314168/36b590363318/53f04.jpg
https://cdn.ncbi.nlm.nih.gov/pmc/blobs/9f49/6314168/b4ec0990452e/53f01.jpg
https://cdn.ncbi.nlm.nih.gov/pmc/blobs/9f49/6314168/f596c6039a7a/53f02.jpg
https://cdn.ncbi.nlm.nih.gov/pmc/blobs/9f49/6314168/49b531233254/53f03.jpg
https://cdn.ncbi.nlm.nih.gov/pmc/blobs/9f49/6314168/36b590363318/53f04.jpg

相似文献

1
A quantitative framework for characterizing the evolutionary history of mammalian gene expression.用于描述哺乳动物基因表达进化历史的定量框架。
Genome Res. 2019 Jan;29(1):53-63. doi: 10.1101/gr.237636.118. Epub 2018 Dec 14.
2
Modeling gene expression evolution with an extended Ornstein-Uhlenbeck process accounting for within-species variation.使用扩展的奥恩斯坦-乌伦贝克过程对基因表达进化进行建模,该过程考虑了物种内部的变异。
Mol Biol Evol. 2014 Jan;31(1):201-11. doi: 10.1093/molbev/mst190. Epub 2013 Oct 10.
3
Phylogenetic ANOVA: The Expression Variance and Evolution Model for Quantitative Trait Evolution.系统发育方差分析:数量性状进化的表达方差与进化模型
Syst Biol. 2015 Sep;64(5):695-708. doi: 10.1093/sysbio/syv042. Epub 2015 Jul 13.
4
Gene Expression Evolves under a House-of-Cards Model of Stabilizing Selection.基因表达在稳定选择的纸牌屋模型下进化。
Mol Biol Evol. 2015 Aug;32(8):2130-40. doi: 10.1093/molbev/msv094. Epub 2015 Apr 20.
5
The sociobiology of genes: the gene's eye view as a unifying behavioural-ecological framework for biological evolution.基因的社会生物学:从基因视角看作为生物进化统一行为生态框架的理论
Hist Philos Life Sci. 2017 Nov 22;40(1):6. doi: 10.1007/s40656-017-0174-x.
6
Optimization of gene expression by natural selection.通过自然选择优化基因表达。
Proc Natl Acad Sci U S A. 2009 Jan 27;106(4):1133-8. doi: 10.1073/pnas.0812009106. Epub 2009 Jan 12.
7
Simulation-based likelihood approach for evolutionary models of phenotypic traits on phylogeny.基于模拟的表型性状进化模型在系统发育上的似然方法。
Evolution. 2013 Feb;67(2):355-67. doi: 10.1111/j.1558-5646.2012.01775.x. Epub 2012 Sep 17.
8
Drift and Directional Selection Are the Evolutionary Forces Driving Gene Expression Divergence in Eye and Brain Tissue of Butterflies.漂变和定向选择是推动蝴蝶眼和脑组织中基因表达差异的进化力量。
Genetics. 2019 Oct;213(2):581-594. doi: 10.1534/genetics.119.302493. Epub 2019 Aug 29.
9
Functional and evolutionary inference in gene networks: does topology matter?基因网络中的功能与进化推断:拓扑结构重要吗?
Genetica. 2007 Jan;129(1):83-103. doi: 10.1007/s10709-006-0035-0. Epub 2006 Aug 8.
10
Detecting Adaptive Evolution in Phylogenetic Comparative Analysis Using the Ornstein-Uhlenbeck Model.基于 Ornstein-Uhlenbeck 模型的系统发育比较分析中适应性进化的检测。
Syst Biol. 2015 Nov;64(6):953-68. doi: 10.1093/sysbio/syv043. Epub 2015 Jun 26.

引用本文的文献

1
Evolutionary diversification of ancestral genes across vertebrates and insects.脊椎动物和昆虫中祖先基因的进化多样化。
Genome Biol. 2025 Sep 4;26(1):268. doi: 10.1186/s13059-025-03699-z.
2
Divergence in Coding Sequences and Expression Patterns Among the Functional Categories of Secretory Genes Between Two Aphid Species.两种蚜虫分泌基因功能类别间编码序列与表达模式的差异
Biology (Basel). 2025 Aug 1;14(8):964. doi: 10.3390/biology14080964.
3
TAD conservation in vertebrate genomes is driven by stabilising selection.脊椎动物基因组中的拓扑相关结构域(TAD)保守性是由稳定选择驱动的。

本文引用的文献

1
Phylogenetic Comparative Analysis: A Modeling Approach for Adaptive Evolution.系统发育比较分析:一种适应性进化的建模方法。
Am Nat. 2004 Dec;164(6):683-695. doi: 10.1086/426002.
2
Adaptive Evolution of Gene Expression in Drosophila.果蝇中基因表达的适应性进化。
Cell Rep. 2017 Aug 8;20(6):1385-1395. doi: 10.1016/j.celrep.2017.07.033.
3
Searching Online Mendelian Inheritance in Man (OMIM): A Knowledgebase of Human Genes and Genetic Phenotypes.检索《人类孟德尔遗传在线》(OMIM):人类基因与遗传表型知识库。
BMC Biol. 2025 Aug 5;23(1):241. doi: 10.1186/s12915-025-02362-0.
4
Discriminating models of trait evolution.性状进化的判别模型。
bioRxiv. 2025 Jun 13:2025.06.12.659377. doi: 10.1101/2025.06.12.659377.
5
The cellular substrate of evolutionary novelty.进化新奇性的细胞基础。
Curr Biol. 2025 Jun 23;35(12):R626-R637. doi: 10.1016/j.cub.2025.04.014.
6
Seasonal and comparative evidence of adaptive gene expression in mammalian brain size plasticity.哺乳动物脑容量可塑性中适应性基因表达的季节性及比较性证据。
Elife. 2025 May 1;13:RP100788. doi: 10.7554/eLife.100788.
7
Constraints on the optimization of gene product diversity.基因产物多样性优化的限制因素。
Mol Syst Biol. 2025 May;21(5):472-491. doi: 10.1038/s44320-025-00095-4. Epub 2025 Apr 10.
8
Transcriptomic changes across subregions of the primate cerebellum support the evolution of uniquely human behaviors.灵长类动物小脑各亚区域的转录组变化支持独特人类行为的进化。
bioRxiv. 2025 Mar 3:2025.03.03.641249. doi: 10.1101/2025.03.03.641249.
9
Network properties constrain natural selection on gene expression in .网络特性限制了……中基因表达的自然选择。 (原文“in”后面似乎缺少具体内容)
bioRxiv. 2025 Feb 24:2025.02.19.639144. doi: 10.1101/2025.02.19.639144.
10
Macroevolutionary divergence of gene expression driven by selection on protein abundance.由对蛋白质丰度的选择驱动的基因表达的宏观进化分歧。
Science. 2025 Mar 7;387(6738):1063-1068. doi: 10.1126/science.ads2658. Epub 2025 Mar 6.
Curr Protoc Bioinformatics. 2017 Jun 27;58:1.2.1-1.2.12. doi: 10.1002/cpbi.27.
4
STABILIZING SELECTION AND THE COMPARATIVE ANALYSIS OF ADAPTATION.稳定选择与适应性的比较分析
Evolution. 1997 Oct;51(5):1341-1351. doi: 10.1111/j.1558-5646.1997.tb01457.x.
5
Improving genetic diagnosis in Mendelian disease with transcriptome sequencing.通过转录组测序改善孟德尔疾病的基因诊断。
Sci Transl Med. 2017 Apr 19;9(386). doi: 10.1126/scitranslmed.aal5209.
6
Applications and Limitations of Mouse Models for Understanding Human Atherosclerosis.用于理解人类动脉粥样硬化的小鼠模型的应用与局限性
Cell Metab. 2017 Feb 7;25(2):248-261. doi: 10.1016/j.cmet.2016.11.001. Epub 2016 Dec 1.
7
Ensembl 2017.Ensembl 2017年
Nucleic Acids Res. 2017 Jan 4;45(D1):D635-D642. doi: 10.1093/nar/gkw1104. Epub 2016 Nov 28.
8
Mouse Genome Database (MGD)-2017: community knowledge resource for the laboratory mouse.小鼠基因组数据库(MGD)-2017:实验室小鼠的社区知识资源。
Nucleic Acids Res. 2017 Jan 4;45(D1):D723-D729. doi: 10.1093/nar/gkw1040. Epub 2016 Nov 28.
9
Phylogenetic ANOVA: The Expression Variance and Evolution Model for Quantitative Trait Evolution.系统发育方差分析:数量性状进化的表达方差与进化模型
Syst Biol. 2015 Sep;64(5):695-708. doi: 10.1093/sysbio/syv042. Epub 2015 Jul 13.
10
Identification of cis-suppression of human disease mutations by comparative genomics.通过比较基因组学鉴定人类疾病突变的顺式抑制
Nature. 2015 Aug 13;524(7564):225-9. doi: 10.1038/nature14497. Epub 2015 Jun 29.