Suppr超能文献

趋化因子/ CX3C趋化因子受体1促成大鼠子宫内膜异位症诱发的神经性疼痛和机械性超敏反应。

Fractalkine/CX3CR1 Contributes to Endometriosis-Induced Neuropathic Pain and Mechanical Hypersensitivity in Rats.

作者信息

Liu Zhiming, Chen Sisi, Qiu Chunping, Sun Yaqiong, Li Wenzhi, Jiang Jie, Zhang Jun-Ming

机构信息

Department of Obstetrics and Gynecology, Qilu Hospital of Shandong University, Jinan, China.

Key Laboratory of Gynecologic Oncology of Shandong Province, Qilu Hospital of Shandong University, Jinan, China.

出版信息

Front Cell Neurosci. 2018 Dec 21;12:495. doi: 10.3389/fncel.2018.00495. eCollection 2018.

Abstract

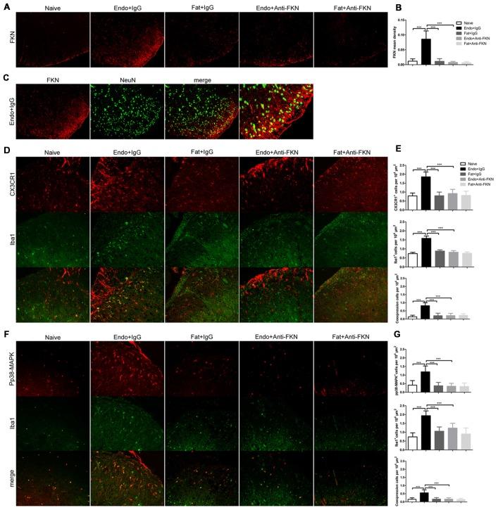
Pain is the most severe and common symptom of endometriosis. Its underlying pathogenetic mechanism is poorly understood. Nerve sensitization is a particular research challenge, due to the limitations of general endometriosis models and sampling nerve tissue from patients. The chemokine fractalkine (FKN) has been demonstrated to play a key role in various forms of neuropathic pain, while its role in endometriotic pain is unknown. Our study was designed to explore the function of FKN in the development and maintenance of peripheral hyperalgesia and central sensitization in endometriosis using a novel endometriosis animal model developed in our laboratory. After modeling, behavioral tests were carried out and the optimal time for molecular changes was obtained. We extracted ectopic tissues and L4-6 spinal cords to detect peripheral and central roles for FKN, respectively. To assess morphologic characteristics of endometriosis-like lesions-as well as expression and location of FKN/CX3CR1-we performed H&E staining, immunostaining, and western blotting analyses. Furthermore, inhibition of FKN expression in the spinal cord was achieved by intrathecal administration of an FKN-neutralizing antibody to demonstrate its function. Our results showed that implanted autologous uterine tissue around the sciatic nerve induced endometriosis-like lesions and produced mechanical hyperalgesia and allodynia. FKN was highly expressed on macrophages, whereas its receptor CX3CR1 was overexpressed in the myelin sheath of sciatic nerve fibers. Overexpressed FKN was also observed in neurons. CX3CR1/pp38-MAPK was upregulated in activated microglia in the spinal dorsal horn. Intrathecal administration of FKN-neutralizing antibody not only reversed the established mechanical hyperalgesia and allodynia, but also inhibited the expression of CX3CR1/pp38-MAPK in activated microglia, which was essential for the persistence of central sensitization. We concluded that the FKN/CX3CR1 signaling pathway might be one of the mechanisms of peripheral hyperalgesia in endometriosis, which requires further studies. Spinal FKN is important for the development and maintenance of central sensitization in endometriosis, and it may further serve as a novel therapeutic target to relieve persistent pain associated with endometriosis.

摘要

疼痛是子宫内膜异位症最严重且常见的症状。其潜在的发病机制尚不清楚。由于一般子宫内膜异位症模型的局限性以及从患者身上采集神经组织的困难,神经致敏是一个特殊的研究挑战。趋化因子fractalkine(FKN)已被证明在各种形式的神经性疼痛中起关键作用,但其在子宫内膜异位症疼痛中的作用尚不清楚。我们的研究旨在利用我们实验室开发的新型子宫内膜异位症动物模型,探索FKN在子宫内膜异位症外周痛觉过敏和中枢敏化的发生及维持中的作用。建模后,进行行为测试并确定分子变化的最佳时间。我们提取异位组织和L4 - 6脊髓,分别检测FKN在外周和中枢的作用。为了评估子宫内膜异位症样病变的形态特征以及FKN/CX3CR1的表达和定位,我们进行了苏木精 - 伊红(H&E)染色、免疫染色和蛋白质印迹分析。此外,通过鞘内注射FKN中和抗体来抑制脊髓中FKN的表达,以证明其功能。我们的结果表明,在坐骨神经周围植入自体子宫组织可诱导子宫内膜异位症样病变,并产生机械性痛觉过敏和异常性疼痛。FKN在巨噬细胞上高表达,而其受体CX3CR1在坐骨神经纤维的髓鞘中过表达。在神经元中也观察到FKN过表达。脊髓背角中活化的小胶质细胞中CX3CR1/pp38 - MAPK上调。鞘内注射FKN中和抗体不仅逆转了已建立的机械性痛觉过敏和异常性疼痛,还抑制了活化小胶质细胞中CX3CR1/pp38 - MAPK的表达,这对中枢敏化的持续存在至关重要。我们得出结论,FKN/CX3CR1信号通路可能是子宫内膜异位症外周痛觉过敏的机制之一,这需要进一步研究。脊髓FKN对子宫内膜异位症中枢敏化的发生和维持很重要,它可能进一步成为缓解与子宫内膜异位症相关的持续性疼痛的新治疗靶点。

https://cdn.ncbi.nlm.nih.gov/pmc/blobs/739e/6309014/18fd826503c3/fncel-12-00495-g0001.jpg

文献AI研究员

20分钟写一篇综述,助力文献阅读效率提升50倍。

立即体验

用中文搜PubMed

大模型驱动的PubMed中文搜索引擎

马上搜索

文档翻译

学术文献翻译模型,支持多种主流文档格式。

立即体验