• 文献检索
  • 文档翻译
  • 深度研究
  • 学术资讯
  • Suppr Zotero 插件Zotero 插件
  • 邀请有礼
  • 套餐&价格
  • 历史记录
应用&插件
Suppr Zotero 插件Zotero 插件浏览器插件Mac 客户端Windows 客户端微信小程序
定价
高级版会员购买积分包购买API积分包
服务
文献检索文档翻译深度研究API 文档MCP 服务
关于我们
关于 Suppr公司介绍联系我们用户协议隐私条款
关注我们

Suppr 超能文献

核心技术专利:CN118964589B侵权必究
粤ICP备2023148730 号-1Suppr @ 2026

文献检索

告别复杂PubMed语法,用中文像聊天一样搜索,搜遍4000万医学文献。AI智能推荐,让科研检索更轻松。

立即免费搜索

文件翻译

保留排版,准确专业,支持PDF/Word/PPT等文件格式,支持 12+语言互译。

免费翻译文档

深度研究

AI帮你快速写综述,25分钟生成高质量综述,智能提取关键信息,辅助科研写作。

立即免费体验

基于 WHO 2016 标准的星形细胞瘤进展评分系统。

Astrocytoma progression scoring system based on the WHO 2016 criteria.

机构信息

Department of Neurosurgery, The First Hospital of China Medical University, No. 155, Nanjing North Street, Heping District, Shenyang, Liaoning Province, 110001, PR China.

出版信息

Sci Rep. 2019 Jan 14;9(1):96. doi: 10.1038/s41598-018-36471-4.

DOI:10.1038/s41598-018-36471-4
PMID:30643174
原文链接:https://pmc.ncbi.nlm.nih.gov/articles/PMC6331604/
Abstract

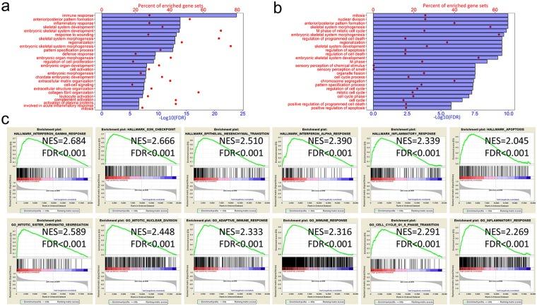
Diffuse astrocytoma (including glioblastoma) is morbid with a worse prognosis than other types of glioma. Therefore, we sought to build a progression-associated score to improve malignancy and prognostic predictions for astrocytoma. The astrocytoma progression (AP) score was constructed through bioinformatics analyses of the training cohort (TCGA RNA-seq) and included 18 genes representing distinct aspects of regulation during astrocytoma progression. This classifier could successfully discriminate patients with distinct prognoses in the training and validation (REMBRANDT, GSE16011 and TCGA-GBM Microarray) cohorts (P < 0.05 in all cohorts) and in different clinicopathological subgroups. Distinct patterns of somatic mutations and copy number variation were also observed. The bioinformatics analyses suggested that genes associated with a higher AP score were significantly involved in cancer progression-related biological processes, such as the cell cycle and immune/inflammatory responses, whereas genes associated with a lower AP score were associated with relatively normal nervous system biological processes. The analyses indicated that the AP score was a robust predictor of patient survival, and its ability to predict astrocytoma malignancy was well elucidated. Therefore, this bioinformatics-based scoring system suggested that astrocytoma progression could distinguish patients with different underlying biological processes and clinical outcomes, facilitate more precise tumour grading and possibly shed light on future classification strategies and therapeutics for astrocytoma patients.

摘要

弥漫性星形细胞瘤(包括胶质母细胞瘤)的预后较差,比其他类型的胶质瘤更具侵袭性。因此,我们试图构建一个与进展相关的评分,以提高星形细胞瘤的恶性程度和预后预测。星形细胞瘤进展(AP)评分是通过对训练队列(TCGA RNA-seq)的生物信息学分析构建的,包括代表星形细胞瘤进展过程中不同调节方面的 18 个基因。该分类器可以成功区分训练和验证队列(REMBRANDT、GSE16011 和 TCGA-GBM Microarray)以及不同临床病理亚组中具有不同预后的患者(所有队列中的 P 值均<0.05)。还观察到不同的体细胞突变和拷贝数变异模式。生物信息学分析表明,与较高 AP 评分相关的基因与癌症进展相关的生物学过程显著相关,如细胞周期和免疫/炎症反应,而与较低 AP 评分相关的基因与相对正常的神经系统生物学过程相关。分析表明,AP 评分是患者生存的可靠预测因子,其预测星形细胞瘤恶性程度的能力得到了很好的阐明。因此,这种基于生物信息学的评分系统表明,星形细胞瘤的进展可以区分具有不同潜在生物学过程和临床结局的患者,有助于更精确的肿瘤分级,并可能为星形细胞瘤患者的未来分类策略和治疗提供启示。

https://cdn.ncbi.nlm.nih.gov/pmc/blobs/69f4/6331604/94687d409614/41598_2018_36471_Fig4_HTML.jpg
https://cdn.ncbi.nlm.nih.gov/pmc/blobs/69f4/6331604/9b00effe2427/41598_2018_36471_Fig1_HTML.jpg
https://cdn.ncbi.nlm.nih.gov/pmc/blobs/69f4/6331604/8d16370f7d27/41598_2018_36471_Fig2_HTML.jpg
https://cdn.ncbi.nlm.nih.gov/pmc/blobs/69f4/6331604/9d2574502dff/41598_2018_36471_Fig3_HTML.jpg
https://cdn.ncbi.nlm.nih.gov/pmc/blobs/69f4/6331604/94687d409614/41598_2018_36471_Fig4_HTML.jpg
https://cdn.ncbi.nlm.nih.gov/pmc/blobs/69f4/6331604/9b00effe2427/41598_2018_36471_Fig1_HTML.jpg
https://cdn.ncbi.nlm.nih.gov/pmc/blobs/69f4/6331604/8d16370f7d27/41598_2018_36471_Fig2_HTML.jpg
https://cdn.ncbi.nlm.nih.gov/pmc/blobs/69f4/6331604/9d2574502dff/41598_2018_36471_Fig3_HTML.jpg
https://cdn.ncbi.nlm.nih.gov/pmc/blobs/69f4/6331604/94687d409614/41598_2018_36471_Fig4_HTML.jpg

相似文献

1
Astrocytoma progression scoring system based on the WHO 2016 criteria.基于 WHO 2016 标准的星形细胞瘤进展评分系统。
Sci Rep. 2019 Jan 14;9(1):96. doi: 10.1038/s41598-018-36471-4.
2
Platform-Independent Genome-Wide Pattern of DNA Copy-Number Alterations Predicting Astrocytoma Survival and Response to Treatment Revealed by the GSVD Formulated as a Comparative Spectral Decomposition.通过比较光谱分解公式化的 GSVD 揭示的与平台无关的全基因组 DNA 拷贝数改变模式预测星形细胞瘤的生存和对治疗的反应。
PLoS One. 2016 Oct 31;11(10):e0164546. doi: 10.1371/journal.pone.0164546. eCollection 2016.
3
Overexpression of vascular adhesion protein-1 is associated with poor prognosis of astrocytomas.血管黏附蛋白-1的过表达与星形细胞瘤的不良预后相关。
APMIS. 2016 Jun;124(6):462-8. doi: 10.1111/apm.12525. Epub 2016 Mar 2.
4
Novel, improved grading system(s) for IDH-mutant astrocytic gliomas.新型改良的 IDH 突变型星形细胞瘤分级系统。
Acta Neuropathol. 2018 Jul;136(1):153-166. doi: 10.1007/s00401-018-1849-4. Epub 2018 Apr 23.
5
Transcriptome analysis reveals distinct gene expression profiles in astrocytoma grades II-IV.转录组分析揭示了II-IV级星形细胞瘤中不同的基因表达谱。
Biomed Pap Med Fac Univ Palacky Olomouc Czech Repub. 2017 Sep;161(3):261-271. doi: 10.5507/bp.2017.020. Epub 2017 Apr 26.
6
Patients with IDH1 wild type anaplastic astrocytomas exhibit worse prognosis than IDH1-mutated glioblastomas, and IDH1 mutation status accounts for the unfavorable prognostic effect of higher age: implications for classification of gliomas.IDH1 野生型间变性星形细胞瘤患者的预后比 IDH1 突变型胶质母细胞瘤差,IDH1 突变状态解释了高龄的不良预后影响:对胶质瘤分类的影响。
Acta Neuropathol. 2010 Dec;120(6):707-18. doi: 10.1007/s00401-010-0781-z. Epub 2010 Nov 19.
7
Bioinformatic Analysis Reveals an Immune/Inflammatory-Related Risk Signature for Oral Cavity Squamous Cell Carcinoma.生物信息学分析揭示口腔鳞状细胞癌的免疫/炎症相关风险特征。
J Oncol. 2019 Dec 13;2019:3865279. doi: 10.1155/2019/3865279. eCollection 2019.
8
Manganese superoxide dismutase (MnSOD) is a malignant astrocytoma specific biomarker and associated with adverse prognosis in p53 expressing glioblastoma.锰超氧化物歧化酶(MnSOD)是一种恶性星形细胞瘤特异性生物标志物,与表达p53的胶质母细胞瘤的不良预后相关。
Pathol Res Pract. 2016 Jan;212(1):17-23. doi: 10.1016/j.prp.2015.11.002. Epub 2015 Nov 14.
9
Comparative transcriptomics reveals similarities and differences between astrocytoma grades.比较转录组学揭示了星形细胞瘤不同分级之间的异同。
BMC Cancer. 2015 Dec 16;15:952. doi: 10.1186/s12885-015-1939-9.
10
High CHI3L1 expression is associated with glioma patient survival.几丁质酶3样蛋白1(CHI3L1)高表达与胶质瘤患者的生存率相关。
Diagn Pathol. 2016 Apr 27;11:42. doi: 10.1186/s13000-016-0492-4.

引用本文的文献

1
Signature Genes Selection and Functional Analysis of Astrocytoma Phenotypes: A Comparative Study.星形细胞瘤表型的特征基因选择与功能分析:一项比较研究
Cancers (Basel). 2024 Sep 25;16(19):3263. doi: 10.3390/cancers16193263.
2
Decoding the secret of extracellular vesicles in the immune tumor microenvironment of the glioblastoma: on the border of kingdoms.解析胶质母细胞瘤免疫肿瘤微环境中外泌体的秘密:在王国的边界上。
Front Immunol. 2024 Aug 29;15:1423232. doi: 10.3389/fimmu.2024.1423232. eCollection 2024.
3
Metabolic biomarkers of radiotherapy response in plasma and tissue of an IDH1 mutant astrocytoma mouse model.

本文引用的文献

1
IDH1 Mutation and World Health Organization 2016 Diagnostic Criteria for Adult Diffuse Gliomas: Advances in Surgical Strategy.异柠檬酸脱氢酶1(IDH1)突变与世界卫生组织2016年成人弥漫性胶质瘤诊断标准:手术策略的进展
Neurosurgery. 2017 Sep 1;64(CN_suppl_1):134-138. doi: 10.1093/neuros/nyx247.
2
Tumor Purity as an Underlying Key Factor in Glioma.肿瘤纯度是脑胶质瘤的一个潜在关键因素。
Clin Cancer Res. 2017 Oct 15;23(20):6279-6291. doi: 10.1158/1078-0432.CCR-16-2598. Epub 2017 Jul 28.
3
The 2016 WHO Classification of Tumours of the Central Nervous System: The Major Points of Revision.
异柠檬酸脱氢酶1(IDH1)突变型星形细胞瘤小鼠模型血浆和组织中放疗反应的代谢生物标志物
Front Oncol. 2022 Oct 24;12:979537. doi: 10.3389/fonc.2022.979537. eCollection 2022.
4
Lipid Metabolism in Glioblastoma: From De Novo Synthesis to Storage.胶质母细胞瘤中的脂质代谢:从从头合成到储存
Biomedicines. 2022 Aug 11;10(8):1943. doi: 10.3390/biomedicines10081943.
5
Current understanding of the human microbiome in glioma.当前对胶质瘤中人类微生物组的认识。
Front Oncol. 2022 Aug 8;12:781741. doi: 10.3389/fonc.2022.781741. eCollection 2022.
6
Intraoperative squash Cytology of diffuse glioma not otherwise specified, of the Cerebellum.小脑弥漫性胶质瘤,特殊类型术中挤压细胞学检查。
Acta Biomed. 2021 Jul 1;92(3):e2021108. doi: 10.23750/abm.v92i3.10392.
7
Diffuse astrocytoma and the diagnostic dilemma of an unusual phenotype: A case report.弥漫性星形细胞瘤与一种不寻常表型的诊断困境:一例报告。
Radiol Case Rep. 2020 Dec 3;16(2):319-326. doi: 10.1016/j.radcr.2020.11.023. eCollection 2021 Feb.
8
Tumor mutational burden predicts survival in patients with low-grade gliomas expressing mutated IDH1.肿瘤突变负荷可预测异柠檬酸脱氢酶1(IDH1)突变型低级别胶质瘤患者的生存情况。
Neurooncol Adv. 2020 Mar 27;2(1):vdaa042. doi: 10.1093/noajnl/vdaa042. eCollection 2020 Jan-Dec.
9
Beyond IDH-Mutation: Emerging Molecular Diagnostic and Prognostic Features in Adult Diffuse Gliomas.超越异柠檬酸脱氢酶(IDH)突变:成人弥漫性胶质瘤中新兴的分子诊断和预后特征
Cancers (Basel). 2020 Jul 6;12(7):1817. doi: 10.3390/cancers12071817.
10
The gene in brain development and pathology.大脑发育与病理学中的基因。
Exp Biol Med (Maywood). 2020 Jul;245(13):1122-1129. doi: 10.1177/1535370220924618. Epub 2020 May 9.
《2016年世界卫生组织中枢神经系统肿瘤分类:修订要点》
Neurol Med Chir (Tokyo). 2017 Jul 15;57(7):301-311. doi: 10.2176/nmc.ra.2017-0010. Epub 2017 Jun 8.
4
PTEN regulates glioblastoma oncogenesis through chromatin-associated complexes of DAXX and histone H3.3.PTEN 通过与 DAXX 和组蛋白 H3.3 相关的染色质复合物调节神经胶质瘤的发生。
Nat Commun. 2017 May 12;8:15223. doi: 10.1038/ncomms15223.
5
Genotype-based gene signature of glioma risk.基于基因型的脑胶质瘤风险基因特征。
Neuro Oncol. 2017 Jul 1;19(7):940-950. doi: 10.1093/neuonc/now288.
6
A clinical perspective on the 2016 WHO brain tumor classification and routine molecular diagnostics.2016年世界卫生组织脑肿瘤分类与常规分子诊断的临床视角
Neuro Oncol. 2017 May 1;19(5):614-624. doi: 10.1093/neuonc/now277.
7
Multiplexed methylation profiles of tumor suppressor genes and clinical outcome in oligodendroglial tumors.少突胶质细胞瘤中肿瘤抑制基因的多重甲基化谱与临床结局
Cancer Med. 2016 Aug;5(8):1830-9. doi: 10.1002/cam4.762. Epub 2016 Jul 1.
8
Investigating core genetic-and-epigenetic cell cycle networks for stemness and carcinogenic mechanisms, and cancer drug design using big database mining and genome-wide next-generation sequencing data.利用大数据挖掘和全基因组下一代测序数据,研究用于干性和致癌机制以及癌症药物设计的核心遗传和表观遗传细胞周期网络。
Cell Cycle. 2016 Oct;15(19):2593-2607. doi: 10.1080/15384101.2016.1198862. Epub 2016 Jun 13.
9
Bioinformatic profiling identifies an immune-related risk signature for glioblastoma.生物信息学分析确定胶质母细胞瘤的免疫相关风险特征。
Neurology. 2016 Jun 14;86(24):2226-34. doi: 10.1212/WNL.0000000000002770. Epub 2016 May 25.
10
The 2016 World Health Organization Classification of Tumors of the Central Nervous System: a summary.2016 年世界卫生组织中枢神经系统肿瘤分类:概述。
Acta Neuropathol. 2016 Jun;131(6):803-20. doi: 10.1007/s00401-016-1545-1. Epub 2016 May 9.