Oncology Unit, Casa Sollievo della Sofferenza-IRCCS, San Giovanni Rotondo, Italy.
Medical Oncology and Anatomic Pathology Unit, San Filippo Neri Hospital, Rome, Italy.
J Exp Clin Cancer Res. 2019 Jan 22;38(1):28. doi: 10.1186/s13046-018-1019-5.
Human microsatellite-stable (MSS) colorectal cancers (CRCs) are immunologically "cold" tumour subtypes characterized by reduced immune cytotoxicity. The molecular linkages between immune-resistance and human MSS CRC is not clear.
We used transcriptome profiling, in silico analysis, immunohistochemistry, western blot, RT-qPCR and immunofluorescence staining to characterize novel CRC immune biomarkers. The effects of selective antagonists were tested by in vitro assays of long term viability and analysis of kinase active forms using anti-phospho antibodies.
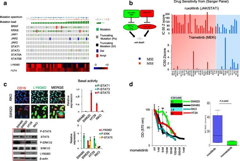
We identified the lymphocyte antigen 6 complex, locus G6D (LY6G6D) as significantly overexpressed (around 15-fold) in CRC when compared with its relatively low expression in other human solid tumours. LY6G6D up-regulation was predominant in MSS CRCs characterized by an enrichment of immune suppressive regulatory T-cells and a limited repertoire of PD-1/PD-L1 immune checkpoint receptors. Coexpression of LY6G6D and CD15 increases the risk of metastatic relapse in response to therapy. Both JAK-STAT5 and RAS-MEK-ERK cascades act in concert as key regulators of LY6G6D and Fucosyltransferase 4 (FUT4), which direct CD15-mediated immune-resistance. Momelotinib, an inhibitor of JAK1/JAK2, consistently abrogated the STAT5/LY6G6D axis in vitro, sensitizing MSS cancer cells with an intact JAK-STAT signaling, to efficiently respond to trametinib, a MEK inhibitor used in clinical setting. Notably, colon cancer cells can evade JAK2/JAK1-targeted therapy by a reversible shift of the RAS-MEK-ERK pathway activity, which explains the treatment failure of JAK1/2 inhibitors in refractory CRC.
Combined targeting of STAT5 and MAPK pathways has superior therapeutic effects on immune resistance. In addition, the new identified LY6G6D antigen is a promising molecular target for human MSS CRC.
人类微卫星稳定(MSS)结直肠癌(CRC)是免疫“冷”肿瘤亚型,其特征为免疫细胞毒性降低。免疫抵抗与人类 MSS CRC 之间的分子联系尚不清楚。
我们使用转录组谱分析、计算机分析、免疫组织化学、Western blot、RT-qPCR 和免疫荧光染色来鉴定新型 CRC 免疫生物标志物。通过体外长期生存能力测定和使用抗磷酸化抗体分析激酶活性形式,测试选择性拮抗剂的作用。
与其他人类实体瘤相比,LY6G6D 在 CRC 中显著过表达(约 15 倍),这表明 LY6G6D 可能是 CRC 的潜在治疗靶点。在以免疫抑制性调节性 T 细胞丰富和 PD-1/PD-L1 免疫检查点受体有限为特征的 MSS CRC 中,LY6G6D 上调占主导地位。LY6G6D 与 CD15 的共表达增加了对治疗产生转移性复发的风险。JAK-STAT5 和 RAS-MEK-ERK 级联反应均作为 LY6G6D 和岩藻糖基转移酶 4(FUT4)的关键调节剂协同作用,后者指导 CD15 介导的免疫抵抗。JAK1/JAK2 抑制剂 Momelotinib 一致地在体外消除了 STAT5/LY6G6D 轴,使具有完整 JAK-STAT 信号的 MSS 癌细胞对 MEK 抑制剂 Trametinib 产生敏感性,Trametinib 是一种用于临床的 MEK 抑制剂。值得注意的是,结肠癌细胞可以通过 RAS-MEK-ERK 通路活性的可逆转移来逃避 JAK2/JAK1 靶向治疗,这解释了 JAK1/2 抑制剂在难治性 CRC 中的治疗失败。
联合靶向 STAT5 和 MAPK 通路对免疫抵抗具有更好的治疗效果。此外,新鉴定的 LY6G6D 抗原是人类 MSS CRC 的有前途的分子靶标。