Suppr超能文献

健康个体和类风湿关节炎患者外周血白细胞中非整合素 37/67-kDa 层粘连蛋白受体的差异表达和调节。

Differential expression and regulation of the non-integrin 37/67-kDa laminin receptor on peripheral blood leukocytes of healthy individuals and patients with rheumatoid arthritis.

机构信息

Mechanisms of Diseases and Translational Research, School of Medical Sciences, Department of Pathology, University of New South Wales, Sydney, Australia.

Faculty of Medicine and Health Sciences, Macquarie University, New South Wales, Australia.

出版信息

Sci Rep. 2019 Feb 4;9(1):1149. doi: 10.1038/s41598-018-37907-7.

Abstract

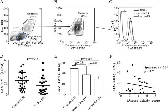
The non-integrin 37/67-kDa laminin receptor (LAMR1) is a complex protein with diverse functions. LAMR1 is widely expressed in epithelial cells and recently it was reported on neutrophils and a subset of activated T cells. Ligation of LAMR1 on peripheral blood mononuclear cells (PBMC) downregulated LPS-induced TNFα production, suggesting immune functions. However, its expression on primary monocytes remain unknown. Interestingly, LAMR1 mRNA is downregulated in PBMC of patients with early rheumatoid arthritis (RA), and low gene expression is an independent predictor of poor response to anti-TNFα treatment, suggesting a role in RA pathogenesis. We found LAMR1 was constitutively expressed on all peripheral blood monocytes and a subset of B cells from healthy individuals and patients with RA and it was abundantly present in synovial tissue of patients with RA. On monocytes and synovial tissue lower levels of LAMR1 expression tended to correlate with increased disease activity scores. In vitro treatment of monocytes with IFNγ or IL-10 up-regulated surface LAMR1 in healthy individuals and patients with RA with greater effects observed in healthy individuals. Importantly, treatment with IFNγ significantly increased specific binding of monocytes to laminin-1. TNFα and IL-1β caused marginal downregulation of LAMR1 in patients but effects in controls were variable. Taken together, constitutively expressed LAMR1 on monocytes is differentially regulated by pro-inflammatory and immune-regulatory cytokines suggesting LAMR1 may regulate the threshold and amplitude of their activation and migration. Decreased levels in patients with RA may indicate loss of this potentially critical homeostatic regulation thereby contributing to the excessive inflammation.

摘要

非整合素 37/67kDa 层粘连蛋白受体 (LAMR1) 是一种具有多种功能的复杂蛋白。LAMR1 在上皮细胞中广泛表达,最近有报道称其在中性粒细胞和一部分活化的 T 细胞中表达。外周血单核细胞 (PBMC) 上 LAMR1 的配体结合可下调 LPS 诱导的 TNFα 产生,提示其具有免疫功能。然而,其在原代单核细胞上的表达尚不清楚。有趣的是,早期类风湿关节炎 (RA) 患者的 PBMC 中 LAMR1mRNA 表达下调,低基因表达是抗 TNFα 治疗反应不良的独立预测因素,提示其在 RA 发病机制中的作用。我们发现,LAMR1 在健康个体和 RA 患者的所有外周血单核细胞和一部分 B 细胞上均持续表达,并且在 RA 患者的滑膜组织中大量存在。在单核细胞和滑膜组织中,LAMR1 表达水平较低往往与疾病活动评分增加相关。体外用 IFNγ 或 IL-10 处理单核细胞可上调健康个体和 RA 患者表面 LAMR1 的表达,在健康个体中观察到的效果更大。重要的是,IFNγ 治疗可显著增加单核细胞与层粘连蛋白-1 的特异性结合。TNFα 和 IL-1β 导致 RA 患者的 LAMR1 轻微下调,但对照者的作用存在差异。总之,单核细胞上持续表达的 LAMR1 受促炎和免疫调节细胞因子的差异调节,提示 LAMR1 可能调节其激活和迁移的阈值和幅度。RA 患者的水平降低可能表明这种潜在的关键内稳态调节丧失,从而导致过度炎症。

https://cdn.ncbi.nlm.nih.gov/pmc/blobs/f442/6362087/ba8d49ce0aff/41598_2018_37907_Fig1_HTML.jpg

文献AI研究员

20分钟写一篇综述,助力文献阅读效率提升50倍。

立即体验

用中文搜PubMed

大模型驱动的PubMed中文搜索引擎

马上搜索

文档翻译

学术文献翻译模型,支持多种主流文档格式。

立即体验