National Key Laboratory of Crop Genetic Improvement and National Centre of Plant Gene Research, Huazhong Agricultural University, Wuhan 430070, China.
College of Life Sciences and Technology, Huazhong Agricultural University, Wuhan 430070, China.
Nucleic Acids Res. 2019 Apr 23;47(7):3728-3738. doi: 10.1093/nar/gkz075.
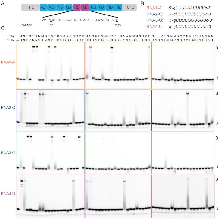
Members of the pentatricopeptide repeat (PPR) protein family are sequence-specific RNA-binding proteins that play crucial roles in organelle RNA metabolism. Each PPR protein consists of a tandem array of PPR motifs, each of which aligns to one nucleotide of the RNA target. The di-residues in the PPR motif, which are referred to as the PPR codes, determine nucleotide specificity. Numerous PPR codes are distributed among the vast number of PPR motifs, but the correlation between PPR codes and RNA bases is poorly understood, which hinders target RNA prediction and functional investigation of PPR proteins. To address this issue, we developed a modular assembly method for high-throughput construction of designer PPRs, and by using this method, 62 designer PPR proteins containing various PPR codes were assembled. Then, the correlation between these PPR codes and RNA bases was systematically explored and delineated. Based on this correlation, the web server PPRCODE (http://yinlab.hzau.edu.cn/pprcode) was developed. Our study will not only serve as a platform for facilitating target RNA prediction and functional investigation of the large number of PPR family proteins but also provide an alternative strategy for the assembly of custom PPRs that can potentially be used for plant organelle RNA manipulation.
五肽重复(PPR)蛋白家族的成员是序列特异性 RNA 结合蛋白,在细胞器 RNA 代谢中发挥着至关重要的作用。每个 PPR 蛋白由串联排列的 PPR 基序组成,每个基序与 RNA 靶标中的一个核苷酸对齐。PPR 基序中的二残基,称为 PPR 密码子,决定核苷酸特异性。大量的 PPR 密码子分布在大量的 PPR 基序中,但 PPR 密码子和 RNA 碱基之间的相关性知之甚少,这阻碍了靶 RNA 的预测和 PPR 蛋白的功能研究。为了解决这个问题,我们开发了一种用于高通量构建设计 PPR 的模块化组装方法,并使用这种方法,组装了 62 种含有各种 PPR 密码子的设计 PPR 蛋白。然后,系统地探索和描绘了这些 PPR 密码子与 RNA 碱基之间的相关性。基于这种相关性,开发了网页服务器 PPRCODE(http://yinlab.hzau.edu.cn/pprcode)。我们的研究不仅将成为一个促进大量 PPR 家族蛋白靶 RNA 预测和功能研究的平台,还为定制 PPR 的组装提供了一种替代策略,这可能用于植物细胞器 RNA 操作。