Department of Molecular Biology, University of Wyoming, Laramie, Wyoming, USA.
Department of Microbial Natural Products, Helmholtz Institute for Pharmaceutical Research Saarland, Helmholtz Centre for Infection Research and Department of Pharmacy, Saarland University, Saarbrücken, Germany.
mBio. 2019 Feb 12;10(1):e02751-18. doi: 10.1128/mBio.02751-18.
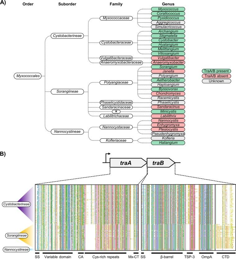
Self-recognition underlies sociality in many group-living organisms. In bacteria, cells use various strategies to recognize kin to form social groups and, in some cases, to transition into multicellular life. One strategy relies on a single genetic locus that encodes a variable phenotypic tag ("greenbeard") for recognizing other tag bearers. Previously, we discovered a polymorphic cell surface receptor called TraA that directs self-identification through homotypic interactions in the social bacterium Recognition by TraA leads to cellular resource sharing in a process called outer membrane exchange (OME). A second gene in the operon, , is also required for OME but is not involved in recognition. Our prior studies of TraA identified only six recognition groups among closely related isolates. Here we hypothesize that the number of polymorphisms and, consequently, the diversity of recognition in wild isolates are much greater. To test this hypothesis, we expand the scope of TraA characterization to the order From genomic sequences within the three suborders of , we identified 90 orthologs. Sequence analyses and functional characterization of loci suggest that OME is well maintained among diverse myxobacterial taxonomic groups. Importantly, TraA orthologs are highly polymorphic within their variable domain, the region that confers selectivity in self-recognition. We experimentally defined 10 distinct recognition groups and, based on phylogenetic and experimental analyses, predicted >60 recognition groups among the 90 alleles. Taken together, our findings revealed a widespread greenbeard locus that mediates the diversity of self-recognition across the order Many biological species distinguish self from nonself by using different mechanisms. Higher animals recognize close kin via complex processes that often involve the five senses, cognition, and learning, whereas some microbes achieve self-recognition simply through the activity of a single genetic locus. Here we describe a single locus, , in myxobacteria that governs cell-cell recognition within natural populations. We found that is widespread across the order TraA is highly polymorphic among diverse myxobacterial isolates, and such polymorphisms determine selectivity in self-recognition. Through bioinformatic and experimental analyses, we showed that governs many distinct recognition groups within This report provides an example in which a single locus influences social recognition across a wide phylogenetic range of natural populations.
自我识别是许多群居生物社会性的基础。在细菌中,细胞使用各种策略来识别亲缘关系,形成社交群体,在某些情况下,还会过渡到多细胞生命。一种策略依赖于一个单一的遗传基因座,该基因座编码一个可变的表型标记(“绿胡子”),用于识别其他带有标记的个体。以前,我们发现了一种叫做 TraA 的多态细胞表面受体,它通过社交细菌中的同种型相互作用来引导自我识别。 TraA 识别导致细胞资源共享,这一过程称为外膜交换(OME)。操纵子中的第二个基因 ,也需要 OME,但不参与识别。我们之前对 TraA 的研究只在密切相关的 分离株中发现了六个识别组。在这里,我们假设野生分离株中 TraA 的多态性数量更多,因此识别的多样性也更大。为了验证这一假设,我们将 TraA 特征的范围扩大到了 目。从三个亚目中的基因组序列中,我们鉴定了 90 个 直系同源物。序列分析和 基因功能特征表明,OME 在不同的粘细菌分类群中得到了很好的维持。重要的是, TraA 直系同源物在其可变结构域内高度多态,该区域在自我识别中具有选择性。我们通过实验定义了 10 个不同的识别组,并根据系统发育和实验分析,预测了 90 个 等位基因中有超过 60 个识别组。总之,我们的研究结果揭示了一个广泛存在的绿胡子基因座,它介导了整个 目的自我识别多样性。许多生物物种通过不同的机制来区分自我和非自我。高等动物通过复杂的过程识别近亲,这些过程通常涉及五种感官、认知和学习,而一些微生物则通过单个遗传基因座的活动来实现自我识别。在这里,我们描述了粘细菌中的一个单一基因座 ,它控制着自然种群中的细胞间识别。我们发现 广泛存在于 目中。 TraA 在不同的粘细菌分离株中高度多态,这种多态性决定了自我识别的选择性。通过生物信息学和实验分析,我们表明 操纵子在 中控制着许多不同的识别组。本报告提供了一个例子,即一个单一的基因座影响了自然种群中广泛的系统发育范围内的社会识别。