• 文献检索
  • 文档翻译
  • 深度研究
  • 学术资讯
  • Suppr Zotero 插件Zotero 插件
  • 邀请有礼
  • 套餐&价格
  • 历史记录
应用&插件
Suppr Zotero 插件Zotero 插件浏览器插件Mac 客户端Windows 客户端微信小程序
定价
高级版会员购买积分包购买API积分包
服务
文献检索文档翻译深度研究API 文档MCP 服务
关于我们
关于 Suppr公司介绍联系我们用户协议隐私条款
关注我们

Suppr 超能文献

核心技术专利:CN118964589B侵权必究
粤ICP备2023148730 号-1Suppr @ 2026

文献检索

告别复杂PubMed语法,用中文像聊天一样搜索,搜遍4000万医学文献。AI智能推荐,让科研检索更轻松。

立即免费搜索

文件翻译

保留排版,准确专业,支持PDF/Word/PPT等文件格式,支持 12+语言互译。

免费翻译文档

深度研究

AI帮你快速写综述,25分钟生成高质量综述,智能提取关键信息,辅助科研写作。

立即免费体验

非典型蛋白激酶 C 样/ι 在皮肤血管肉瘤中程序性细胞死亡配体 1 表达的调节。

Regulation of programmed cell death ligand 1 expression by atypical protein kinase C lambda/iota in cutaneous angiosarcoma.

机构信息

Laboratory for Cell Polarity and Organogenesis, Max Planck Institute for Heart and Lung Research, Bad Nauheim, Germany.

Department of Dermatology, Hokkaido University Graduate School of Medicine, Hokkaido, Japan.

出版信息

Cancer Sci. 2019 May;110(5):1780-1789. doi: 10.1111/cas.13981. Epub 2019 Mar 21.

DOI:10.1111/cas.13981
PMID:30801864
原文链接:https://pmc.ncbi.nlm.nih.gov/articles/PMC6500975/
Abstract

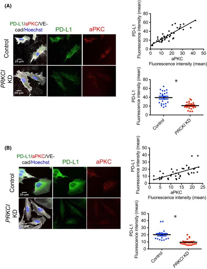
The expression of immune checkpoint proteins such as programmed cell death protein 1 (PD-1) and its ligand (PD-L1) has been shown to correlate with patient prognosis in many malignant cancers. The expression of PD-L1 is controlled by c-Myc; however, further upstream regulation of PD-L1 expression is largely unknown. We have previously shown that atypical protein kinase C lambda/iota (aPKCλ) phosphorylates the Forkhead box protein O1 (FoxO1) transcription factor at Ser218 to suppress its DNA-binding ability, thereby regulating c-Myc expression and controlling physiologic and pathologic endothelial proliferation. The presence of phosphorylation of FoxO1 at Ser218 (pSer218 FoxO1) in cutaneous angiosarcoma (CAS) strongly correlates with poor patient prognosis. Here, we reported that patients with PD-L1 cells in CAS lesions showed significantly worse prognosis compared to those that were PD-L1 . Expression of PD-L1 correlated with that of aPKCλ or the presence of pSer218FoxO1. Moreover, suppression of aPKCλ expression or inhibition of its activity in HUVECs or AS-M, an established human angiosarcoma cell line, resulted in decreased PD-L1 expression. Our results suggest that combined treatment with immune checkpoint inhibitors and aPKCλ inhibitors could be a novel treatment strategy for CAS patients.

摘要

免疫检查点蛋白的表达,如程序性细胞死亡蛋白 1(PD-1)及其配体(PD-L1),已被证明与许多恶性肿瘤患者的预后相关。PD-L1 的表达受 c-Myc 控制;然而,PD-L1 表达的进一步上游调控在很大程度上是未知的。我们之前已经表明,非典型蛋白激酶 C 样/iota(aPKCλ)在丝氨酸 218 处磷酸化叉头框蛋白 O1(FoxO1)转录因子,以抑制其 DNA 结合能力,从而调节 c-Myc 表达并控制生理和病理内皮细胞增殖。在皮肤血管肉瘤(CAS)中 FoxO1 丝氨酸 218 磷酸化(pSer218 FoxO1)的存在与患者预后不良强烈相关。在这里,我们报道了 CAS 病变中 PD-L1 细胞阳性的患者与 PD-L1 细胞阴性的患者相比,预后明显更差。PD-L1 的表达与 aPKCλ的表达或 pSer218FoxO1 的存在相关。此外,在 HUVECs 或 AS-M(一种已建立的人类血管肉瘤细胞系)中抑制 aPKCλ 的表达或抑制其活性,导致 PD-L1 表达降低。我们的结果表明,联合使用免疫检查点抑制剂和 aPKCλ抑制剂可能是 CAS 患者的一种新的治疗策略。

https://cdn.ncbi.nlm.nih.gov/pmc/blobs/1f9f/6500975/9308916a9e37/CAS-110-1780-g006.jpg
https://cdn.ncbi.nlm.nih.gov/pmc/blobs/1f9f/6500975/7b72769bb34c/CAS-110-1780-g001.jpg
https://cdn.ncbi.nlm.nih.gov/pmc/blobs/1f9f/6500975/5e4361e15656/CAS-110-1780-g002.jpg
https://cdn.ncbi.nlm.nih.gov/pmc/blobs/1f9f/6500975/04f6ea06c5de/CAS-110-1780-g003.jpg
https://cdn.ncbi.nlm.nih.gov/pmc/blobs/1f9f/6500975/563ad05093e3/CAS-110-1780-g004.jpg
https://cdn.ncbi.nlm.nih.gov/pmc/blobs/1f9f/6500975/399d48ad36ba/CAS-110-1780-g005.jpg
https://cdn.ncbi.nlm.nih.gov/pmc/blobs/1f9f/6500975/9308916a9e37/CAS-110-1780-g006.jpg
https://cdn.ncbi.nlm.nih.gov/pmc/blobs/1f9f/6500975/7b72769bb34c/CAS-110-1780-g001.jpg
https://cdn.ncbi.nlm.nih.gov/pmc/blobs/1f9f/6500975/5e4361e15656/CAS-110-1780-g002.jpg
https://cdn.ncbi.nlm.nih.gov/pmc/blobs/1f9f/6500975/04f6ea06c5de/CAS-110-1780-g003.jpg
https://cdn.ncbi.nlm.nih.gov/pmc/blobs/1f9f/6500975/563ad05093e3/CAS-110-1780-g004.jpg
https://cdn.ncbi.nlm.nih.gov/pmc/blobs/1f9f/6500975/399d48ad36ba/CAS-110-1780-g005.jpg
https://cdn.ncbi.nlm.nih.gov/pmc/blobs/1f9f/6500975/9308916a9e37/CAS-110-1780-g006.jpg

相似文献

1
Regulation of programmed cell death ligand 1 expression by atypical protein kinase C lambda/iota in cutaneous angiosarcoma.非典型蛋白激酶 C 样/ι 在皮肤血管肉瘤中程序性细胞死亡配体 1 表达的调节。
Cancer Sci. 2019 May;110(5):1780-1789. doi: 10.1111/cas.13981. Epub 2019 Mar 21.
2
aPKC controls endothelial growth by modulating c-Myc via FoxO1 DNA-binding ability.aPKC 通过调节 FoxO1 的 DNA 结合能力来控制血管内皮细胞的生长。
Nat Commun. 2018 Dec 17;9(1):5357. doi: 10.1038/s41467-018-07739-0.
3
Coordinated regulation of hepatic FoxO1, PGC-1α and SREBP-1c facilitates insulin action and resistance.协调调控肝 FoxO1、PGC-1α 和 SREBP-1c 有助于胰岛素作用和抵抗。
Cell Signal. 2018 Mar;43:62-70. doi: 10.1016/j.cellsig.2017.12.005. Epub 2017 Dec 18.
4
Hepatitis B virus-triggered PTEN/β-catenin/c-Myc signaling enhances PD-L1 expression to promote immune evasion.乙型肝炎病毒触发的 PTEN/β-catenin/c-Myc 信号通路增强 PD-L1 的表达以促进免疫逃逸。
Am J Physiol Gastrointest Liver Physiol. 2020 Jan 1;318(1):G162-G173. doi: 10.1152/ajpgi.00197.2019. Epub 2019 Oct 11.
5
Analysis of PD-1, PD-L1, and T-cell infiltration in angiosarcoma pathogenetic subgroups.分析血管肉瘤发病机制亚组中的 PD-1、PD-L1 和 T 细胞浸润。
Immunol Res. 2022 Apr;70(2):256-268. doi: 10.1007/s12026-021-09259-4. Epub 2022 Jan 19.
6
Expression and clinical significance of PD-L1 and c-Myc in non-small cell lung cancer.PD-L1 和 c-Myc 在非小细胞肺癌中的表达及临床意义。
J Cancer Res Clin Oncol. 2019 Nov;145(11):2663-2674. doi: 10.1007/s00432-019-03025-8. Epub 2019 Sep 20.
7
Atypical Protein Kinase C λ/ι Expression Is Associated with Malignancy of Oral Squamous Cell Carcinoma.非典型蛋白激酶Cλ/ι的表达与口腔鳞状细胞癌的恶性程度相关。
Anticancer Res. 2018 Nov;38(11):6291-6297. doi: 10.21873/anticanres.12985.
8
MYC regulates the antitumor immune response through CD47 and PD-L1.MYC 通过 CD47 和程序性死亡受体配体 1(PD-L1)调节抗肿瘤免疫反应。
Science. 2016 Apr 8;352(6282):227-31. doi: 10.1126/science.aac9935. Epub 2016 Mar 10.
9
PD-L1 Expression in Cutaneous Angiosarcomas: A Systematic Review with Meta-Analysis.PD-L1 表达在皮肤血管肉瘤中的作用:系统回顾和荟萃分析。
Curr Oncol. 2023 May 17;30(5):5135-5144. doi: 10.3390/curroncol30050388.
10
Expression of Programmed Cell Death Proteins in Kaposi Sarcoma and Cutaneous Angiosarcoma.程序性细胞死亡蛋白在卡波西肉瘤和皮肤血管肉瘤中的表达。
J Immunother. 2020 Jun;43(5):169-174. doi: 10.1097/CJI.0000000000000317.

引用本文的文献

1
Polarity Gene PARD6B Promotes Tumor Growth of Colorectal Cancer via Increasing MYC Expression.极性基因PARD6B通过增加MYC表达促进结直肠癌的肿瘤生长。
Cancer Sci. 2025 Sep;116(9):2507-2522. doi: 10.1111/cas.70119. Epub 2025 Jun 18.
2
MicroRNAs and angiosarcoma: are there promising reports?微小RNA与血管肉瘤:是否有前景可观的报道?
Front Oncol. 2024 May 17;14:1385632. doi: 10.3389/fonc.2024.1385632. eCollection 2024.
3
Protein Kinase C at the Crossroad of Mutations, Cancer, Targeted Therapy and Immune Response.处于突变、癌症、靶向治疗和免疫反应交叉点的蛋白激酶C

本文引用的文献

1
aPKC controls endothelial growth by modulating c-Myc via FoxO1 DNA-binding ability.aPKC 通过调节 FoxO1 的 DNA 结合能力来控制血管内皮细胞的生长。
Nat Commun. 2018 Dec 17;9(1):5357. doi: 10.1038/s41467-018-07739-0.
2
Effect of mutant variants of the KRAS gene on PD-L1 expression and on the immune microenvironment and association with clinical outcome in lung adenocarcinoma patients.KRAS 基因突变型对肺腺癌患者 PD-L1 表达、免疫微环境的影响及其与临床结局的关系。
Lung Cancer. 2018 Jul;121:70-75. doi: 10.1016/j.lungcan.2018.05.009. Epub 2018 May 26.
3
PD-1/PD-L1 Blockade: Have We Found the Key to Unleash the Antitumor Immune Response?
Biology (Basel). 2023 Jul 26;12(8):1047. doi: 10.3390/biology12081047.
4
PD-L1 Expression in Cutaneous Angiosarcomas: A Systematic Review with Meta-Analysis.PD-L1 表达在皮肤血管肉瘤中的作用:系统回顾和荟萃分析。
Curr Oncol. 2023 May 17;30(5):5135-5144. doi: 10.3390/curroncol30050388.
5
The role of PD-1/PD-L1 and application of immune-checkpoint inhibitors in human cancers.PD-1/PD-L1 通路及其免疫检查点抑制剂在人类癌症中的应用。
Front Immunol. 2022 Sep 13;13:964442. doi: 10.3389/fimmu.2022.964442. eCollection 2022.
6
Clinical, genomic, and transcriptomic correlates of response to immune checkpoint blockade-based therapy in a cohort of patients with angiosarcoma treated at a single center.在单中心治疗的一组血管肉瘤患者中,免疫检查点阻断治疗反应的临床、基因组和转录组相关性。
J Immunother Cancer. 2022 Apr;10(4). doi: 10.1136/jitc-2021-004149.
7
Analysis of PD-1, PD-L1, and T-cell infiltration in angiosarcoma pathogenetic subgroups.分析血管肉瘤发病机制亚组中的 PD-1、PD-L1 和 T 细胞浸润。
Immunol Res. 2022 Apr;70(2):256-268. doi: 10.1007/s12026-021-09259-4. Epub 2022 Jan 19.
8
Prognostic implications of PD-L1 expression in patients with angiosarcoma.血管肉瘤患者中PD-L1表达的预后意义
Future Sci OA. 2021 Mar 2;7(5):FSO691. doi: 10.2144/fsoa-2020-0211.
9
Candidate Biomarkers for Specific Intraoperative Near-Infrared Imaging of Soft Tissue Sarcomas: A Systematic Review.软组织肉瘤特定术中近红外成像的候选生物标志物:一项系统评价
Cancers (Basel). 2021 Feb 1;13(3):557. doi: 10.3390/cancers13030557.
10
Prognostic Value of Programmed Cell Death 1 Ligand-1 in Patients With Bone and Soft Tissue Sarcomas: A Systemic and Comprehensive Meta-Analysis Based on 3,680 Patients.程序性细胞死亡1配体-1在骨肉瘤和软组织肉瘤患者中的预后价值:基于3680例患者的系统全面的Meta分析
Front Oncol. 2020 Jun 2;10:749. doi: 10.3389/fonc.2020.00749. eCollection 2020.
程序性死亡蛋白1/程序性死亡配体1阻断疗法:我们找到释放抗肿瘤免疫反应的关键了吗?
Front Immunol. 2017 Dec 4;8:1597. doi: 10.3389/fimmu.2017.01597. eCollection 2017.
4
Positive PD-L1 Expression Predicts Worse Outcome in Cutaneous Angiosarcoma.程序性死亡受体配体1(PD-L1)阳性表达预示皮肤血管肉瘤预后更差。
J Glob Oncol. 2016 Oct 5;3(4):360-369. doi: 10.1200/JGO.2016.005843. eCollection 2017 Aug.
5
Survival outcomes for cutaneous angiosarcoma of the scalp versus face.头皮与面部皮肤血管肉瘤的生存结果。
Head Neck. 2017 Jun;39(6):1205-1211. doi: 10.1002/hed.24747. Epub 2017 Apr 11.
6
PD-L1 on tumor cells is sufficient for immune evasion in immunogenic tumors and inhibits CD8 T cell cytotoxicity.肿瘤细胞上的程序性死亡配体1(PD-L1)足以在免疫原性肿瘤中实现免疫逃逸,并抑制CD8 T细胞的细胞毒性。
J Exp Med. 2017 Apr 3;214(4):895-904. doi: 10.1084/jem.20160801. Epub 2017 Mar 16.
7
Infiltration of PD-1-positive cells in combination with tumor site PD-L1 expression is a positive prognostic factor in cutaneous angiosarcoma.PD-1阳性细胞浸润联合肿瘤部位PD-L1表达是皮肤血管肉瘤的一个阳性预后因素。
Oncoimmunology. 2016 Nov 4;6(1):e1253657. doi: 10.1080/2162402X.2016.1253657. eCollection 2017.
8
Glycosylation and stabilization of programmed death ligand-1 suppresses T-cell activity.糖基化和程序性死亡配体 1 的稳定抑制 T 细胞活性。
Nat Commun. 2016 Aug 30;7:12632. doi: 10.1038/ncomms12632.
9
Predisposing factors for poor prognosis of angiosarcoma of the scalp and face: Systematic review and meta-analysis.头皮和面部血管肉瘤预后不良的危险因素:系统评价与Meta分析
Head Neck. 2017 Feb;39(2):380-386. doi: 10.1002/hed.24554. Epub 2016 Aug 10.
10
MYC regulates the antitumor immune response through CD47 and PD-L1.MYC 通过 CD47 和程序性死亡受体配体 1(PD-L1)调节抗肿瘤免疫反应。
Science. 2016 Apr 8;352(6282):227-31. doi: 10.1126/science.aac9935. Epub 2016 Mar 10.