Department of Pediatrics, Division of Infectious Diseases, Children's Hospital of Philadelphia, Philadelphia, Pennsylvania, USA.
University of Pennsylvania Perelman School of Medicine, Philadelphia, Pennsylvania, USA.
mSphere. 2019 Feb 27;4(1):e00590-18. doi: 10.1128/mSphere.00590-18.
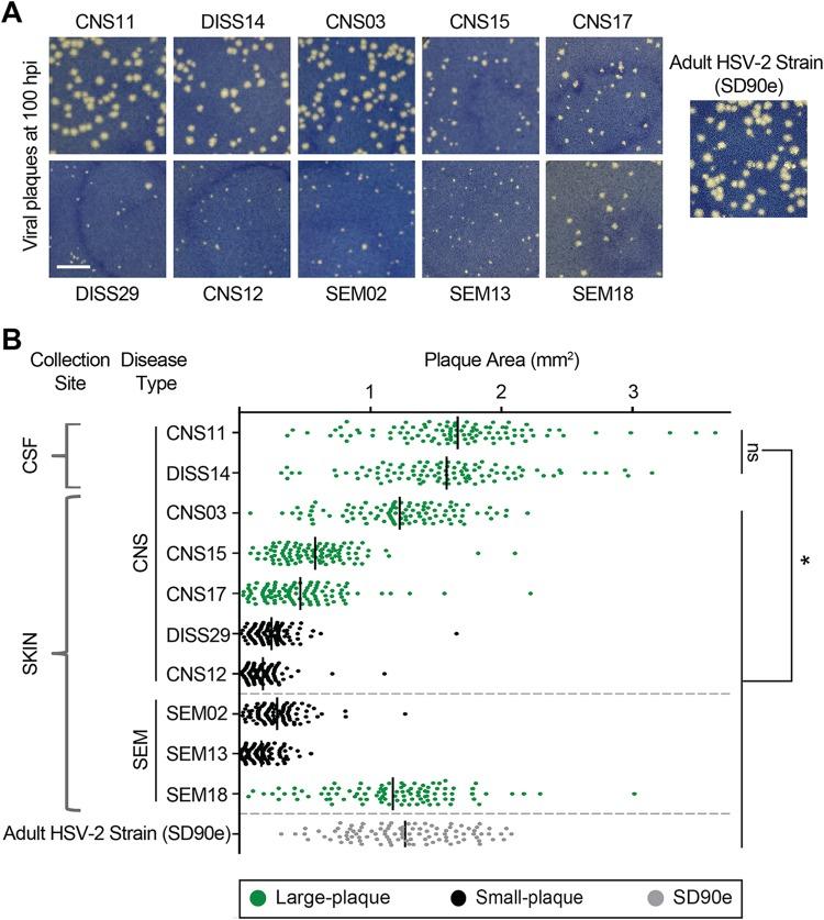
More than 14,000 neonates are infected with herpes simplex virus (HSV) annually. Approximately half display manifestations limited to the skin, eyes, or mouth (SEM disease). The rest develop invasive infections that spread to the central nervous system (CNS disease or encephalitis) or throughout the infected neonate (disseminated disease). Invasive HSV disease is associated with significant morbidity and mortality, but the viral and host factors that predispose neonates to these forms are unknown. To define viral diversity within the infected neonatal population, we evaluated 10 HSV-2 isolates from newborns with a range of clinical presentations. To assess viral fitness independently of host immune factors, we measured viral growth characteristics in cultured cells and found diverse phenotypes. Isolates from neonates with CNS disease were associated with larger plaque size and enhanced spread, with the isolates from cerebrospinal fluid (CSF) exhibiting the most robust growth. We sequenced complete viral genomes of all 10 neonatal viruses, providing new insights into HSV-2 genomic diversity in this clinical setting. We found extensive interhost and intrahost genomic diversity throughout the viral genome, including amino acid differences in more than 90% of the viral proteome. The genes encoding glycoprotein G (gG; US4), glycoprotein I (gI; US7), and glycoprotein K (gK; UL53) and viral proteins UL8, UL20, UL24, and US2 contained variants that were found in association with CNS isolates. Many of these viral proteins are known to contribute to cell spread and neurovirulence in mouse models of CNS disease. This report represents the first application of comparative pathogen genomics to neonatal HSV disease. Herpes simplex virus (HSV) causes invasive disease in half of infected neonates, resulting in significant mortality and permanent cognitive morbidity. The factors that contribute to invasive disease are not understood. This study revealed diversity among HSV isolates from infected neonates and detected the first associations between viral genetic variations and clinical disease manifestations. We found that viruses isolated from newborns with encephalitis showed enhanced spread in culture. These viruses contained protein-coding variations not found in viruses causing noninvasive disease. Many of these variations were found in proteins known to impact neurovirulence and viral spread between cells. This work advances our understanding of HSV diversity in the neonatal population and how it may impact disease outcome.
每年有超过 14000 名新生儿感染单纯疱疹病毒(HSV)。大约一半的新生儿表现为皮肤、眼睛或口腔(SEM 疾病)的症状。其余的则发展为侵袭性感染,扩散至中枢神经系统(CNS 疾病或脑炎)或感染新生儿全身(播散性疾病)。侵袭性 HSV 疾病与显著的发病率和死亡率相关,但导致新生儿出现这些形式疾病的病毒和宿主因素尚不清楚。为了确定感染新生儿群体中的病毒多样性,我们评估了 10 株来自表现出不同临床表现的新生儿的 HSV-2 分离株。为了在不考虑宿主免疫因素的情况下评估病毒适应性,我们在培养细胞中测量了病毒生长特征,发现了不同的表型。来自 CNS 疾病新生儿的分离株与更大的噬菌斑大小和增强的扩散相关,而来自脑脊液(CSF)的分离株表现出最强大的生长。我们对所有 10 株新生儿病毒的完整病毒基因组进行了测序,为这一临床环境中的 HSV-2 基因组多样性提供了新的见解。我们在整个病毒基因组中发现了广泛的宿主间和宿主内基因组多样性,包括病毒蛋白质组中超过 90%的氨基酸差异。编码糖蛋白 G(gG;US4)、糖蛋白 I(gI;US7)和糖蛋白 K(gK;UL53)以及病毒蛋白 UL8、UL20、UL24 和 US2 的基因包含与 CNS 分离株相关的变异。许多这些病毒蛋白已知有助于中枢神经系统疾病的小鼠模型中的细胞扩散和神经毒力。本报告代表了比较病原体基因组学在新生儿单纯疱疹病毒疾病中的首次应用。单纯疱疹病毒(HSV)导致一半感染新生儿发生侵袭性疾病,导致高死亡率和永久性认知障碍发病率。导致侵袭性疾病的因素尚不清楚。本研究揭示了感染新生儿的 HSV 分离株之间的多样性,并检测到病毒遗传变异与临床疾病表现之间的首次关联。我们发现,从患有脑炎的新生儿中分离出的病毒在培养中表现出增强的扩散。这些病毒包含未在引起非侵袭性疾病的病毒中发现的蛋白编码变异。这些变异中的许多存在于已知影响神经毒力和细胞间病毒扩散的蛋白中。这项工作增进了我们对新生儿群体中 HSV 多样性的理解,以及它如何影响疾病结果。