Suppr超能文献

(柄眼目:烟管蜗牛科)的完整线粒体基因组序列及系统发育分析。

The Complete Mitochondrial Genome Sequences of the (Stylommatophora: Philomycidae) and Phylogenetic Analysis.

机构信息

National Demonstration Center for Experimental Fisheries Science Education, Shanghai OceanUniversity, China.

Key Laboratory of Exploration and Utilization of Aquatic Genetic Resources, Shanghai OceanUniversity, Ministry of Education, China.

出版信息

Genes (Basel). 2019 Mar 5;10(3):198. doi: 10.3390/genes10030198.

Abstract

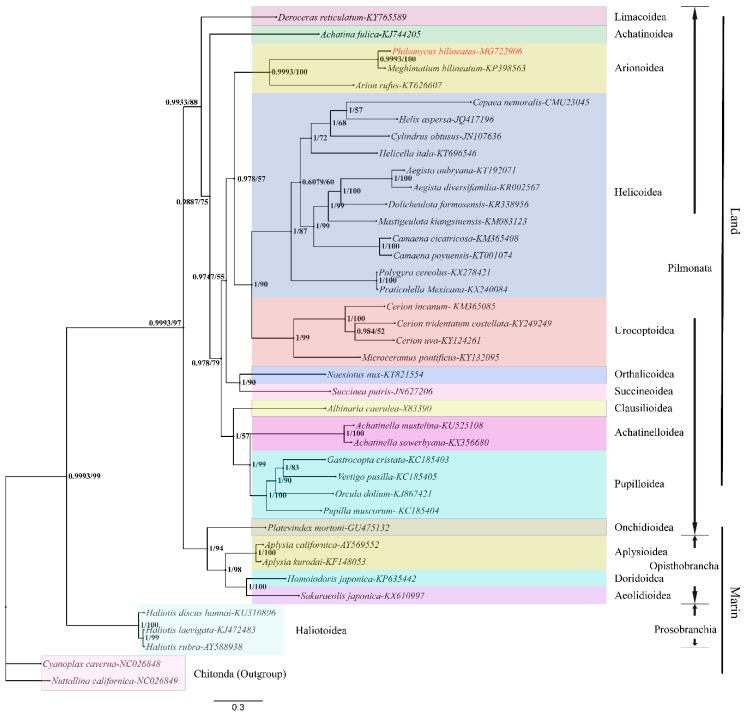
The mitochondrial genome (mitogenome) can provide information for phylogenetic analyses and evolutionary biology. We first sequenced, annotated, and characterized the mitogenome of in this study. The complete mitogenome was 14,347 bp in length, containing 13 protein-coding genes (PCGs), 23 transfer RNA genes, two ribosomal RNA genes, and two non-coding regions (A + T-rich region). There were 15 overlap locations and 18 intergenic spacer regions found throughout the mitogenome of . The A + T content in the mitogenome was 72.11%. All PCGs used a standard ATN as a start codon, with the exception of cytochrome oxidase 1 () and ATP synthase F0 subunit 8 () with TTG and GTG. Additionally, TAA or TAG was identified as the typical stop codon. All transfer RNA (tRNA) genes had a typical clover-leaf structure, except for (AGC), (TCA), and (TTT). A phylogenetic analysis with another 37 species of gastropods was performed using Bayesian inference, based on the amino acid sequences of 13 mitochondrial PCGs. The results indicated that shares a close ancestry with . It seems more appropriate to reclassify it as Arionoidea rather than Limacoidea, as previously thought. Our research may provide a new meaningful insight into the evolution of .

摘要

线粒体基因组(mitogenome)可以为系统发育分析和进化生物学提供信息。在本研究中,我们首次对 的线粒体基因组进行了测序、注释和特征描述。完整的线粒体基因组长 14347bp,包含 13 个蛋白质编码基因(PCGs)、23 个转移 RNA 基因、两个核糖体 RNA 基因和两个非编码区(A + T 丰富区)。在 的线粒体基因组中发现了 15 个重叠位置和 18 个基因间隔区。线粒体基因组的 A + T 含量为 72.11%。所有 PCGs 均使用标准的 ATN 作为起始密码子,除细胞色素氧化酶 1()和 ATP 合酶 F0 亚基 8()外,它们分别使用 TTG 和 GTG。此外,TAA 或 TAG 被鉴定为典型的终止密码子。除了 (AGC)、 (TCA)和 (TTT)外,所有转移 RNA(tRNA)基因都具有典型的三叶草结构。基于 13 个线粒体 PCGs 的氨基酸序列,使用贝叶斯推断法对 37 种其他腹足纲动物进行了系统发育分析。结果表明,与 亲缘关系密切。将其重新归类为 Arionoidea 而不是 Limacoidea 似乎更为合适,而不是之前认为的那样。我们的研究可能为 的进化提供了新的有意义的见解。

https://cdn.ncbi.nlm.nih.gov/pmc/blobs/f728/6471268/160092a7d716/genes-10-00198-g001.jpg

文献AI研究员

20分钟写一篇综述,助力文献阅读效率提升50倍。

立即体验

用中文搜PubMed

大模型驱动的PubMed中文搜索引擎

马上搜索

文档翻译

学术文献翻译模型,支持多种主流文档格式。

立即体验