Suppr超能文献

波型组织细胞突起并控制皮质动力学。

Wave patterns organize cellular protrusions and control cortical dynamics.

机构信息

Department of Biological Chemistry, School of Medicine, Johns Hopkins University, Baltimore, MD, USA.

Department of Cell Biology and Center for Cell Dynamics, School of Medicine, Johns Hopkins University, Baltimore, MD, USA.

出版信息

Mol Syst Biol. 2019 Mar 11;15(3):e8585. doi: 10.15252/msb.20188585.

Abstract

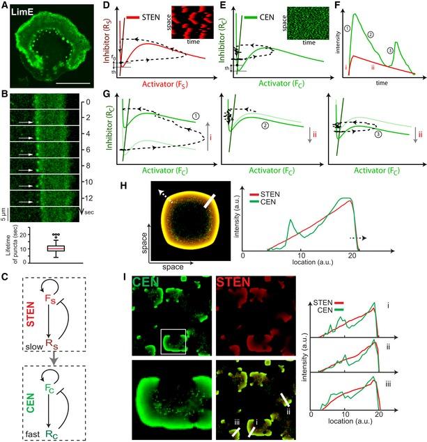
Cellular protrusions are typically considered as distinct structures associated with specific regulators. However, we found that these regulators coordinately localize as propagating cortical waves, suggesting a common underlying mechanism. These molecular events fell into two excitable networks, the signal transduction network STEN and the cytoskeletal network CEN with different wave substructures. Computational studies using a coupled-network model reproduced these features and showed that the morphology and kinetics of the waves depended on strengths of feedback loops. Chemically induced dimerization at multiple nodes produced distinct, coordinated alterations in patterns of other network components. Taken together, these studies indicate: STEN positive feedback is mediated by mutual inhibition between Ras/Rap and PIP2, while negative feedback depends on delayed PKB activation; PKBs link STEN to CEN; CEN includes positive feedback between Rac and F-actin, and exerts fast positive and slow negative feedbacks to STEN The alterations produced protrusions resembling filopodia, ruffles, pseudopodia, or lamellipodia, suggesting that these structures arise from a common regulatory mechanism and that the overall state of the STEN-CEN system determines cellular morphology.

摘要

细胞突起通常被认为是与特定调节剂相关的独特结构。然而,我们发现这些调节剂作为传播的皮质波协调定位,表明存在共同的潜在机制。这些分子事件分为两个可兴奋网络,信号转导网络 STEN 和细胞骨架网络 CEN,具有不同的波亚结构。使用耦合网络模型的计算研究再现了这些特征,并表明波的形态和动力学取决于反馈环的强度。在多个节点上的化学诱导二聚化产生了其他网络成分模式的不同且协调的改变。总之,这些研究表明:STEN 的正反馈是由 Ras/Rap 和 PIP2 之间的相互抑制介导的,而负反馈取决于延迟的 PKB 激活;PKB 将 STEN 与 CEN 连接起来;CEN 包括 Rac 和 F-肌动蛋白之间的正反馈,并对 STEN 施加快速正反馈和缓慢负反馈。这些改变产生了类似于丝状伪足、皱襞、伪足或片状伪足的突起,表明这些结构来自共同的调节机制,并且 STEN-CEN 系统的整体状态决定了细胞形态。

https://cdn.ncbi.nlm.nih.gov/pmc/blobs/9af7/6413885/47f915c32d10/MSB-15-e8585-g002.jpg

文献检索

告别复杂PubMed语法,用中文像聊天一样搜索,搜遍4000万医学文献。AI智能推荐,让科研检索更轻松。

立即免费搜索

文件翻译

保留排版,准确专业,支持PDF/Word/PPT等文件格式,支持 12+语言互译。

免费翻译文档

深度研究

AI帮你快速写综述,25分钟生成高质量综述,智能提取关键信息,辅助科研写作。

立即免费体验