Suppr超能文献

促性腺激素释放激素-1(GnRH-1)从鼻腔到大脑的神经迁移独立于Slit2、Robo3和NELL2信号传导。

GnRH-1 Neural Migration From the Nose to the Brain Is Independent From Slit2, Robo3 and NELL2 Signaling.

作者信息

Taroc Ed Zandro M, Lin Jennifer M, Tulloch Alastair J, Jaworski Alexander, Forni Paolo E

机构信息

Department of Biological Sciences, University at Albany, Albany, NY, United States.

Department of Neuroscience, Brown University, Providence, RI, United States.

出版信息

Front Cell Neurosci. 2019 Mar 1;13:70. doi: 10.3389/fncel.2019.00070. eCollection 2019.

Abstract

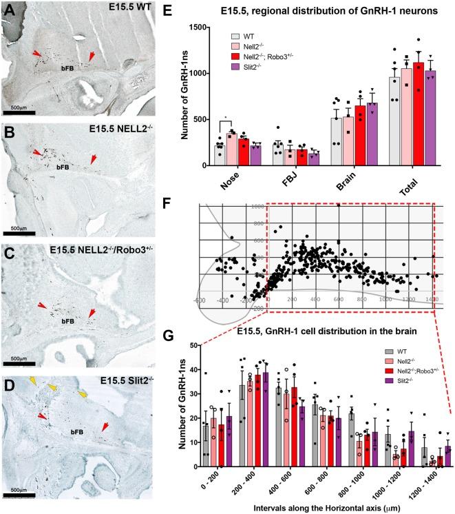
Gonadotropin releasing hormone-1 (GnRH-1) neurons play a pivotal role in controlling pubertal onset and fertility once they reach their hypothalamic location. During embryonic development, GnRH-1 neurons migrate from the nasal area to the hypothalamus where they modulate gonadotropin release from the pituitary gland. Defective migration of the GnRH-1 neurons to the brain, lack of GnRH-1 secretion or signaling cause hypogonadotropic hypogonadism (HH), a pathology characterized by delayed or absence of puberty. Binding of the guidance cue Slit2 to the receptor roundabout 3 (Robo3) has been proposed to modulate GnRH-1 cell motility and basal forebrain (bFB) access during migration. However, evidence suggests that Neural EGFL Like 2 (NELL2), not Slit2, binds to Robo3. To resolve this discrepancy, we analyzed GnRH-1 neuronal migration in NELL2, Robo3, and Slit2 knock-out mouse lines. Our data do not confirm a negative effect for monogenic Robo3 and Slit2 mutations on GnRH-1 neuronal migration from the nasal area to the brain. Moreover, we found no changes in GnRH-1 neuronal migration in the brain after NELL2 loss-of-function. However, we found that Slit2 loss-of-function alters the patterning of GnRH-1 cells in the brain, suggesting that Slit2 loss-of-function affects GnRH-1 cell positioning in the brain in a Robo3 independent fashion. Our results challenge previous theories on GnRH-1 neuronal migration mechanisms and provide a new impetus to identify and understand the complex genetic mechanisms causing disorders like Kallmann syndrome (KS) and HH.

摘要

促性腺激素释放激素-1(GnRH-1)神经元一旦到达下丘脑位置,在控制青春期启动和生育能力方面发挥着关键作用。在胚胎发育过程中,GnRH-1神经元从鼻腔区域迁移至下丘脑,在那里它们调节垂体促性腺激素的释放。GnRH-1神经元向脑部的迁移缺陷、GnRH-1分泌或信号传导缺失会导致低促性腺激素性性腺功能减退(HH),这是一种以青春期延迟或缺失为特征的病症。有人提出引导信号Slit2与受体Roundabout 3(Robo3)结合可调节GnRH-1细胞迁移和迁移过程中进入基底前脑(bFB)的情况。然而,有证据表明,与Robo3结合的是神经表皮生长因子样蛋白2(NELL2),而非Slit2。为解决这一差异,我们分析了NELL2、Robo3和Slit2基因敲除小鼠品系中GnRH-1神经元的迁移情况。我们的数据并未证实单基因Robo3和Slit2突变对GnRH-1神经元从鼻腔区域向脑部迁移有负面影响。此外,我们发现功能丧失型NELL2小鼠脑部的GnRH-1神经元迁移没有变化。然而,我们发现功能丧失型Slit2会改变脑部GnRH-1细胞的模式,这表明功能丧失型Slit2以一种不依赖Robo3的方式影响GnRH-1细胞在脑部的定位。我们的结果对先前关于GnRH-1神经元迁移机制的理论提出了挑战,并为识别和理解导致卡尔曼综合征(KS)和HH等疾病的复杂遗传机制提供了新的动力。

https://cdn.ncbi.nlm.nih.gov/pmc/blobs/50be/6406018/19ede38fdd64/fncel-13-00070-g0001.jpg

文献AI研究员

20分钟写一篇综述,助力文献阅读效率提升50倍。

立即体验

用中文搜PubMed

大模型驱动的PubMed中文搜索引擎

马上搜索

文档翻译

学术文献翻译模型,支持多种主流文档格式。

立即体验