Suppr超能文献

高危型 HPV、低危型 HPV 和动物乳头瘤病毒的 E6 蛋白通过 E6AP 依赖性降解 NHERF1 激活 Wnt/β-连环蛋白通路。

E6 proteins from high-risk HPV, low-risk HPV, and animal papillomaviruses activate the Wnt/β-catenin pathway through E6AP-dependent degradation of NHERF1.

机构信息

Department of Pathology, University of Virginia, Charlottesville, Virginia, United States of America.

出版信息

PLoS Pathog. 2019 Apr 19;15(4):e1007575. doi: 10.1371/journal.ppat.1007575. eCollection 2019 Apr.

Abstract

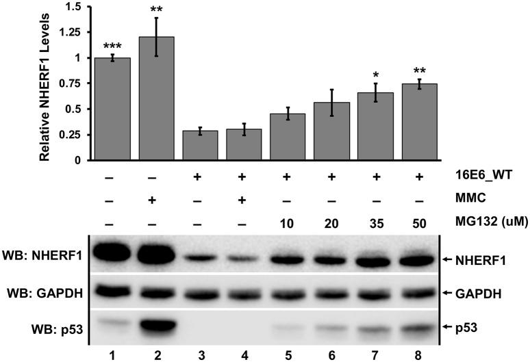
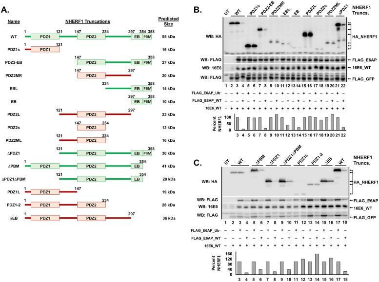
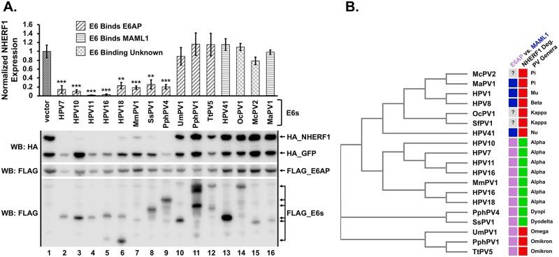
High-risk human papillomavirus (HPV) E6 proteins associate with the cellular ubiquitin ligase E6-Associated Protein (E6AP), and then recruit both p53 and certain cellular PDZ proteins for ubiquitination and degradation by the proteasome. Low-risk HPV E6 proteins also associate with E6AP, yet fail to recruit p53 or PDZ proteins; their E6AP-dependent targets have so far been uncharacterized. We found a cellular PDZ protein called Na+/H+ Exchanger Regulatory Factor 1 (NHERF1) is targeted for degradation by both high and low-risk HPV E6 proteins as well as E6 proteins from diverse non-primate mammalian species. NHERF1 was degraded by E6 in a manner dependent upon E6AP ubiquitin ligase activity but independent of PDZ interactions. A novel structural domain of E6, independent of the p53 recognition domain, was necessary to associate with and degrade NHERF1, and the NHERF1 EB domain was required for E6-mediated degradation. Degradation of NHERF1 by E6 activated canonical Wnt/β-catenin signaling, a key pathway that regulates cell growth and proliferation. Expression levels of NHERF1 increased with increasing cell confluency. This is the first study in which a cellular protein has been identified that is targeted for degradation by both high and low-risk HPV E6 as well as E6 proteins from diverse animal papillomaviruses. This suggests that NHERF1 plays a role in regulating squamous epithelial growth and further suggests that the interaction of E6 proteins with NHERF1 could be a common therapeutic target for multiple papillomavirus types.

摘要

高危型人乳头瘤病毒(HPV)E6 蛋白与细胞泛素连接酶 E6 相关蛋白(E6AP)结合,然后募集 p53 和某些细胞 PDZ 蛋白进行泛素化和蛋白酶体降解。低危型 HPV E6 蛋白也与 E6AP 结合,但不能募集 p53 或 PDZ 蛋白;它们的 E6AP 依赖性靶标尚未被描述。我们发现一种细胞 PDZ 蛋白,称为 Na+/H+ 交换调节剂因子 1(NHERF1),可被高危型和低危型 HPV E6 蛋白以及来自多种非灵长类哺乳动物物种的 E6 蛋白降解。NHERF1 被 E6 以依赖于 E6AP 泛素连接酶活性但独立于 PDZ 相互作用的方式降解。E6 与 NHERF1 结合和降解所需的一个新的 E6 结构域独立于 p53 识别结构域,并且需要 NHERF1 的 EB 结构域来进行 E6 介导的降解。E6 对 NHERF1 的降解激活了经典的 Wnt/β-catenin 信号通路,这是一个调节细胞生长和增殖的关键途径。NHERF1 的表达水平随细胞汇合度的增加而增加。这是第一项研究,表明一种细胞蛋白可被高危型和低危型 HPV E6 以及来自多种动物乳头瘤病毒的 E6 蛋白降解。这表明 NHERF1 在调节鳞状上皮生长中起作用,并进一步表明 E6 蛋白与 NHERF1 的相互作用可能是多种乳头瘤病毒类型的共同治疗靶点。

https://cdn.ncbi.nlm.nih.gov/pmc/blobs/30ea/6493770/d14e77296891/ppat.1007575.g001.jpg

文献检索

告别复杂PubMed语法,用中文像聊天一样搜索,搜遍4000万医学文献。AI智能推荐,让科研检索更轻松。

立即免费搜索

文件翻译

保留排版,准确专业,支持PDF/Word/PPT等文件格式,支持 12+语言互译。

免费翻译文档

深度研究

AI帮你快速写综述,25分钟生成高质量综述,智能提取关键信息,辅助科研写作。

立即免费体验