Suppr超能文献

内脂素通过限制肝脏葡萄糖生成来降低小鼠血糖水平。

Adropin reduces blood glucose levels in mice by limiting hepatic glucose production.

作者信息

Thapa Dharendra, Xie Bingxian, Manning Janet R, Zhang Manling, Stoner Michael W, Huckestein Brydie R, Edmunds Lia R, Zhang Xueyang, Dedousis Nikolaos L, O'Doherty Robert M, Jurczak Michael J, Scott Iain

机构信息

Division of Cardiology, Department of Medicine, University of Pittsburgh, Pittsburgh, Pennsylvania.

Department of Medicine, Vascular Medicine Institute, University of Pittsburgh, Pittsburgh, Pennsylvania.

出版信息

Physiol Rep. 2019 Apr;7(8):e14043. doi: 10.14814/phy2.14043.

Abstract

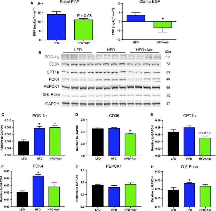
Adropin is a liver- and brain-secreted peptide hormone with striking effects on fuel metabolism regulation in a number of tissues. Previous studies demonstrated that adropin secretion is decreased in obese mice subjected to a long-term high-fat diet (HFD), and that whole-body loss of adropin expression resulted in systemic insulin resistance. Treatment of obese mice with adropin improves glucose tolerance, which has been linked to increased glucose oxidation and inhibition of fatty acid utilization in isolated skeletal muscle homogenates. In this study, we used in vivo physiological measurements to determine how treatment of obese mice with adropin affects whole-body glucose metabolism. Treatment with adropin reduced fasting blood glucose and, as shown previously, increased glucose tolerance in HFD mice during standard glucose tolerance tests. Under hyperinsulinemic-euglycemic clamp conditions, adropin treatment led to a nonsignificant increase in whole-body insulin sensitivity, and a significant reduction in whole-body glucose uptake. Finally, we show that adropin treatment suppressed hepatic glucose production and improved hepatic insulin sensitivity. This correlated with reduced expression of fatty acid import proteins and gluconeogenic regulatory enzymes in the liver, suggesting that adropin treatment may impact the pathways that drive vital aspects of hepatic glucose metabolism.

摘要

内脂素是一种由肝脏和大脑分泌的肽类激素,对许多组织的燃料代谢调节具有显著作用。先前的研究表明,长期高脂饮食(HFD)的肥胖小鼠内脂素分泌减少,且全身内脂素表达缺失会导致全身性胰岛素抵抗。用内脂素治疗肥胖小鼠可改善葡萄糖耐量,这与分离的骨骼肌匀浆中葡萄糖氧化增加和脂肪酸利用受抑制有关。在本研究中,我们采用体内生理学测量方法来确定用内脂素治疗肥胖小鼠如何影响全身葡萄糖代谢。内脂素治疗可降低空腹血糖,并且如先前所示,在标准葡萄糖耐量试验期间可提高HFD小鼠的葡萄糖耐量。在高胰岛素正常血糖钳夹条件下,内脂素治疗使全身胰岛素敏感性有不显著的增加,而全身葡萄糖摄取则显著降低。最后,我们表明内脂素治疗可抑制肝脏葡萄糖生成并改善肝脏胰岛素敏感性。这与肝脏中脂肪酸转运蛋白和糖异生调节酶的表达降低相关,表明内脂素治疗可能影响驱动肝脏葡萄糖代谢重要方面的途径。

https://cdn.ncbi.nlm.nih.gov/pmc/blobs/7ef7/6474842/945b2590c96d/PHY2-7-e14043-g001.jpg

文献检索

告别复杂PubMed语法,用中文像聊天一样搜索,搜遍4000万医学文献。AI智能推荐,让科研检索更轻松。

立即免费搜索

文件翻译

保留排版,准确专业,支持PDF/Word/PPT等文件格式,支持 12+语言互译。

免费翻译文档

深度研究

AI帮你快速写综述,25分钟生成高质量综述,智能提取关键信息,辅助科研写作。

立即免费体验